可可文库 - 千万精品文档,你想要的都能搜到,下载即用。

304农业农村委.pdf

Super god9 页 297.914 KB下载文档
304农业农村委.pdf304农业农村委.pdf304农业农村委.pdf304农业农村委.pdf304农业农村委.pdf304农业农村委.pdf
当前文档共9页 2.99
下载后继续阅读

304农业农村委.pdf

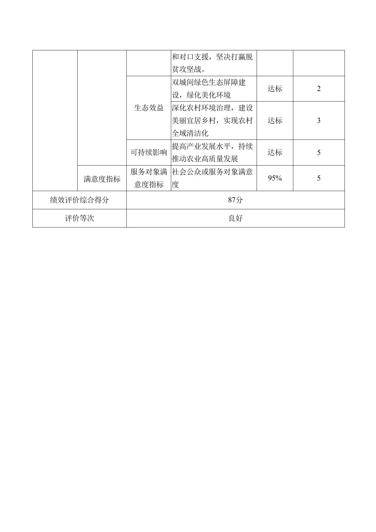
西青区 2019 年度部门(单位)整体支出 绩效评价报告 部门(单位)名称 报告日期 西青区农业农村委员会 2020 年 4 月 9 日 一、部门(单位)基本概况 人员编制 32人 实有人数 28人 贯彻执行国家、本市有关农业发展的法律、法规和方针、政策;推进现代 职能职责概述 农业发展,培育农业产业化龙头企业与农产品品牌;推进农产品依标生产,组 织、协调畜牧水产业发展服务中心和农业技术推广服务中心做好农产品质量安 全工作;负责重大动物疫病防控工作等。 落实乡村振兴战略规划的相关要求,编制村庄规划和农业行业规划;提高 产业发展水平,推动农业高质量发展;大力建设产业融合发展示范园,实施退 年度主要工作 渔还湿工程;扎实开展东西部扶贫协作和对口支援,坚决打赢脱贫攻坚战;深 内容 化农村环境治理,建设美丽宜居乡村;强化农产品质量安全监管,确保农业绿 色发展。推进农村集体产权制度改革,完善农村经营管理机制等。 2019 年部门预算支出 41833.72 万元,基本支出预算 2296.31 万元,其中人 年度部门(单 员经费 1373.71 万元,公用支出 922.6 万元;项目支出预算 39537.41 万元。 位)总体运行情 2019 年整体支出 37160.72 万元,基本支出 1745.66 万元,其中人员经费支 况 出 910.8 万元,公用支出 834.86 万元;项目支出 35415.06 万元。 二、部门(单位)收支情况 年度收入情况(万元) 其中: 机构名称 收入合计 财政拨款 纳入专户管理的拨款 其他收入 局机关及二 级机构汇总: 西青区农业 41833.72 41833.72 农村委员会 部门(单位)年度支出情况(万元) 其中: 机构名称 支出合计 基本支出 其中: 项目支出 人员支出 公用支出 910.8 834.86 局机关及二 级机构汇总: 西青区农业 37160.72 1745.66 35415.06 农村委员会 机构名称 其中: 三公经费 合计 公务接待费 公务用车运维费 公务用车购置费 47.31 31.37 因公出国费 会议费 局机关及二 级机构汇总: 西青区农业 0.96 14.98 农村委员会 机构名称 其中: 固定资产 其他 合计 在用固定资产 261.19 261.19 出租固定资产 局机关及二 级机构汇总: 西青区农业 农村委员会 三、部门(单位)整体支出绩效自评情况 预期目标 实际完成 2019 年部门预算支出 41833.72 万元, 基本支出预算 2296.31 万元,其中人员经 整体支出绩 费 1373.71 万元,公用支出 922.6 万元;项 效定性目标 目支出预算 39537.41 万元。 及实施计划 完成情况 2019 年整体支出 37160.72 万元,基本 支出 1745.66 万元,其中人员经费支出 910.8 万元,公用支出 834.86 万元;项目 支出 35415.06 万元。 基本完成 评价内容 投入 绩效内容 目标值 得分情况 财政供养人员控制率 100% 5 “三公经费”变动率 ≤0 0 预算调整率 =0 2 执行进度 达标 8 “三公经费”控制率 100% 5 管理制度健全性 达标 4 资金使用合规性 达标 4 预算信息公开性和完整性 达标 4 政府采购执行率 100% 0 管理制度健全性 达标 3 资产管理安全性 达标 5 固定资产利用率 100% 2 部门工作完成实绩情况 达标 20 达标 5 达标 5 预算配置 预算执行 过程 绩效 预算管理 整体支出 绩效评价指 资产管理 标情况 产出 职责履行 全面推进乡村振兴战略, 提高产业发展水平,推动 农业高质量发展,大力建 经济效益 设产业融合发展示范园。 推进农村集体产权制度改 效益 革,完善农村经营管理机 制。 加大农产品质量安全监 社会效益 管,保障菜篮子安全。 扎实开展东西部扶贫协作 和对口支援,坚决打赢脱 贫攻坚战。 双城间绿色生态屏障建 设,绿化美化环境 生态效益 达标 2 达标 3 达标 5 95% 5 深化农村环境治理,建设 美丽宜居乡村,实现农村 全域清洁化 可持续影响 满意度指标 提高产业发展水平,持续 推动农业高质量发展 服务对象满 社会公众或服务对象满意 意度指标 度 绩效评价综合得分 87分 评价等次 良好 四、评价报告综述(文字部分) 一、部门基本情况 (一)机构、人员构成 西青区农业农村委员会人员编制共计 34 名,其中行政编制 23 名、事业编制 8 名、工勤编制 3 名。实有 69 人,包括在职 28 人、离休 1 人、退休 40 人。 其中: 1、农委机关编制 26 名,行政编制 23 名、工勤编制 3 名。实有 64 人,包括在职 23 人、离 休 1 人、退休 40 人。 2、动物卫生监督所编制 8 名,事业编制 8 名。实有 5 人,包括在职 5 人。 (二)单位主要职责 1、贯彻落实“三农”工作法律法规。统筹实施乡村振兴战略和城乡协同发展,贯彻执行中央、 市委、区委关于乡村振兴战略政策规定。统筹研究和组织实施本区“三农”工作的发展战略、中 长期规划、重大政策。 2、协助有关部门推动发展衣村社会事业、农村公共服务、农村文化、农村基层设施和乡村 治理。牵头组织改善农村人居环境。指导农村精神文明和优秀农耕文化建设。 3、拟订深化农村经济体制改革和巩固完善农村基本经营制度的政策。负责农民承包地、农 村宅基地改革和管理有关工作。负责农村集体产权制度政革,指导农村集体经济组织发展和集体资 产管理工作。指导农民合作经济组织、农业社会化服务体系、新型农业经营主体建设与发展。 4、指导乡村特色产业、农产品加工业和休闲农业发展工作。提出促进大宗农产品流通的建 议,培育、保护农业品牌。发布农业农村经济信息,监测分析农业农村经济运行。承担农业统计和 农业农村信息化有关工作。 5、负责种植业、畜牧业、渔业、农业机械化等农业各行业的监督管理。指导粮食等农产品 生产。组织构建现代农业产业体系、生产体系、经营体系,指导农业标准化生产。负责渔政监督管 理。指导农业机械化发展和农机安全监理。 6、负责农产品质量安全和农业生产安全的监督管理。组织开展农产品质量安全监测、追湖、 风险评估。会同有关部门实施农产品质量安全国家标准。指导农业检验检测体系建设。负责农业 领域安全生产监督管理工作。 7、组织农业资源区划工作。指导农用地、渔业水域以及农业生物物种资源的保护与管理,负 责水生野生动植物保护、湿地、耕地及永久基本农田质量保护工作。指导农产品产地环境管理和 农业清洁生产。指导设施农业、生态循环农业、节水农业发展以及农村可再生能源综合开发利用、 农业生物质产业发展。 8、负责有关农业生产资料和农业投入品的监督管理。组织农业生产资料市场体系建设,监督 有关农业生产资料国家标准实施。实施兽药质量、兽医残留限量和残留检测方法国家标准。组织 兽医医政、兽药药政药检工作,负责执业兽医和畜禽屠宰行业管理。 9、负责农业防灾减灾、重大动植物疫病疫情防控工作。指导动植物防疫检疫体系建设,组织、 监督动植物防疫检疫工作,根据权限发布疫情并组织扑灭。负责牵头管理外来物种。 10、负责推动农业项目建设。负责农业投资项目、农田整治项目、农田水利建设项目、农业 综合开发项目、农村环境整治项目管理工作。组织推动农业项目招商引资、引进农业技术和智力 及对外交流。 11、推动农业科技体制改革和农业科技创新体系建设。指导农业产业技术体系和农技推广体 系建设,组织开展农业领域的高新技术和应用技术研究、科技成果转化和技术推广。负责农业转基 因生物安全监督管理和农业植物新品种保护。 12、指导农业农村入才培训工作。拟订农业农村人才队伍建设规划并组织实施,指导农业教育 和农业职业技能开发,指导新型职业农民培育、农业科技人才培养和农村实用人才培训工作。 13、负责全区农村林业绿化工作。综合管理全区林业和农村绿化工作,负责全民义务植树活动。 负责落实防灾减灾规划相关要求,组织编制并组织实施全区森林火灾防治规划及防护标准并指导 实施。指导开展防火巡护、火源管理、防火设施建设、防火宣传、监测预警、督促检查等工作。 14、负责对口支援和帮扶工作。负责东西部扶贫协作和对口支援工作。会同有关部门组织推 动困难村帮扶工作。 15、承担农产品质量安全、农业投入品、动物卫生、水产渔业、农业机械以及林业行政执法 工作。承办主管部门交办的农业领域其他执法事项。 16、完成区委、区政府交办的其他事项。 17、职能转变。1.统筹实施乡村振兴战略,深化农业供给侧结构性改革,提升农业发展质量,扎 实推进美丽乡村建设,推动农业全面升级、农村全面进步、农民全面发展,加快实现农业农村现代 化。2.加强农产品质量安全和相关农业生产资料、农业投入品的监督管理,坚持最严谨的标准、最 严格的监管、最严厉的处罚、最严肃的问责,严防、严管、严控质量安全风险,让人民群众吃得放 心、安心。 3.深入推进简政放权,加强对行业内交叉重复以及性质相同、用途相近的农业投资项目的统筹整合, 最大限度缩小项目审批范围,进一步下放审批权限,加强事中事后监管,切实提升支农政策效果和资 金使用效益。 18、有关职责分工。1.与区市场监督管理部门有关职责分工。(1)区农业农村委员会负责食用 农产品从种植养殖环节到进入批发、零售市场或生产加工企业前的质量安全监督管理。食用农产 品进入批发、零售市场或生产加工企业后,由区市场监督管理局监督管理。(2)区农业农村委员会 负责动植物疫情防控、畜禽屠宰环节、生鲜乳收购环节质量安全监督管理。(3)两部门要建立食品 安全产地准出、市场准入和追溯机制,加强协调配合和工作衔接,形成监管合力。2.与区发改委有关 职责分工。区农业农村委员会负责粮食生产环节的质量安全监管,区发改委负责粮食(含食用油)收 购、储存、运输环节和政策性用粮购销活动中的粮食质量安全和原粮卫生的监督管理。 (三) 部门整体支出 2019 年部门预算支出 41833.72 万元,基本支出预算 2296.31 万元,其中人员经费 1373.71 万 元,公用支出 922.6 万元;项目支出预算 39537.41 万元。 2019 年整体支出 37160.72 万元,基本支出 1745.66 万元,其中人员经费支出 910.8 万元,公 用支出 834.86 万元;项目支出 35415.06 万元。 二、部门整体支出管理及使用情况 (一) 基本支出 基本支出包括人员经费和日常公用经费,具体包括人员工资、津贴补贴、办公费、电费、差 旅费、 “三公”经费、住房公积金等。建立健全组织机构,明确职责分工,规范报销审批流程, 严格按照有关规定管理资金。公用经费使用方面坚持厉行节约、量入为出、收支平衡的原则,严 格执行我区差旅费、会议费、三公经费等支出规定,加强管理,合理开支。2019 年部门基本支出 1745.66 万元,其中人员经费支出 910.8 万元,公用支出 834.86 万元。 (二) 项目支出 严格按照项目支出内控管理制度规定流程进行项目资金的拨付,2019 年项目支出 35415.06 万元。2019 年主要项目包括农村集体产权制度改革工作、村级党群服务中心改造提升、农产品质 量安全、农村生活污水处理、政策性农业农村保险、农民丰收节、退鱼还湿、东西部扶贫协作和 对口支援、重点造林绿化及重点生态林管护、国家现代农业示范区规划、西青郊野公园运行管理、 天津小站稻提质增效产业化重大工程、 “大棚房”长效管理机制(棚长制)建设、2019 年困难村 帮扶工作及部门职能工作等。所有项目严格按照相关要求执行审批审核流程,资金拨付经“三重 一大”会议集体决策,确保精准使用财政资金。 三、部门整体支出绩效情况 整体预算绩效目标基本完成,一是保障了工资、津补贴的及时足额发放,没有出现拖欠工资现 象,保障了单位的正常运转,各项工作顺利开展;二是 2019 年主要任务基本全部完成,部门预算 执行率达到 90%以上,绩效目标完成率达到 90%以上。扎实开展东西部扶贫协作和对口支援,坚 决打赢脱贫攻坚战;实施农村全域清洁化、农村生活污水治理工程,完成造林面积 8400 亩,植 树 35 万株,建立设施农业“棚长制”管理体系;成功举办 2019 年农民丰收节、第二届国际种博会, 组织申报了国家农业绿色发展先行区、国家现代农业产业园、中国特色农产品优势区,辛口镇获 得国家级产业强镇称号;完成全年农产品质量安全检测任务,确保我区农产品质量安全;按时拨 付农民教育培训、农业政策性保险以及各类农业项目的补助,圆满完成全年工作任务。 四、存在的主要问题 存在的问题主要体现在项目执行过程中,项目论证、采购、实施、资金支付进度推动缓慢, 跨越周期较长,资金支付多集中在下半年,造成资金占压较为严重,影响资金支付进度。 五、改进措施及下一步工作要求 在今后工作中,不断完善预算管理体制,坚持做到合理安排预算资金,完善支出结构,优化 资金使用率。各业务科室严格控制预算项目执行情况,及时跟进项目采购招标、合同签订、项目 实施、验收、资金支付等环节。进一步规范财务管理,对本单位当年度各项目的开展情况做到心 中有数,统筹安排,合理配置。

相关文章