可可文库 - 千万精品文档,你想要的都能搜到,下载即用。

连信用办〔2018〕10号 法人修复办法.doc

Shado 影子爱人。8 页 54 KB下载文档
连信用办〔2018〕10号 法人修复办法.doc连信用办〔2018〕10号 法人修复办法.doc连信用办〔2018〕10号 法人修复办法.doc连信用办〔2018〕10号 法人修复办法.doc连信用办〔2018〕10号 法人修复办法.doc连信用办〔2018〕10号 法人修复办法.doc
当前文档共8页 2.99
下载后继续阅读

连信用办〔2018〕10号 法人修复办法.doc

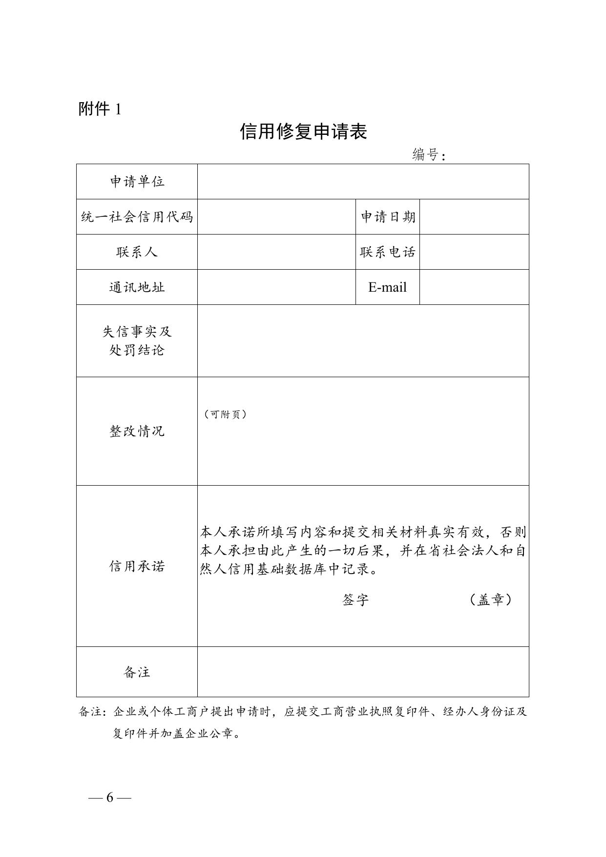
连云港市社会信用体系建设领导小组办公室 连信用办〔2018〕10 号 关于印发《连云港市社会法人信用基础 数据库信用修复办法(试行)》的通知 市各有关部门,各县区经信(发)局,市开发区、徐圩新区经发 局,高新区经安局: 现将《连云港市社会法人信用基础数据库信用修复办法(试 行)》印发给你们,请认真贯彻执行。 连云港市社会信用体系建设领导小组办公室 2018 年 5 月 16 日 —1— 连云港市社会法人信用基础数据库 信用修复办法(试行) 第一章 第一条 总 则 为进一步完善失信惩戒机制,重塑社会法人信用, 鼓励失信社会法人不断完善自身信用,依法履行社会诚信义务, 规范我市社会法人信用基础数据库失信记录的信用修复工作,按 照《国务院关于建立完善守信联合激励和失信联合惩戒制度 加 快推进社会诚信建设的指导意见》(国发〔2016〕33 号)、省 政府办公厅《江苏省社会法人失信惩戒办法(试行)》(苏政办 发〔2013〕99 号)以及《连云港市社会法人和自然人失信惩戒 办法(试行)》(连政办发〔2016〕113 号),特制订本办法。 第二条 信用修复是指社会法人在一定期限内主动纠正其 因非主观故意因素导致的失信行为,按照一定条件,经规定程序, 获准停用或缩短失信行为记录使用期限,重建信用的过程。 第三条 本办法所指的失信记录是指被连云港市社会法人信 用基础数据库记录的失信信息(包括失信“黑名单”信息)。信用 修复根据信息报送渠道实施,对市有关部门和单位报送的失信记 录,由市有关部门和单位组织本系统相关部门实施信用修复工作。 第四条 本办法所指的信用修复机构是指依法对社会法人的 违法行为作出行政处罚的行政主管部门、作出判决的司法机关。 第五条 —2— 信用修复申请是指存在失信记录的社会法人向信 用修复机构提出停用失信记录或缩短失信行为记录使用期限的 请求。信用修复申请人包括事业单位、企业、个体工商户、民非、 社团等社会法人。 第二章 第六条 信用修复条件 信用修复必须符合下列条件: (一)已对失信行为进行了纠正,并取得明显成效,该失信 行为的不良社会影响已基本消除。 (二)该失信行为自纠正之日起,1 年内未再发生同类失信 行为。 第七条 有下列情形之一的,不得予以信用修复: (一)1 年内有严重失信行为的,或 1 年内有 3 次及以上较 重失信行为的。 (二)企业已进入破产程序的。 (三)距离上一次信用修复时间不到 1 年的。 (四)5 年内信用修复累计满 2 次的。 (五)5 年内同一类失信行为已修复 1 次的。 (六)社会法人接到信用提醒后无故不纠正相关失信行为或 者无故不参加约谈、约谈事项不落实,经督促后仍不履行的。 (七)省、市、县有关部门依法依规认为存在不能实施信用 修复的其他失信行为。 第三章 信用修复程序 —3— 第八条 信用修复程序如下: (一)提出申请。申请人向信用修复机构提出书面信用修复 申请(申请表见附件 1),并提交由连云港市公共信用信息中心 1 个月内出具的《连云港市社会法人信用信息查询报告》或《江苏 省社会法人信用信息查询报告》。 (二)受理申请。信用修复机构根据申请人实际情况,结合 社会法人信用信息查询报告,作出是否同意受理的决定。如果有 第七条情形出现的,则不予受理。 (三)提出修复意见。决定受理的,由信用修复机构根据申 请人整改情况及管理要求,提出修复意见。 (四)公示。同意信用修复的,信用修复机构在互联网门户 网站进行公示,公示期限为 5 个工作日。公示期间,有社会法人 或自然人提出异议的,信用修复机构重新审定申请人失信行为及 评估整改情况并提出修复意见。 (五)数据处理。公示期间无异议的,公示结束后,信用修 复机构将信用修复信息纳入本单位信息系统,并向市信用办提供 《信用修复决定书》(见附件 2),市信用办交由市公共信用信 息中心于 3 个工作日内完成数据处理,并逐级报送至江苏省社会 法人信用基础数据库。 第九条 自市信用办收到《信用修复决定书》的失信信息修 复期间,应在该信息上打上标识,不影响其公示与处理。 第四章 —4— 数据、资料管理 第十条 信用修复机构明确专人管理信用修复记录处理档 案。将申请表、相关申请材料、有关工作文件的原件和复印件等 编号存档备查。 第十一条 市信用办明确专人管理信用修复记录处理档案, 建立信用修复台账,将《信用修复决定书》等材料编号存档备查。 第五章 第十二条 责任监督 相关社会法人和自然人,在办理信用修复过程中, 未真实反映情况,造成修复失当的,将作为社会法人和自然人的 失信记录,录入到省、市社会法人和自然人信用基础数据库,并 列入黑名单,在信用连云港网和相关公众媒体公开。 第六章 第十三条 附 则 本办法由市社会信用体系建设领导小组办公室 负责解释。 第十四条 本办法自 2018 年 5 月 16 日实施。 附件:1. 信用修复申请表 2. 信用修复决定书 —5— 附件 1 信用修复申请表 编号: 申请单位 统一社会信用代码 申请日期 联系人 联系电话 通讯地址 E-mail 失信事实及 处罚结论 (可附页) 整改情况 信用承诺 本人承诺所填写内容和提交相关材料真实有效,否则 本人承担由此产生的一切后果,并在省社会法人和自 然人信用基础数据库中记录。 签字 (盖章) 备注 备注:企业或个体工商户提出申请时,应提交工商营业执照复印件、经办人身份证及 复印件并加盖企业公章。 —6— 附件 2 信用修复决定书 编号: 部门(单位)名称 (信用修复机构) 联系人姓名 联系电话 E-mail 申请日期 信用修复申请人信息 单位名称 统一社会信用代码 经办人姓名 经办人联系电话 经办人 E-mail 失信事实及 处罚结论 信用修复机构修复决定 整改审查情况 □同意信用修复,该记录停发 □同意信用修复,该记录使用有效期缩短至: 修复决定 年 月 日 □不同意信用修复 日期: 单位盖章: 备注 —7— 连云港市社会信用体系建设领导小组办公室 —8— 2018 年 5 月 16 日印发

相关文章