可可文库 - 千万精品文档,你想要的都能搜到,下载即用。

天津市滨海新区生态环境局.xls

再也没有你的消息3 页 26.5 KB下载文档
天津市滨海新区生态环境局.xls天津市滨海新区生态环境局.xls天津市滨海新区生态环境局.xls
当前文档共3页 2.99
下载后继续阅读

天津市滨海新区生态环境局.xls

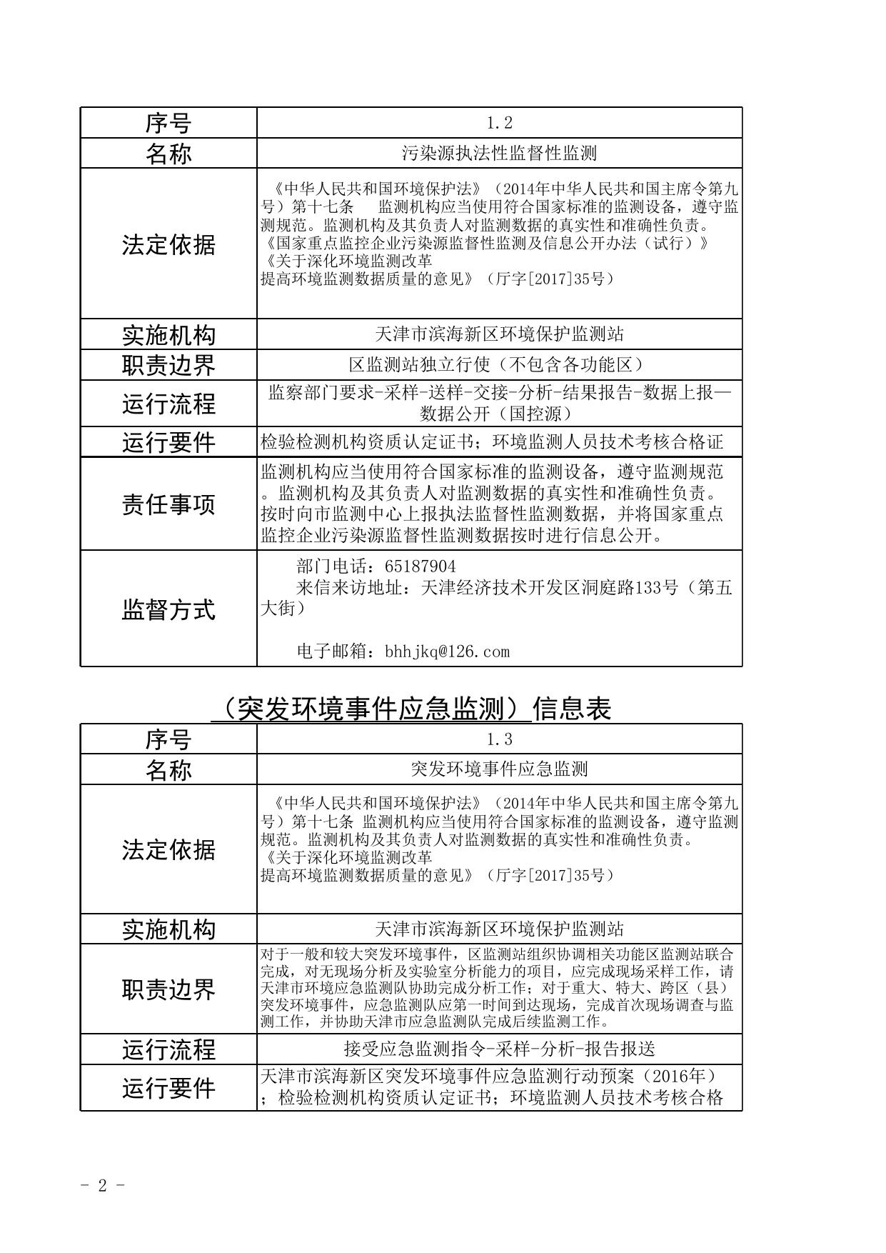
附件3 (环境质量监测)信息表 序号 1.1 名称 环境质量监测 法定依据 《中华人民共和国环境保护法》(2014年中华人民共和国主席令第九 号)第十七条 有关行业、专业等各类环境质量监测站(点)的设置 应当符合法律法规规定和监测规范的要求。 监测机构应当使用符合国家标准的监测设备,遵守监测规范。监 测机构及其负责人对监测数据的真实性和准确性负责。 《关于深化环境监测改革 提高环境监测数据质量的意见》(厅字[2017]35号) 实施机构 天津市滨海新区环境保护监测站 职责边界 区监测站独立行使(不包含各功能区) 运行流程 监测计划或环境管理要求-采样-送样-交接-分析-结果报告数据上报 运行要件 天津市环境监测工作计划(天津市环保局)或区环境局管理 部门要求;检验检测机构资质认定证书;环境监测人员技术 考核合格证 责任事项 监测机构应当使用符合国家标准的监测设备,遵守监测规范 。监测机构及其负责人对监测数据的真实性和准确性负责。 按照监测计划按时向市监测中心上报监测数据。 监督方式 部门电话:65187904 来信来访地址:天津经济技术开发区洞庭路133号(第五 大街) 电子邮箱:bhhjkq@126.com (污染源执法监督性监测)信息表 序号 名称 1.2 污染源执法性监督性监测 法定依据 《中华人民共和国环境保护法》(2014年中华人民共和国主席令第九 号)第十七条 监测机构应当使用符合国家标准的监测设备,遵守监 测规范。监测机构及其负责人对监测数据的真实性和准确性负责。 《国家重点监控企业污染源监督性监测及信息公开办法(试行)》 《关于深化环境监测改革 提高环境监测数据质量的意见》(厅字[2017]35号) 实施机构 职责边界 区监测站独立行使(不包含各功能区) 运行流程 监察部门要求-采样-送样-交接-分析-结果报告-数据上报— 数据公开(国控源) 运行要件 检验检测机构资质认定证书;环境监测人员技术考核合格证 责任事项 监测机构应当使用符合国家标准的监测设备,遵守监测规范 。监测机构及其负责人对监测数据的真实性和准确性负责。 按时向市监测中心上报执法监督性监测数据,并将国家重点 监控企业污染源监督性监测数据按时进行信息公开。 监督方式 天津市滨海新区环境保护监测站 部门电话:65187904 来信来访地址:天津经济技术开发区洞庭路133号(第五 大街) 电子邮箱:bhhjkq@126.com (突发环境事件应急监测)信息表 序号 名称 法定依据 1.3 突发环境事件应急监测 《中华人民共和国环境保护法》(2014年中华人民共和国主席令第九 号)第十七条 监测机构应当使用符合国家标准的监测设备,遵守监测 规范。监测机构及其负责人对监测数据的真实性和准确性负责。 《关于深化环境监测改革 提高环境监测数据质量的意见》(厅字[2017]35号) 实施机构 天津市滨海新区环境保护监测站 职责边界 对于一般和较大突发环境事件,区监测站组织协调相关功能区监测站联合 完成,对无现场分析及实验室分析能力的项目,应完成现场采样工作,请 天津市环境应急监测队协助完成分析工作;对于重大、特大、跨区(县) 突发环境事件,应急监测队应第一时间到达现场,完成首次现场调查与监 测工作,并协助天津市应急监测队完成后续监测工作。 运行流程 接受应急监测指令-采样-分析-报告报送 运行要件 - 2 - 天津市滨海新区突发环境事件应急监测行动预案(2016年) ;检验检测机构资质认定证书;环境监测人员技术考核合格 证 责任事项 监测机构应当使用符合国家标准的监测设备,遵守监测规范 。监测机构及其负责人对监测数据的真实性和准确性负责。 监督方式 部门电话:65187904 来信来访地址:天津经济技术开发区洞庭路133号(第五 大街) 电子邮箱:bhhjkq@126.com

相关文章