可可文库 - 千万精品文档,你想要的都能搜到,下载即用。

附件:长宁河隆飞绿电平价光伏项目.pdf

Eyes smile70 页 1.258 MB下载文档
附件:长宁河隆飞绿电平价光伏项目.pdf附件:长宁河隆飞绿电平价光伏项目.pdf附件:长宁河隆飞绿电平价光伏项目.pdf附件:长宁河隆飞绿电平价光伏项目.pdf附件:长宁河隆飞绿电平价光伏项目.pdf附件:长宁河隆飞绿电平价光伏项目.pdf
当前文档共70页 2.99
下载后继续阅读

附件:长宁河隆飞绿电平价光伏项目.pdf

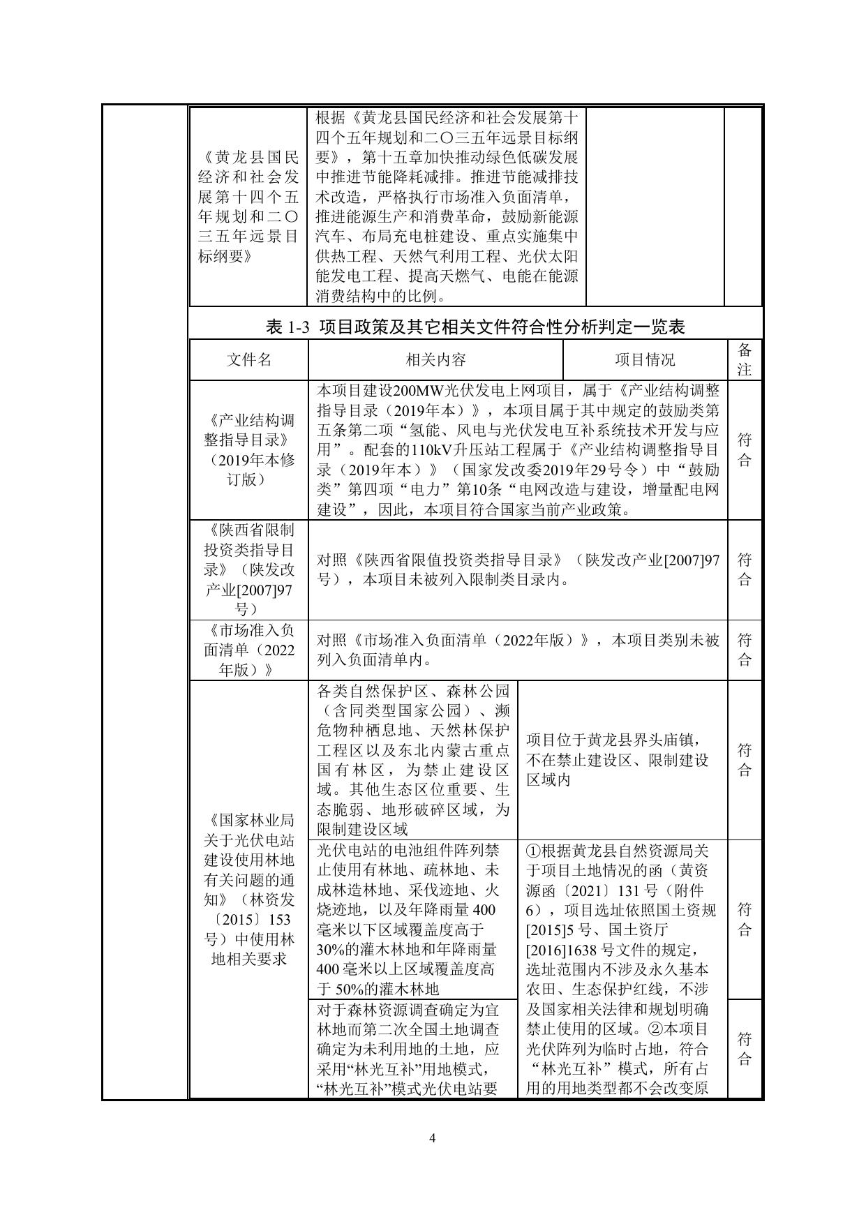
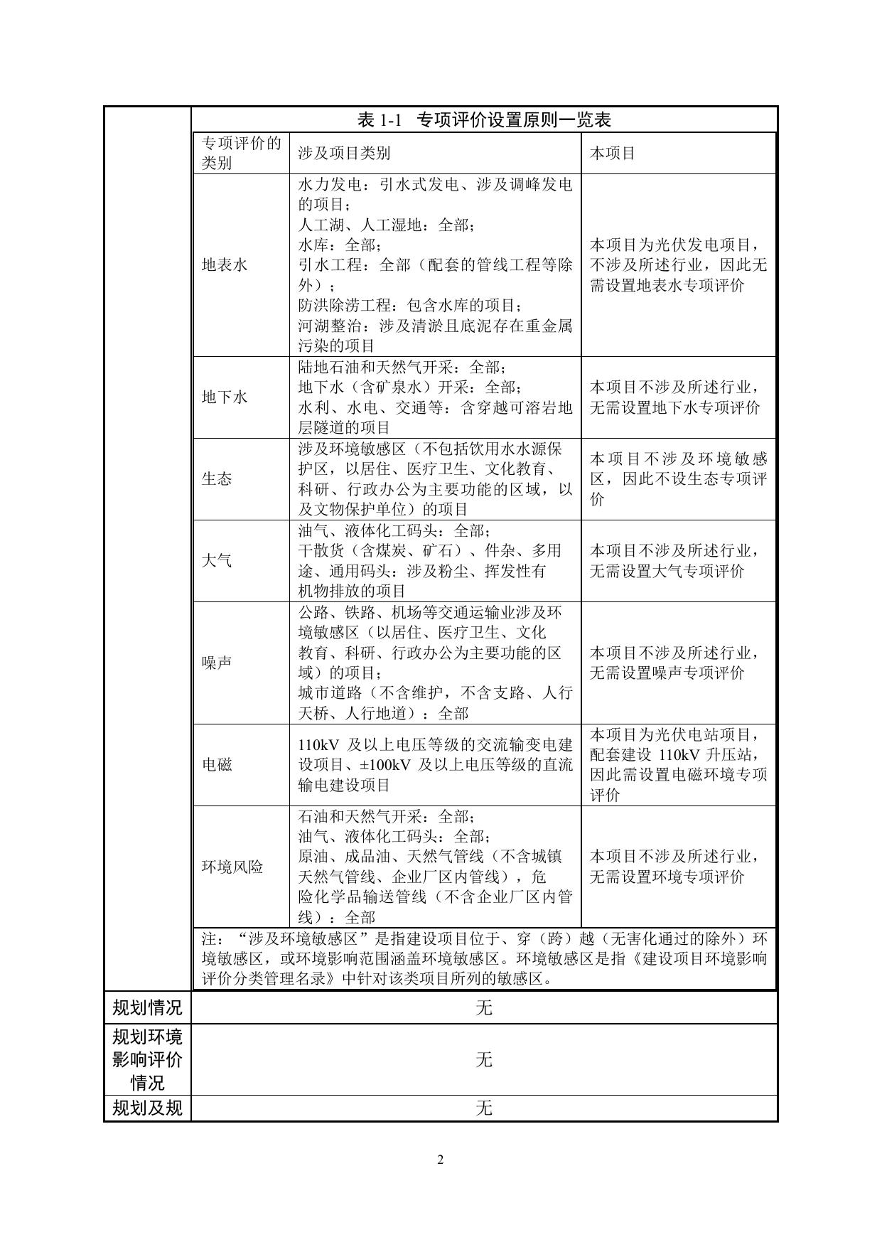
建设项目环境影响报告表 (生态影响类) 项目名称: 长宁河隆飞绿电平价光伏复合项目 建设单位(盖章):黄龙县隆飞绿电光伏发电有限公司 编制日期: 2022 年 6 月 中华人民共和国生态环境部制 1 一、建设项目基本情况 建设项目 名称 长宁河隆飞绿电平价光伏复合项目 项目代码 2110-610631-04-05-445850 建设单位 联系人 郭永龙 联系方式 18915763314 建设地点 陕西省延安市黄龙县界头庙镇 地理坐标 项目地块中心地理坐标为:E109°50′44.86″,N35°27′58.87″ 建设项目 四十一、电力、热力生产和 用地(用海)面积 行业类别 供应业--90 太阳能发电 4416 (hm2)/长度(km) 建设项目 申报情形 ☑首次申报项目 □不予批准后再次申报项 目 □超五年重新审核项目 □重大变动重新报批项目 延安市行政审批服务局 项目审批文号 2110-610631-04-05445850 126804 环保投资(万元) 125 0.09% 施工工期 12 个月 ☑新建(迁建) □改建 建设性质 □扩建 □技术改造 项目审批 部门 527.70 总投资 (万元) 环保投资 占比 (%) 是否开工 ☑否 建设 □是 本项目为光伏电站项目,配套建设110kV升压站。对照《建设项目环境 影响报告表编制技术指南(生态影响类)(试行)》及《环境影响评价技 术导则输变电工程》(HJ24-2020),本项目需设置电磁环境专题评价,具 体表述见下表。 专项评价 设置情况 1 表 1-1 专项评价设置原则一览表 专项评价的 类别 地表水 地下水 生态 大气 噪声 电磁 涉及项目类别 本项目 水力发电:引水式发电、涉及调峰发电 的项目; 人工湖、人工湿地:全部; 水库:全部; 引水工程:全部(配套的管线工程等除 外); 防洪除涝工程:包含水库的项目; 河湖整治:涉及清淤且底泥存在重金属 污染的项目 陆地石油和天然气开采:全部; 地下水(含矿泉水)开采:全部; 水利、水电、交通等:含穿越可溶岩地 层隧道的项目 涉及环境敏感区(不包括饮用水水源保 护区,以居住、医疗卫生、文化教育、 科研、行政办公为主要功能的区域,以 及文物保护单位)的项目 油气、液体化工码头:全部; 干散货(含煤炭、矿石)、件杂、多用 途、通用码头:涉及粉尘、挥发性有 机物排放的项目 公路、铁路、机场等交通运输业涉及环 境敏感区(以居住、医疗卫生、文化 教育、科研、行政办公为主要功能的区 域)的项目; 城市道路(不含维护,不含支路、人行 天桥、人行地道):全部 110kV 及以上电压等级的交流输变电建 设项目、±100kV 及以上电压等级的直流 输电建设项目 本项目为光伏发电项目, 不涉及所述行业,因此无 需设置地表水专项评价 本项目不涉及所述行业, 无需设置地下水专项评价 本项目不涉及环境敏感 区,因此不设生态专项评 价 本项目不涉及所述行业, 无需设置大气专项评价 本项目不涉及所述行业, 无需设置噪声专项评价 本项目为光伏电站项目, 配套建设 110kV 升压站, 因此需设置电磁环境专项 评价 石油和天然气开采:全部; 油气、液体化工码头:全部; 原油、成品油、天然气管线(不含城镇 本项目不涉及所述行业, 环境风险 天然气管线、企业厂区内管线),危 无需设置环境专项评价 险化学品输送管线(不含企业厂区内管 线):全部 注:“涉及环境敏感区”是指建设项目位于、穿(跨)越(无害化通过的除外)环 境敏感区,或环境影响范围涵盖环境敏感区。环境敏感区是指《建设项目环境影响 评价分类管理名录》中针对该类项目所列的敏感区。 规划情况 无 规划环境 影响评价 情况 规划及规 无 无 2 划环境影 响评价符 合性分析 表 1-2 项目规划文件符合性分析判定一览表 文件名 《“十四五” 现代能源体系 规划》 其他符合 性分析 《陕西省国民 经济和社会发 展第十四个五 年规划和二〇 三五年远景目 标纲要》 《延安市国民 经济和社会发 展第十四个五 年规划和二〇 三五年远景目 标纲要》 相关内容 项目情况 全面推进风电和太阳能发电大规模开发 和高质量发展,优先就地就近开发利 用,加快负荷中心及周边地区分散式风 电和分布式光伏建设,推广应用低风速 风电技术。在风能和太阳能资源禀赋较 好、建设条件优越、具备持续整装开发 条件、符合区域生态环境保护等要求的 地区,有序推进风电和光伏发电集中式 开发。 根据《陕西省国民经济和社会发展第十 四个五年规划和二〇三五年远景目标纲 要》,光伏新能源,抓住碳达峰、碳中 和等政策机遇,依托省内骨干龙头企 业,推动智能光伏产业发展,加强高效 单晶棒材、单晶硅片、高效单晶光伏电 池与组件产品的研发与生产,引进培育 逆变器、光伏玻璃等配套产业,形成以 光伏制造业创新中心为核心的产学研协 同创业新体系。 大力发展光伏和风电,有序开发建设水 电和生物质能,扩大地热能综合利用, 提高清洁能源占比,按照风光火储一体 化和源网荷储一体化开发模式,优化各 类能源规模配比,扩大电力外送规模。 到2025年,电力总装机超过13600万千 瓦,其中可再生能源装机6500万千瓦。 2016年9月延安市发改委委托电力规划 设计总院编制了延安综合能源发展基地 规划研究报告,专题三为延安市新能源 送出规划,该专题规划中对延安市各县 的新能源资源进行评估,黄龙县风电光 伏资源比较丰富,具有较好的可利用价 值。 根据《延安市国民经济和社会发展第十 四个五年规划和二〇三五年远景目标纲 要》,—在建设国家现代能源经济示范 区定位中。坚持高端化、绿色化、智能 化、融合化发展,积极推动能源绿色化 转型、智能化升级、数字化赋能,巩固 综合能源基地建设成果,加强能源资源 一体化开发利用,有序发展风电、光 电、生物质发电和风光储氢多能融合, 为高质量发展提供稳定器和动力源。 3 陕西黄龙地区是全 省光伏资源较为丰 富的地区,开发光 伏发电符合我国可 再生能源发展规划 和能源产业发展方 向。本项目属于光 伏电站建设,符合 《陕西省国民经济 和社会发展第十四 个五年规划和二〇 三五年远景目标纲 要》、《延安市国 民经济和社会发展 第十四个五年规划 和二〇三五年远景 目标纲要》、《黄 龙县国民经济和社 会发展第十四个五 年规划和2023年远 景目标纲要》中要 求。 备 注 符 合 《黄龙县国民 经济和社会发 展第十四个五 年规划和二〇 三五年远景目 标纲要》 根据《黄龙县国民经济和社会发展第十 四个五年规划和二〇三五年远景目标纲 要》,第十五章加快推动绿色低碳发展 中推进节能降耗减排。推进节能减排技 术改造,严格执行市场准入负面清单, 推进能源生产和消费革命,鼓励新能源 汽车、布局充电桩建设、重点实施集中 供热工程、天然气利用工程、光伏太阳 能发电工程、提高天燃气、电能在能源 消费结构中的比例。 表 1-3 项目政策及其它相关文件符合性分析判定一览表 文件名 《产业结构调 整指导目录》 (2019年本修 订版) 《陕西省限制 投资类指导目 录》(陕发改 产业[2007]97 号) 《市场准入负 面清单(2022 年版)》 《国家林业局 关于光伏电站 建设使用林地 有关问题的通 知》(林资发 〔2015〕153 号)中使用林 地相关要求 相关内容 项目情况 备 注 本项目建设200MW光伏发电上网项目,属于《产业结构调整 指导目录(2019年本)》,本项目属于其中规定的鼓励类第 五条第二项“氢能、风电与光伏发电互补系统技术开发与应 用”。配套的110kV升压站工程属于《产业结构调整指导目 录(2019年本)》(国家发改委2019年29号令)中“鼓励 类”第四项“电力”第10条“电网改造与建设,增量配电网 建设”,因此,本项目符合国家当前产业政策。 符 合 对照《陕西省限值投资类指导目录》(陕发改产业[2007]97 号),本项目未被列入限制类目录内。 符 合 对照《市场准入负面清单(2022年版)》,本项目类别未被 列入负面清单内。 符 合 各类自然保护区、森林公园 (含同类型国家公园)、濒 危物种栖息地、天然林保护 工程区以及东北内蒙古重点 国有林区,为禁止建设区 域。其他生态区位重要、生 态脆弱、地形破碎区域,为 限制建设区域 光伏电站的电池组件阵列禁 止使用有林地、疏林地、未 成林造林地、采伐迹地、火 烧迹地,以及年降雨量 400 毫米以下区域覆盖度高于 30%的灌木林地和年降雨量 400 毫米以上区域覆盖度高 于 50%的灌木林地 对于森林资源调查确定为宜 林地而第二次全国土地调查 确定为未利用地的土地,应 采用“林光互补”用地模式, “林光互补”模式光伏电站要 4 项目位于黄龙县界头庙镇, 不在禁止建设区、限制建设 区域内 ①根据黄龙县自然资源局关 于项目土地情况的函(黄资 源函〔2021〕131 号(附件 6),项目选址依照国土资规 [2015]5 号、国土资厅 [2016]1638 号文件的规定, 选址范围内不涉及永久基本 农田、生态保护红线,不涉 及国家相关法律和规划明确 禁止使用的区域。②本项目 光伏阵列为临时占地,符合 “林光互补”模式,所有占 用的用地类型都不会改变原 符 合 符 合 符 合 确保使用的宜林地不改变林 地性质 光伏电站建设必须依法办理 使用林地审核审批手续。采 用“林光互补”用地模式的, 电池组件阵列在施工期按临 时占用林地办理使用林地手 续,运营期双方可以签订补 偿协议,通过租赁等方式使 用林地 可以利用未利用地的,不得 占用耕地;可以利用劣地 的,不得占用好地。禁止以 任何方式占用永久基本农 田,严禁在国家相关法律法 规和规划明确禁止的区域内 开发建设光伏项目 《关于规范光 伏复合项目用 地管理的通 知》(陕发改 新能源 〔2020〕933 号)中相关要 求 各类自然保护区、森林公园 (含同类型国家公园)、濒 危物种栖息地、已享受天然 林资源保护工程相关资金的 林地,为禁止光伏发电建设 区域。其他生态区位重要、 生态脆弱、地形破碎区域, 为限制建设区域 光伏发电站项目用地中按农 用地、未利用地管理的,除 桩基础用地外,不得硬化地 面、破坏耕作层,否则,应 当依法办理建设用地审批手 续,未办理审批手续的,按 违法用地查处 光伏复合项目的变电站及运 行管理中心、集电线路杆塔 基础设施用地,按建设用地 管理,依法办理建设用地审 批手续 固定安装方式:组件最低点 距地不小于 2.5m,建议基础 采用单排桩形式,桩基础东 西向间距不小于 4.5m,桩基 5 来的性质。③黄龙县降水量 为 600mm,光伏占地在选址 时已严格按照《国家林业局 关于光伏电站建设使用林地 有关问题的通知》(林资发 〔2015〕153 号)中使用林地 相关要求对对区域覆盖度高 于 50%的林地进行了避让 本项目光伏阵列为临时占 地,所有占用的用地类型都 不会改变原来的性质,符合 “林光互补”模式。项目林 地审核审批手续正在办理中 根据黄资源函〔2021〕131 号文件,本光伏项目严格依 照国土资规[2015]5 号、国土 资厅[2016]1638 号文件的规 定,选址范围内不涉及永久 基本农田、生态保护红线, 不涉及国家相关法律和规划 明确禁止使用的区域 项目位于黄龙县界头庙镇, 本光伏项目占地范围内及周 边(北距陕西黄龙山次生林省 级自然保护区约 2.12km) 不 涉及自然保护区、森林公园 (含同类型国家公园)、濒 危物种栖息地等禁止建设区 以及生态区位重要、生态脆 弱、地形破碎区域等限制建 设区域内 符 合 符 合 符 合 项目为光伏电站建设项目, 除箱式变压器、升压站基础 用地外,项目不进行硬化地 面、破坏耕作层 符 合 项目建设用地手续正在办理 中 符 合 项目光伏组件最低点距地 2.5m,采用单排立柱形式, 桩基础东西向间距不小于 4.5m,桩基础南北向间距不 符 合 础南北向间距不小于 8m 小于 8m 表 1-4 “三线一单”符合性分析一览表 项目 相关内容 项目情况 《延安市 “三线一 单”生态环 境分区管 控方案》 根据延安市人民政府《延安市“三线一单”生态环境分区管控方 案》,本项目为一般管控单元。项目在延安市生态管控单元分布 图的位置见附图6。 本项目不在负面清单之列, 项目属于光伏电站工程,项 目对环境的影响主要表现在 施工期,项目施工期尽可能 控制施工作业范围,控制临 时占地面积,施工结束后, 一 及时对临时占地进行植被恢 一般管控区内排放各 般 复,并采取相应的水土保持 空间 类污染物的生产、生 管 措施,将有效降低项目工程 布局 活活动,须严格遵守 控 引起的水土流失,不会损害 约束 相关法律、法规、标 单 区域生态功能。运行期项目 准和政策文件的要求 元 采取环评提出的各项环境保 护措施后,污染物可以做到 达标排放,对区域大气、 水、声以及生态环境影响较 小,不会对项目所在地区域 环境质量产生明显影响,不 会改变环境质量现状 结 论 符 合 表 1-5 与《输变电建设项目环境保护技术要求》(HJ 1113-2020) 符合性分析一览表 序 号 1 2 3 相关内容 输变电建设项目选址选线应符合生态 保护红线管控要求,避让自然保护 区、饮用水水源保护区等环境敏感 区。确实因自然条件等因素限制无法 避让自然保护区实验区、饮用水水源 二级保护区等环境敏感区的输电线 路,应在满足相关法律法规及管理要 求的前提下对线路方案进行唯一性论 证并采取无害化方式通过 变电工程在选址时应按终期规模综合 考虑进出线走廊规划,避免进出线进 入自然保护区、饮用水水源保护区等 环境敏感区 规划架空进出线选址选线时,应关注 以居住、医疗卫生、文化教育、科研 行政办公等为主要功能的区域,采取 综合措施,减少电磁和声环境影响 6 项目情况 结 论 项目建设地点位于陕西省延安市 黄龙县境内,符合生态保护红线 管控要求;本工程占地范围及线 路边导线地面投影外两侧各300m 范围内无自然保护区、风景名胜 区、饮用水水源保护区、陕西省 重要湿地等生态环境敏感区,沿 线地貌以黄土梁、峁地貌为主 符 合 本次不涉及110千伏升压站外输线 路的评价。后期设计时将严格按 照《输变电建设项目环境保护技 术要求》(HJ 1113-2020)中相关 要求进行设计。本次涉及的35kV 集输线路,未进入自然保护区、 饮用水水源保护区等环境敏感 区。架空线路35kV集输线路选址 选线评价范围不涉及居住、医疗 符 合 4 同一走廊内的多回输电线路,宜采取 同塔多回架设、并行架设等形式,减 少新开辟走廊,优化线路走廊间距, 降低环境影响 5 原则上避免在0类声环境功能区建设 变电项目 6 变电工程选址时,应综合考虑减少土 地占用、植被砍伐和弃土弃渣等,以 减少对生态环境的不利影响 7 输电线路宜避让集中林区,以减少林 木砍伐,保护生态环境 8 进入自然保护区的输电线路,应按照 HJ19的要求开展生态现状调查,避让 保护对象的集中分布区 卫生、文化教育、科研行政办公 等主要功能的区域 本次不涉及110千伏升压站外输线 路的评价。后期设计将严格按照 《输变电建设项目环境保护技术 要求》(HJ 1113-2020)的要求进 行建设。 本项目所在区域不属于0类声环境 功能区 本项目升压站选址已综合考虑了 占地及植被砍伐等情况,占地类 型为其他园地,不设置取弃土 场,项目挖方全部用于后期基坑 回填 本项目输电线路已避让集中林 区,沿线主要为旱地,天然牧草 地,有少量灌木林地,林木砍伐 量较少,对生态环境影响较小 本工程占地范围及线路边导线地 面投影外两侧各500m范围内无自 然保护区 符 合 符 合 符 合 由上表可知,本工程建设符合《输变电建设项目环境保护技术要求》 (HJ1113-2020)中选址选线要求。 7 二、建设内容 本项目位于陕西省延安市黄龙县界头庙镇, 项目地块中心地理坐标为 E109°50′44.86″,N35°27′58.87″,场区西侧距离国道 G242 约 3km。其中配套的 地理 位置 110KV 的 升 压 站 位 于 场 址 东 侧 , 地 理 坐 标 是 E109°56′50.66267″ , N35°26′17.83501″。项目地理位置图见附图 1。 1、项目由来 ⑴项目建设背景 延安市黄龙县太阳能资源很丰富,太阳能利用前景广阔,太阳能资源和气 象条件均可以满足建设大型太阳能电站的需求。本项目位于黄龙县界头庙镇境 内,工程占地 7911.5 亩,规划装机容量 200MW,采用分块发电、集中并网方 案。项目由黄龙县隆飞绿电光伏发电有限公司投资建设,主要建设内容包括光 伏场区、110kV 升压站、进场道路和检修道路等工程。其中,本次配套的 110kV 升压站建成后在完成本项目送出任务的同时还完成《长宁河隆飞绿电二 期 150 万千瓦平价光伏复合项目》的送出任务。项目已取得延安市行政审批服 务局下发的陕西省企业投资项目备案确认 书(项目代码 2110-610631-04-05445850,见附件 2)。 项目 本工程共由 78 个光伏发电单元组成,每个光伏发电子阵经 1 台美式双绕组 组成 及规 箱变升压至 35kV,再通过 8 回 35kV 集电线路接入本工程新建 110kV 升压站 模 35kV 侧,最终由本项目配套 110kV 外送线路接入黄龙 330kV 汇集站 110kV 侧,110kV 线路接入距离约为 3.7km。外接线路尚未设计,不在本次评价范围 内。 ⑵ 项目评价过程 根据《建设项目环境保护分类管理名录》(2021 年版),本项目属于“四 十一、电力、热力生产和供应业--90 太阳能发电 4416”,其中,“地面集中光 伏电站(总容量大于 6000 千瓦,且接入电压等级不小于 10 千伏)”应编制环 境影响 报告 表。 本项 目光伏 电站 规划 装机 容量 200MW , 接入 电压等 级为 110kV,应该编制环境影响报告表。 黄龙县隆飞绿电光伏发电有限公司于 2022 年 5 月委托我公司承担该项目的 环境影响评价工作(委托书见附件 1)。我公司接受委托后,立即组织参评人员 8 踏勘现场和收集有关资料,并依照相关规范编制完成《长宁河隆飞绿电平价光 伏复合项目环境影响报告表》。 2、建设规模 项目总占地面积约 7911.5 亩,由光伏区和升压站构成。总装机容量为 200MW,采用分块发电、集中并网方案。选用 LR4-72HBD-540M 双面半片单晶 硅组件,采用固定支架进行安装。预计年均发电量约 339773.42 万 KWh,年平 均利用小时数为 1450h。 3、项目建设内容及生产设备 项目基本组成见表 2-1: 表 2-1 本项目基本组成一览表 项目组成 工程内容 光伏阵列 35kV 箱 式 变 压器 主体工程 35kV 集 电 线 路 110kV 升压站 辅助工程 场区道路 给水 公用工程 排水 供暖 消防 建设内容 分为 78 个光伏发电单元,包括 39 个 3.15MW 光伏发电子 阵,计 17 个 2.5MW 光伏发电子阵,22 个 1.6MW 光伏发 电子阵。采用固定支架安装,光伏组件选用 540Wp 双面半 片单晶硅组件 459264 块,分块发电,集中并网。光伏组件 基础埋深为-2.00m,外露 2.5m,支架采用钢结构 每个光伏发电子方阵设 35kV 箱式变压器 1 台,共 78 台, 均布置于检修道路附近 每 8 台 35kV 升压变压器在高压侧并联 1 条集电线路,共 8 条集电线路通过电缆(局部跨越沟壑地方采用架空方式) 接入新建光伏区 110kV 升压站 35kV 母线侧,经本站主变 升压至 110kV 后,再经配套 110kV 外送线路接入黄龙 330kV 汇集站 110kV 侧(外送线路另行评价) 总 容 量 为 350MW ( 配 套 2 台 主 变 器 , 其 中 1 台 为 200MW 、 1 台 为 150MW ( 为 二 期 预 留 , 本 次 一 次 建 成))。升压站位于场址东侧,占地面积 10 亩,分为生产 区、管理区两部分,管理区设有综合楼(建筑面积 1200m2)及其他附属建筑设施等,生产区设有(1)配电用 房一座,建筑面积 800m2;(2)110kV 户外配电区,采用 户外 GIS 成套装置,单母线接线方式;(3)35kV 无功补 偿(SVG)出线柜;(4)储能设备区等。 进场道路,混凝土永久道路,宽 6m,路肩各宽 0.5m,长 度 150m 检修道路,碎石路面,长 12km,宽 4m 水源来自站内打井。场地内设 1 座 110m3 临时蓄水池 本工程排水系统采用雨、污水分流制; 生活污水进入化粪池进行预处理,化粪池出水经地埋式生 活污水处理设备(0.5m3/h)处理达标后排入 110m3 集水池 用于站区绿化和道路洒水等;站内雨水沿道路坡向自流排 出场外;项目光伏组件清洗废水除部分自然蒸发外,其余 滴落至光伏板下浇灌植被 项目供暖采用电暖气供暖 主变压器水喷雾灭火系统,同时在主变压器旁配置推车式 9 供电 砂石料场 施工营地 仓库 临时工程 拌合站 施工便道 取弃土场 废气 废水 电磁 固废 环保工程 噪声 绿化工程 生态保护 环境风险 干粉灭火器和沙箱及消防铲。站内建筑物配手提式干粉灭 火器 施工期设 1 台 10kV 施工电源用变压器,引用周边现有的电 力供电线路;运行期供电由站区内系统提供 本项目砂石用量较少,材料在当地采购,故不设砂石料加 工系统,仅设砂石料堆场,占地面积 2200m2 本项目设置临时宿舍和办公室,建筑面积为 1200m2 本项目设置材料仓库及设备仓库,建筑面积分别为 800m2 和 600m2 ,用于放置光伏组件、钢筋等材料,占地面积 1400m2 不设置。本项目混凝土浇筑总量较小,采用商品混凝土, 不设置专门的混凝土搅拌站 施工期通过洒水碾压后作为临时交通运输使用,施工道路 宽 4m,总长约 12km。施工完成后作为后期检修道路。 不设取弃土场 净化效率不低于 60%的油烟净化器,楼顶排放 经化粪池(1 座,10m3)及一体化污水处理设施(1 座,污 水处理 2t/h)处理后全部用于道路洒水和绿化浇灌,不外 排 选择低电磁辐射的主变及配电装备,对设备的金属附件确 定合理的外形和尺寸,避免出现高电位梯度点;做好设备 的检修,确保设备在良好状态下运行 生活垃圾统一收集后运至当地环卫部门指定 生活垃圾 地点处置 一 般 工 业 固 废旧光伏组件、废逆变器等全部由相关厂家 体废物 回收处置 废蓄电 危 池、废 险 危险废物暂存间(20m3 )1座,交有资质单 变压器 废 位处理 废变压 物 器油 选用低噪声设备、基础减振等措施 采取施工期原有植被保护措施和植被恢复措施,绿化面积 1800m2 限制施工作业范围,不得超出项目占地范围,减少施工开 挖面积和临时占地,施工结束后恢复临时占地原有地貌; 采取工程措施、植物措施和临时措施相结合控制水土流失 量 主变压器底部设有贮油坑,容积为主变压器油量的20%, 贮油坑的四周设挡油坎,高出地面100mm。坑内铺设厚度 为250mm~300mm的卵石,卵石粒径为50mm~80mm,坑 底设有排油管,发生事故时,变压器油经事故排油管道排 入事故油池(200 m3),经收集后由有相应危废处理资质 的设备生产厂商回收 4、主要生产设备 项目主要设备包括光伏组件、组串式逆变器、35kV 箱式变压器、主变压器 等,项目主要生产设备一览表见表 2-2、工程特性见表 2-3。 10 表 2-2 主要生产设备一览表 序号 名称 型号规格 单位 数量 备注 1 光伏组件 LR4-72HBD 445M,双面半片组 件 块 459264 / 2 逆变器 196kW,800V 台 1013 / 3 光伏专用电缆 H1Z2Z2-K-1.5kV 1×4mm2 km 3417984 组件至 逆变器 km 123.639 km 82.426 4 5 6 7 8 9 10 1kV 电缆线路 35kV 电缆线路 架空线(35kV 集电线路) 35kV 箱式升压 变压站 升压主变压器 35kV 配电装置 无功补偿装置 ZRC-YJLHY23-0.6/1kV3×150mm2 ZRC-YJLHY23-0.6/1kV3×240mm2 ZC-YJLHY23-26/35kV-3×95mm2 km 23.616 2 ZC-YJLHY23-26/35kV-3×150mm km 17.712 ZC-YJLHY63-26/35kV-3×240mm2 km 8.856 2 ZC-YJLHY63-26/35kV-1×400mm km 31.883 1 回架空 LGJ-150 km 10 / 3150kVA/35kV,2500kVA/35kV, 1600kVA/35kV 台 78 / SFZ11-100000/110,200MVA 台 1 / SFZ11-150000/110,150MVA 台 1 / 35kV 开关柜光伏进线柜 台 14 / 35kV 开关柜主变出线柜 台 3 35kV 开关柜 PT 柜 台 3 35kV 开关柜站用变柜 台 1 35kV 开关柜接地变柜 台 3 35kV 开关柜储能出线柜 台 1 套 1 / 套 1 / 动态无功补偿装置(SVG), ±37.5Mvar 连续可调 动态无功补偿装置(SVG), ±25Mvar 连续可调 表 2-3 序号 名称 1 光伏阵列 1.1 / / / 工程特性一览表 单位 规格 备注 最大输出功率 Wp 540 / 1.2 开路电压 V 49.5 / 1.3 短路电流 A 13.85 / 1.4 工作电压 V 41.65 / 1.5 工作电流 A 12.97 / 1.6 首年功率衰降 % 2 1.7 外形尺寸 mm 1.8 数量 块 11 2256×1133×35(长*宽* 厚) 459264 / / 1.6 固定倾角角度 (°) 28 / 2 组串式逆变器 2.1 最大输入电压 V 1500 / 2.2 输入端子最大允许电流 A 30 / 2.3 MPPT 电压范围 V 500~1500 2.4 最大效率 % 99.01 满载 860~ 1300 / 2.5 额定功率 kW 225 / 2.6 最大交流输出功率 kW 247.5 / 2.7 最大交流输出电流 A 178.7 / 2.8 功率因数可调范围 / 0.8 超前~0.8 滞后 / 2.9 数量 台 398 / 3 箱式升压变电站(型号:3150kVA/35kV) 3.1 台数 台 39 / 3.2 容量 kVA 3150 / 3.3 额定电压 kV 37 / 4 箱式升压变电站(型号:2500kVA/35kV) 4.1 台数 台 17 4.2 容量 kVA 2500 4.3 额定电压 kV 37 5 箱式升压变电站(型号:1600kVA/35kV) 5.1 台数 台 22 5.2 容量 kVA 1600 5.3 额定电压 kV 37 6 110kV 升压变压器(型号:SZ11-100000/110) 6.1 台数 台 1 / 6.2 容量 kVA 200000 / 6.3 额定电压 kV 115 / 7 110kV 升压变压器(型号:SZ11-150000/110) 7.1 台数 台 1 / 7.2 容量 kVA 150000 / 7.3 额定电压 kV 115 / 5、工程占地及土石方 ⑴工程占地 ①永久占地 本项目永久占地面积为5.59hm2,包括升压站、箱式变压器、进场道路、检 修道路占用土地面积。其中升压站占地为10亩,占地类型主要为园地,箱式变 压器占地4m2/台,进场道路长为150m,宽为6m,检修道路长12km,宽为4m。 12 ②临时占地 本工程临时性占地面积为 522.11hm2,包括光伏组件场区(含光伏组件、检 修道路、逆变等)、施工中建筑材料临时堆放占地、施工营地、其他施工过程 中所需临时占地。临时占地类型主要为草地、耕地、林地及少部分园地等,不 占用基本农田,不在自然保护区、饮用水源保护区、文物保护区和其他需要特 殊保护的区域。 结合遥感解译及实地调查结果,本工程具体占地类型及数量分布情况见表 2-4: 表2-4 本项目占地情况一览表 单位:hm 2 占地类型 草地 耕地 园地 进场道路 0 0.09 0 灌木林 地 0 场内检修道路 1.20 0 2.40 升压站及箱变 0 0 小计 1.20 光伏阵列(包含逆 变器) 交通用地 合计 0 0.09 1.20 0 4.80 0.70 0 0 0.70 0.09 3.10 1.20 0 5.59 169.67 172.94 5.18 171.54 0.35 519.68 输电线路(电缆) 1.23 0.82 0 0.41 0 2.46 小计 170.9 173.76 5.18 171.95 0.35 522.11 172.1 173.85 8.28 173.15 0.35 527.70 工程类别 永久 占地 临时 占地 合计 备注:道路面积计算公式为道路长度*路宽。临时堆放建筑材料占地、施工营地、其他 施工过程中所需临时占地等均位于光伏阵列、输电线路等临时用地区,本次不重复计 算。 ⑵工程土石方 根据《长宁河隆飞绿电平价光伏项目可行性研究报告(200MW)》,本项目挖 方约387620m3,挖方经项目区综合利用调配后全部回填,无弃方。挖出的土石 方临时堆放于安装场地一侧,表面拍实后采用塑料彩条布覆盖,防止风蚀。本 项目土石方情况见表2-5。 13 表2-5 本工程土石方情况一览表 工程类别 建筑工程 升压站工程 工程名称 挖方(m3) 箱逆变基础工程 12302 集电线路工程 122848 接地工程 198400 小计 333550 场地平整工程 13000 主变基础及油池 1950 110KV 中性点支架基础 180 配电设备基础工程 1350 主变防火墙 120 SVG 电抗基础 2850 110KV 进出线架构 3720 避雷针 35 米 1500 接地工程 3000 小计 27670 场内道路全区综合利用调配 交通工程 (包含升压站进站道路) 小计 26400 26400 合计 387620 图 2-1 土石方水平衡图(m3) 6、公用工程 ⑴给水及排水 ①生活用水及生活污水 项目生活用水按照 16 人计算,生活用水量按照《陕西省行业用水定额》 (DB 61T943-2020)中“城镇居民生活/小城市/陕北”用水定额 95L/人·d 计, 总用水量约为 1.52m3/d,产污系数为 0.80,则生活污水产生量约为 1.22m3/d, 即 443.84m3/a。升压站生活区设化粪池及一体化污水处理设施,经处理后全部 14 用于道路洒水和绿化浇灌,不外排。 ②生产用水及生产废水 项目生产用水主要为光伏组件清洗用水和绿化用水。 项目需要对光伏组件进行清洗,根据项目可行性研究报告中清洗方案为于 春夏秋三季每月冲洗 1 次,年冲洗约 9 次(冬季因天气原因不清洗),光伏组 件面积约为 918528m2,每次清洗用水量约 459.26m3,则项目光伏板清洗用水量 为 4133.38m3/a , 损 耗 量 按 照 用 水 量 的 10% 计 , 则 清 洗 废 水 产 生 量 为 3720.04m3/a,每次的废水产生量为 413.33m3,其污染物为 SS,基本无其他污染 因子。电池板清洗废水除部分自然蒸发外,其余滴落至光伏板下浇灌植被。 升压站区总绿化面积 1800m2,绿化用水按照 0.5L/(m2·次),每 3 天浇水 一次,冬季(根据当地气温实际情况按 4 个月计)不浇灌,则项目绿化用水量 为 72m3/a,绿化用水全部损耗,不外排。 表 2-6 项目 生活用水 单位用水量 用水规模 项目用排水量估算一览表 光伏板清洗 2 0.5L/m ·次 95L/人·d 2 16 人 918528m 3 3 绿化洒水 2 0.5L/m ·次 2 1800m 3 合计 / / 用水 量 m /d 1.52 459.26(m /次) 0.9(m /次) / 3 m /a 554.8 4133.38 72 4760.18 损耗 量 m3/d 0.30 45.93(m3/次) / / 3 m /a 110.96 413.37 / 524.33 污水 量 m3/d 1.22 413.33(m3/次) / / 3 443.84 3720.04 / 4163.88 m /a 图 2-2 项目水平衡图(m3/a) ⑵供暖 项目采用电暖气供暖。 15 ⑶消防 主变压器水喷雾灭火系统,同时在主变压器旁配置推车式干粉灭火器和沙 箱及消防铲。站内建筑物配手提式干粉灭火器。 ⑷供电 施工期设一台 10kV 施工电源用变压器,引用周边现有的电力供电线路;运 行期供电由站区内系统提供。 ⑸劳动定员 本项目运行期按“无人值班”(少人值守)的原则设计,运行期最大劳动 定员16人(包含二期人员,本次一并评价)。 7、总平面布置 ⑴平面布置 本项目由光伏电站和升压站构成,在满足规范及工艺要求的前提下尽量压 缩场区用地。本工程光伏电池组件方阵由东向西依次布置,共由 78 个光伏发电 单元组成(包括 39 个 3.15MW 光伏发电子阵,计 17 个 2.5MW 光伏发电子阵, 22 个 1.6MW 光伏发电子阵),每个光伏发电子阵经 1 台美式双绕组箱变升压至 35kV,再通过 8 回 35kV 集电线路接入本工程新建 110kV 升压站 35kV 侧,最终 由本项目配套 110kV 外送线路接入黄龙 330kV 汇集站 110kV 侧。交通道路采用 施工道路与检修道路相结合的方式进行布置,先修建进场道路,由乡道接引支 总平 线到光伏电站。进场道路为 6m 宽泥混凝土永久道路,路肩各宽 0.5m;场区内 面及 现场 施工检修道路为 4m 宽泥结石碎路面,总长约 12km。在充分考虑地形、地质、 布置 水文等自然条件及建筑物、道路等基础上,光伏电站布置紧凑,各区块间有效 贯通。 110kV 升压站位于光伏区东南侧,分为生产区和生活区。生产区由西向东 依次布置为 SVG、主变压器、配电室及有关电缆、电线构架等电气设备,向东 出线,由北侧进站;生活区主要为综合楼,内设办公楼、宿舍楼、会议室、食 堂等,在生活区西侧设置有污水蓄水池、污水处理一体化设施、化粪池。站内 有内部道路连通。 总平面布置图见附图 2,升压站总平面图见附图 3。 ⑵单个光伏组件设置方式 16 本光伏场区电池组件共采用:双面 540Wp。每 26 块为 1 串,组件 2×13 两 竖排布置。本项目双面组件尺寸为 2256×1133×35mm,带铝合金边框重约 32.2kg,最大功率(Pmax)540Wp。采用固定支架,固定支架角度为 28°,支架 最低点离地面距离 2.5m。540Wp 太阳能光伏组件共计 459264 块,每一块 540Wp 太阳能光伏组件尺寸:2256mm×1133mm×35(长×宽×厚),光伏阵列支 架基础采用直径 300mmPHC 桩基础,桩基础埋入地下水少于 2.5m,露出地面高 度 2.5,光伏阵列支架与桩基础通过螺栓连接或焊接形成稳定的结构体系。 8、施工场地布置 ⑴仓库布置 本工程所需的仓库集中布置在升压站附近,主要设有材料仓库和设备仓 库,建筑面积分别为 800m2 和 600m2,占地规模 1400m2,用于放置光伏组件、 木材、钢筋等材料。 ⑵混凝土系统 本工程混凝土浇筑总量较小,不设专门的混凝土搅拌站,考虑就近采购商 品混凝土。 ⑶砂石料系统 本工程所需粗细骨料用量不大,当地石料市场有足够的成品料可供应,故 本工程不设砂石料加工系统,仅设砂石料堆场,占地 2200m2。 ⑷施工营地 本项目搭建临时宿舍及办公室,建筑面积 1200m2。 ⑸进场道路及检修道路布置 交通道路采用施工道路与检修道路相结合的方式进行布置,先修建进场道 路,由乡道接引支线到光伏电站。 9、施工组织方案 ⑴施工人员安排 本项目施工人员高峰期约为 150 人。 ⑵交通运输 本光伏电站位于延安市黄龙县界头庙镇附近,场区西侧距离国道 G242 约 3km,交通较为便利。本工程所采用的光伏电池组件、支架和箱变等设备,可 从生产地通过高速公路、国道、省道、乡道抵达施工现场。场内交通道路采用 17 施工道路与检修道路相结合的方式进行布置,先修建进场道路,由乡道接引支 线到光伏电站。 ⑶建筑材料 光伏电站主要建筑物材料来源较为充足,建筑材料建议从附近的料场购 买,以减少加工、运输过程中的能源消耗。 10、施工方法及产污环节分析 项目光伏电站、升压站总的施工工艺流程及产污环节见图 2-3,下面分别进 行介绍: 施工 方案 图 2-3 施工期工艺流程及产污环节图 ⑴光伏电站施工 光伏电站施工程序:施工准备→支架基础施工→支架安装→组件安装→电 气仪表设备安装→电缆敷设→系统运行调试。主要环境影响为土地占用、水土 流失和生态环境影响及施工产生的噪声、扬尘、少量施工废水及调试安装产生 的安装噪声等。 ①施工准备 施工准备主要为进场道路、场内道路修建,材料运输,包括安装支架及组 件运至相应的阵列基础位置。施工单位应派专人监护,采取必要的保护措施, 防止光伏组件损坏。 ②支架基础施工 光伏发电组支架主要用于安装、支撑光伏组件。根据设计资料,支架基础 采用 PHC 管桩,基本流程为试桩、打桩、接桩、送桩,送桩深度不宜大于 18 2.0m。 ③支架安装 支架全部采用固定支架,支架表面应平整,固定太阳能板的支架面必须调 整在同一平面,各组件应对整齐并成一直线,倾角必须符合设计要求,构件连 接螺栓必须加防松垫片并拧紧。 ④组件安装 组件安装工艺要注意在安装过程中对组件进行必要的保护措施,避免在搬 运、固定过程中对组件造成隐性损伤。安装时,需细心打开组件包装,认真检 查光伏组件的规格和型号,仔细检查光伏组件外观是否完好。禁止单片组件叠 摞,轻拿轻放防止表面划伤,用螺栓紧固至支架上后调整水平,拧紧螺栓。组 件接线时应注意勿将正负极接反,保证接线正确。每串电池组件连接完毕后, 应检查电池组件串开路电压是否正确,连接无误后断开一块电池组件的接线, 保证后续工序的安全操作。为了防止太阳能电池组件串触电事故的发生,应采 取以下措施:施工作业时,在太阳能电池组件表面铺遮光板,遮住太阳光;带 好低压绝缘手套;使用已有绝缘处理的工具。 ⑤电气仪表设备安装 箱式变压器及组串式逆变器安装前,应检查制造厂提供的产品说明书、试 验、合格证件、安装图纸、备吕备件和专用工具及清单。箱体安装位置需符合 设计图纸,安装高度和水平度应符合设计要求,保证箱体和支架连接窂固和可 靠接地。 ⑥电缆敷设及检修道路建设 本工程由78个光伏发电单元组成,包括39个3.15MW光伏发电子阵,17个 2.5MW光伏发电子阵,22个1.6MW光伏发电子阵,每个光伏发电子阵经1台箱变 升压至35kV,每8个箱变高压侧“T”接组成1个集电线路,35kV集电线路按8回 35kV线路设计,光伏场区采用铝合金电缆+架空钢芯铝导线设计,采用电缆直 埋+局部架空相结合方式敷设,光伏场区通信光缆与集电线路同路径敷设。 进场道路为 6m 泥结碎石道路,路肩各宽 0.5m,长度为 150m;场区内施工 检修道路采用路面 4m 宽 12cm 厚的泥结碎石路面。进场道路及检修道路总长约 12km。 19 ⑦系统运行调试 系统运行前调试主要包括:接地电阻值的检测、线路绝缘电阻的检测、逆 变器的性能测试、箱式变压器的检测、方阵输出电压的检测等。 (2)110kV 升压站施工 拟建 110kV 升压站施工期包括施工准备、基础施工、设备安装调试、施工 清理等环节。主要环境影响为土地占用、水土流失和生态环境影响及施工产生 的噪声、扬尘、少量施工废水及调试安装产生的安装噪声。 ①施工准备阶段主要为场地平整、材料进场、物资运输及施工机械准备。 升压站站区施工主要在征地范围内进行,临时施工场地设置在站区内。 ②基础施工:主要包括配电装置室、综合楼、户外配电装置基础等施工。 ③设备安装:动力设备、照明等安装,支架接地线安装,主变、配电装置 区架构、电气设备安装等。 ④电缆敷设、调试:控制室等墙面装修、开关柜等安装,电缆敷设,电气 设备运行调试等过程。 11、运行期生产工艺流程及产污环节 项目运行期生产工艺流程及产污环节见图 2-4。 图 2-4 运行期工艺流程及产污环节图 12、工程进度安排 项目施工进度见下表: 20 表 2-7 项目施工进度一览表 序号 里程碑节点名称 控制工期 1 签定光伏组件供货合同、与设计院签定设计合同 第 1 个月 2 四通一平及临建开始 第 2 个月 3 升压站土建施工开始(建设期开始) 第 3 个月 4 光伏阵列基础开始施工 第 3 个月 5 升压站内建筑物土建完成 第 4 个月 6 第一批光伏组件安装调试完成 第 5 个月 7 配电室电气设备安装完毕 第 6 个月 8 第一批光伏组件并网发电 第 7 个月 9 最后一批光伏组件并网发电 第 11 个月 10 工程整体移交生产(试运行开始) 第 12 个月 11 整体竣工投产 第 12 个月 无。 其他 21 三、生态环境现状、保护目标及评价标准 1、大气环境质量状况 本项目位于延安市黄龙县界头庙镇,项目所在地属环境空气二类功能区, 环境空气质量应执行《环境空气质量标准》(GB3095-2012)二级标准。本次 收集陕西省生态环境厅 2022 年 1 月 18 日发布的《2021 年 12 月及 1~12 月全省 环境空气质量状况》附表 5 中 2021 年 1 月~12 月陕北地区 25 个县(区)空气 质量状况统计表中延安市黄龙县数据,详见表 3-1: 表 3-1 区域空气质量现状评价一览表 生 态 环 境 现 状 污染物 年评价指标 现状浓度 (ug/m3) 标准值 (ug/m3) 达标分析 可吸入(PM10) 年平均质量浓度 45 70 达标 细颗粒(PM2.5) 年平均质量浓度 20 35 达标 二氧化硫(SO2) 年平均质量浓度 7 60 达标 二氧化氮(NO2) 年平均质量浓度 19 40 达标 一氧化碳(CO) 第 95 百分位浓度 1100 4000 达标 臭氧(O3) 第 95 百分位浓度 151 160 达标 从表 3-1 中可以看出,黄龙县区域 SO2、NO2、CO、O3、PM10、PM2.5 满足 《环境空气质量标准》(GB3095-2012)及修改单中的二类区标准要求,由此 可判定项目所在区域为达标区。 2、电磁环境 本次电磁环境现状采用实地监测的方式进行,电磁环境现状由陕西宝隆检 测技术咨询服务有限公司于 2022 年 5 月 21 日按照《环境影响评价技术导则输 变电工程》(HJ24-2020)、《交流输变电工程电磁环境监测方法(试行)》 (HJ681-2013)的有关规定进行监测。具体检测报告详见附件 10。 ⑴监测因子 距离地面 1.5m 高度处的工频电场强度和工频磁感应强度。 ⑵监测点位 本次升压站站界 30m 范围内无环境保护目标,因此设置了 1 个监测点。具 体见表 3-2 和附图 4。 22 表 3-2 电磁环境监测布点一览表 序号 1# 监测点位描述 距地高度(m) 升压站南侧(E109.947149509,N35.437722140) 1.5 ⑶监测单位 陕西宝隆检测技术咨询服务有限公司。 ⑷监测时间、频次及环境 ①监测时间 2022 年 5 月 21 日。 ②监测频次 各监测点位监测 1 次。 ③监测环境 天气:晴、温度:1.5℃~16.3℃、湿度:22.9%~34.6%。 ⑸监测方法、仪器 ①监测方法:《交流输变电工程电磁环境监测方法(试行)》(HJ6812013)。 ②监测仪器 电磁环境监测仪器见表 3-3: 表 3-3 电磁环境监测仪器一览表 检定单位/证书 编号 仪器名称 仪器型号编号 仪器参数 有效日期 工频探头频率范围: 电磁辐射 SEM-600/DC- 1Hz~100kHz 中国测试技术研究 2021 年 07 月 06 日— 分析仪分 02、LF-01/GP- 测量范围: 院 QL10215684Z 2022 年 07 月 05 日 02 析仪 0.01V/m~100kV/m、 1nT~10mT ⑹监测结果及评价 监测结果见表 3-4: 表 3-4 电磁环境监测结果一览表 序号 监测点名称 工频电场强度(V/m) 工频磁感应强度(µT) 1 升压站南侧 1.29 0.0080 本 项 目 升 压 站 附 近 工 频 电 场 强 度 为 1.29V/m , 工 频 磁 感 应 强 度 为 0.0080µT,满足 4000V/m 的工频电场强度公众曝露控制限值要求和 100μT 的工 频磁感应强度公众曝露控制限值要求。 3、声环境质量现状 23 ⑴监测因子 距离地面 1.2m 高度处的等效连续 A 声级。 ⑵监测点位 共设置 8 个噪声监测点位,详见表 3-6 及附图 4。 ⑶监测单位 同电磁环境现状监测。 ⑷监测时间、频次及环境 2022 年 5 月 21 日,每个监测点昼间、夜间各监测一次。 环境条件:昼间:晴,风速 1.2~2.1m/s;夜间:晴,风速为 1.1~1.8m/s。 ⑸监测方法、仪器及质量保证措施 ①监测方法:《声环境质量标准》(GB3096-2008)。 ②监测仪器 监测仪器参见表 3-5: 表 3-5 声环境监测仪器一览表 仪器名称 仪器型号编号 仪器参数 检定单位/证书编号 有效日期 多功能声 AWA6228+ 、 ZS- 量程: 陕西省计量科学研究院 2021 年 07 月 02 日01 120-132dB(A) ZS20211315J 级计 2022 年 07 月 01 日 声校准器 HS6020、JZ-01 陕西省计量科学研究院 2021 年 06 月 02 日ZS20211234J 2022 年 06 月 21 日 / ⑹监测结果 监测结果见表 3-6: 表 3-6 声环境监测结果一览表 序号 监测点名称 昼间 (dB(A)) 1 曹家山村 39 36 2 陈家坨 42 38 3 梅家河 38 35 4 高粱村 39 36 5 6 6 瓦片村 43 39 陈家湾 40 36 7 升压站 42 39 8 麻家庄 42 36 9 马壕 44 40 24 夜间 (dB(A)) 声环境功能 (昼间执行标准/夜间执行 标准) 行标准) 2 类(60/50dB(A)) 项目所在地昼间噪声值为 41-45dB(A),夜间为 38-41dB(A),满足《声环境 质量标准》(GB3096-2008)2 类标准要求。 4、生态环境现状 ⑴生态功能区划 本项目位于黄龙县界头庙镇,根据《陕西省生态功能区划》,区域属黄土 高原农牧生态区/黄土塬梁沟壑旱作农业亚区/黄龙山、崂山水源涵养区。据调 查,该项目所处区域及周边无自然保护区、风景名胜区、世界文化和自然遗产 地、饮用水水源保护区等,项目所处区域不敏感,主要为农田。拟建场址北距 陕西黄龙山次生林省级自然保护区约 2.12km,距离较远。项目在陕西省生态功 能区中的位置见附图 5。本项目与陕西黄龙山次生林省级自然保护区相对位置 关系详见附图 7。 ⑵土地资源现状 ①土地利用类型及面积 按照《土地利用现状分类标准》(GB/T 21010-2017),将土地利用类型分 7 类。土地利用现状类型面积统计结果见表 3-7,土地利用现状图见附图 8。 表 3-7 评价区土地利用类型面积、比例一览表 土地利用类型 评价区 2 一级类 代码 二级类 面积(km ) 比例(%) 耕地 0103 旱地 3.0661 14.13 0201 果园 0.175 0.81 0204 其他园地 0.8301 3.82 0301 乔木林地 5.1078 23.53 0305 灌木林地 5.8759 27.07 0307 其他林地 0.2264 1.04 草地 0401 天然牧草地 6.0384 27.82 住宅用地 0702 农村宅基地 0.0291 0.13 交通用地 1004 农村道路 0.1822 0.84 1202 设施农用地 0.0225 0.10 1206 裸土地 0.1528 0.70 21.7063 100 园地 林地 其他土地 合计 由表 3-7 及附图 8 可知,评价区以林地、草地为主,呈片状分布于评价区 内,占评价区总面积的 79.46%;其次为耕地,零散分布于评价区内,其他各土 25 地利用类型面积较小。 ②土壤类型及肥力 黄龙县境内土壤共分为 10 个土类、19 个亚类、48 个土属、121 个土种。 分布面积最广的地带性土壤是以褐土为主的林区土壤,占全县土壤面积的 62.9%。其次是以原黄墡土、黑垆土为主的黄土残塬土壤,还有以淤土、黄墡 土为主的川道土壤。总之,黄龙土壤比较肥沃,潜在生产力大。 ③土壤侵蚀类型与强度 据《土壤侵蚀分类分级标准》(SL190-2007),将评价区土壤侵蚀强度划 分为 5 个等级,分级方法见表 3-8。土壤侵蚀类型与强度分布情况见附图 9,统 计结果详见表 3-9。 表 3-8 土壤水力侵蚀强度分级方法一览表 地类坡度 地 类 0~5 5~8 8~15 15~25 25~35 >35 60~100 微度 轻度 轻度 轻度 中度 中度 45~60 微度 轻度 轻度 中度 中度 强烈 30~45 微度 轻度 中度 中度 强烈 极强烈 <30 微度 中度 中度 强烈 极强烈 剧烈 坡耕地 微度 轻度 中度 强烈 极强烈 剧烈 住宅用地等 微度 微度 微度 微度 微度 微度 非耕地林 草覆盖度 (%) 表 3-9 评价区土壤侵蚀强度面积、比例及空间分布特征一览表 评价区 侵蚀程度 面积(km2) 比例(%) 微度侵蚀 5.3342 24.57 轻度侵蚀 11.7108 53.95 中度侵蚀 4.0712 18.76 强度侵蚀 0.5901 2.72 合计 21.6939 100 评价区土壤侵蚀类型主要以水力侵蚀为主,侵蚀强度以轻度侵蚀为主,占 评价区总面积的 53.95%,其次为微度侵蚀,占评价区总面积的 24.57%。 ⑶植被资源现状 评价区位于黄龙县界头庙镇,根据《陕西植被》,评价区属于暖温带落叶 阔叶林地带/关中盆地人工植被区/黄龙山山地次生落叶阔叶林小叶林小区。评 26 价区内占地范围内植被类型主要有山杨、油松、核桃、杏树、苹果树、沙棘、 柠条、黄刺玫、黄背草、针茅、蒿类等。占地范围内植被类型主要为当地常见 种及广布种,无国家及地区保护野生植物。 评价区植被类型图见附图 10,不同植被类型面积统计结果见表 3-10。评价 区植被覆盖度图见附图 11,不同植被覆盖度面积统计结果见表 3-11。 表 3-10 评价区植被类型面积、比例及空间分布一览表 评价区 植被类型 面积(km2) 比例(%) 刺槐、小叶杨阔叶林 3.0636 14.11 油松、侧柏针叶林 2.2706 10.46 柽柳、山柳灌丛 4.8943 22.55 黄蔷薇、酸枣灌丛 0.9816 4.52 羊胡子草、大油芒草丛 5.6011 25.80 黄背草、蒿草草丛 0.4373 2.01 经济作物 1.0051 4.63 农作物 3.0661 14.13 无植被区域(居民地、道路等) 0.3866 1.78 合计 21.7063 100 乔木 灌丛 草丛 栽培植被 表 3-11 评价区植被覆盖度面积、比例一览表 评价区 植被覆盖度 面积(km2) 比例(%) 高覆盖:>70% 5.3342 24.57 中高覆盖:50-70% 6.881 31.7 中覆盖:30-50% 5.6011 25.80 低覆盖:<30% 0.4373 2.01 耕地 3.0661 14.13 非植被区 0.3866 1.78 合计 21.7063 100 表 3-10 表明,评价区植被类型以灌丛、草丛为主,分别占评价区总面积的 27.07%、27.09,其次为乔本植被,占评价区总面积的 24.57%,栽培植被较 27 少。表 3-12 及附图 11 表明,评价区内植被覆盖度以中覆盖度为主,占评价区 总面积的 25.8%,其次为高覆盖度,占评价区总面积的 24.57%。 ⑷植被资源现状 根据调查,由于自然植被保留较少,大型兽类很少,小型兽类和鸟类较 多。区内无自然保护区和国家、省重点保护的野生动植物。评价区的野生动物 组成比较简单,种类较少,多为常见种类,物种组成以小型兽类和鸟类为主。 兽类主要有黄鼬、狗獾、蒙古兔、花鼠、达吾尔黄鼠、大仓鼠、小家鼠等;禽 类主要有啄木鸟、杜鹃、小沙百灵、家燕、喜鹊、乌鸦、麻雀等。 ⑸本水土流失现状 按照《陕西省人民政府关于划分水土流失重点防治区的公告》(陕政发 〔1999〕6 号),工程所在区域属于 重点预防保护区(黄龙山、桥山保护 区),此区天然植被较好,水土流失较轻的地区。项目所在区域水土流失所属 区域见附图 12。 与 项 目 有 关 的 原 有 环 境 污 染 和 生 态 破 坏 问 题 生 态 环 境 本项目为新建项目,不存在原有污染问题。 据现状调查,本项目评价范围内无自然保护区、风景名胜区等其他需特殊 保护的环境敏区。110kV 升压站站界外 30m 区域范围内无工频电磁场保护目 标,项目环保目标具体见表 3-13 至表 3-15。环境保护目标图见附图 3。 28 保 护 目 标 1、大气环境质量保护目标 本项目由 78 个光伏阵列组成,包含 78 台 35kV 箱式变压器和 2 台主变压 器,在场址 500m 距离环境敏感点最近的为 66#箱式变压器,其余均在 500m 范 围外。本项目 500m 范围内大气环境保护目标详见表 3-13: 表 3-13 项目 500m 范围内大气环境保护目标一览表 坐标 保护对 象 保护内容 E109.916353618 N35.451214056 陈家陀 10 户, 35 人 环境功能区 与最近的 箱式变压 器 66#距 离/m 与升压 站厂界 最近距 离/m 二类区,《环境空气 质量标准》(GB30952012)中的二级标准 197.5 3180 2、声环境 根据《环境影响评价技术导则 输变电》(HJ24-2020)规定,变电站的声 环境影响评价范围参照 HJ 2.4-2009 的相关规定。因此确定声环境评价范围为升 压站厂界外 200m。本项目 200m 内声环境保护目标见表 3-14: 表 3-14 项目 200m 范围内声环境保护目标一览表 坐标 保护对象 保护内 容 环境功能区 与最近的箱 式变压器 66#距离/m 与升压站 厂界最近 距离/m E109.916353618 N35.451214056 陈家陀 10 户, 35 人 《声环境质量标 准》(GB30962008)中 2 类标准 197.5 3180 3、地下水环境 项目位于陕西省延安市黄龙县界头庙镇,厂界外 500m 范围内没有地下水 集中式饮用水水源和热水、矿泉水、温泉等特殊地下水资源,无地下水环境保 护目标。 4、生态环境 主要为占地范围内土地、植被、景观、生态系统等。 5、地表水环境 本项目地表水环境保护目标主要为长宁河与鲁家河,具体详见表 3-15: 表 3-15 环境保护目标一览表 保护对 象 规模 户/人 相对场址位置 长宁河 小河 ES 鲁家河 小河 NW 方位 距离/m 紧邻,高 程差 100m 169.9 29 保护内容 保护目标或对策 地表水质 《地表水环境质量标准》 (GB3838-2002)III 类 1、环境质量标准 ⑴大气环境:项目环境空气功能区为二类区,环境空气执行《环境空气质 量标准》(GB3095-2012)中二级标准。 ⑵电磁环境执行《电磁环境控制限值》(GB8702-2014)中表1“公众曝露 控制限值”规定:对于频率为50Hz环境中电场强度控制限值为4000V/m;磁感 应强度控制限值为100μT。 ⑶声环境:本项目声环境执行《声环境质量标准》(GB3096-2008)中 2 类标准。 表 3-14 环境质量标准一览表 要素分类 标准名称 适用类别 参数名称 PM10 PM2.5 70μg/m3 40μg/m3 60μg/m3 4mg/m3 160μg/m3 35μg/m3 电场强度 4000V/m NO2 大气环境 《环境空气质量标 准》(GB30952012) SO2 2类区 CO O3 评 价 标 准 电磁环境 声环境 《电磁环境控制限 值》(GB87022014) 0.025~1.2kHz 《声环境质量标准》 (GB3096-2008) 2类 限值 磁感应强 100μT 度 架空输电线路线下的耕地、园地、牧草地、畜禽饲养地、养殖水面、道 路等场所,其频率50Hz的电场强度控制限值为10kV/m,且应给出警示和 防护指示标志 等效连续 A声级 昼间:60dB(A) 夜间:50dB(A) 2、污染物排放标准 ⑴施工期扬尘排放执行《施工场界扬尘排放限制》(DB6l/1078-2017)相 关要求。 ⑵施工期噪声排放执行《建筑施工场界环境噪声排放标准》(GB125232011)中的标准;运营期噪声执行《声环境质量标准》(GB3096-2008)中 2 类标准。 ⑶施工及运行期废水不外排。 ⑷电磁环境执行《电磁环境控制限值》(GB8702-2014)中的规定。 ⑸其他要素评价执行国家有关规定的标准。 其 他 本工程不申请总量控制指标。 30 四、生态环境影响分析 1、废气 施工废气主要包括施工扬尘及机械排放废气。 ⑴施工扬尘 施工扬尘主要来自光伏区、升压站等建设涉及的土方开挖、回填、建筑 材料运输及装卸等过程产生的扬尘。施工扬尘对环境造成的不良影响表现 为:①导致环境空气中的 TSP 浓度升高;②影响植物的光合作用与正常生 长,使局部区域农作物减产;③影响施工场地附近居民的身体健康。经类比 有关项目建设期的环境空气监测资料,施工场地扬尘影响范围基本在下风向 100~150m,尤其在路两侧 50m 范围内的区域,影响较为严重。 根据设计,本项目光伏电站及各配套设施(包括光伏电站、35KV 箱 变、道路等)在选址时已尽量避开对区域居民的影响,各作业点距离各村庄 均在 50m 开外。本项目保护目标陈家坨村距离最近的箱式变压器 66#距离为 197.5m,其余均在 200m 以外。施工作业时,部分距离较近的敏感点会受到 施工期 生态环 境影响 分析 一定的污染影响。但施工造成的不利影响是局部的、短期的,项目建成后影 响就会消失。 为进一步减轻对其影响,建设单位须加强施工期管理,遇 4 级以上大风 天气应停止施工,及时覆盖、加强洒水等措施。施工造成的不利影响是局部 的、短期的,项目建成后影响就会消失。 ⑵机械排放废气 机械排放废气包括施工机械废气和运输车辆废气,施工机械废气中的污 染物主要是 NOx、CO、HC,废气中污染物浓度及产生量视其使用频率及发 动机对燃料的燃烧情况而异。该废气属于低架点源无组织排放废气,具有间 断性产生、产生量较小、产生点相对分散、易被稀释扩散等特点,故本次评 价不对其进行定量核算。 根据《非道路移动机械污染防治技术政策》,施工过程中应加强施工机 械的维修、保养,使其保持良好的技术状态;经检测排放不达标的机械,应 强制进行维修、保养,保证其污染控制装置处于正常技术状态。通过采取上 述管理措施将影响降至最低。 31 总之,施工期采取敏感点一侧设置围挡、篷布遮盖料场和运输车辆、及时 喷洒和清扫等措施后可明显减轻扬尘对环境的影响,随着施工的结束,污染及 其影响随之结束。因此,本项目产生的大气污染对该地区环境空气质量不会产 生较大影响。 2、废水 施工废水主要为生活污水、车辆冲洗水、机械维护含油废水。 (1)生活污水 生活污水主要污染物为 COD、氨氮、SS 等。施工高峰期按每日用工最大 150 人计,人员生活用水量按每人每天 50L 计,污水产出系数 0.8,则生活污水 最大排放量 6.0m3/d。施工场地设置临时旱厕,粪便水定期清掏外运用作农肥; 生活盥洗废水经临时沉淀池(1 座,容积为 110m3 )收集沉淀后回用于施工场 地、道路浇洒抑尘等。对长宁河、鲁家河环境影响较小。 (2)车辆冲洗水 施工 施工现场进出口将设置洗车平台 1 座(20m3),车辆轮胎冲洗会产生冲洗 期生 态环 废水,主要污染物为 SS,冲洗水沉淀后循环利用,不外排。 境影 (3)机械维护含油污水 响分 施工期含油污水主要来源于施工机械的修理、维护过程及作业过程中的 析 跑、冒、滴、漏。机械、设备及运输车辆的维修、保养选择在固定的维修点, 及时进行维护、保养,作业过程基本不会出现废机油洒落、泄漏的情况对区域 水环境的影响。 综上分析,本项目各类废水均可以做到循环利用不外排,不会对区域长宁 河、鲁家河造成明显不利影响。 3、噪声 在施工过程中,道路、光伏区、升压站建设、基础施工、材料运输、设备 安装等过程均会产生一定的噪声;噪声源强参照《环境噪声与振动控制工程技 术导则》(HJ2034-2013),噪声值约 80~99dB(A),项目建筑施工机械及其 噪声级见表 4-1。 32 表 4-1 项目施工机械及其噪声级一览表 施工阶段 主要噪声源 噪声特征 噪声级 dB(A) 距离声源距离 80~86 5m 83~88 5m 轮式装载机 90~95 5m 光伏打桩机 85~95 5m 85~90 5m 80~88 5m 混凝土输送泵 88~95 5m 重型运输车 82~90 5m 切割机 93~99 5m 93~99 5m 93~99 5m 挖掘机 道路建设、 场地平整 推土机 移动性声源, 无明显指向性 混凝土搅拌机 基础施工 混凝土振捣器 设备安装 焊接机 施工时间长, 影响面大 声源强度较大 电锯 依据国家《建筑施工场界环境噪声排放标准》(GB12523~2011)标准要 求,施工场界昼间的噪声限值为 70dB(A),夜间的噪声限值为 55dB(A)。单台施 工噪声昼间在 28m 以外能达标,夜间在 140m 以外才能达到标准限值。据调 查,本项目保护目标陈家坨村距离最近的光伏阵列 66#距离为 197.5m,有 10 户 居民共 35 人,施工会对其产生较大的影响。但施工造成的不利影响是局部的、 短期的,项目建成后影响就会消失。 为了减轻对陈家坨村的影响,建议加强施工期间的施工组织和施工管理, 合理安排施工进度和时间,环保施工、文明施工,可因地制宜对靠近村庄等保 护目标时采取工程措施(如施工围挡、设置移动声屏障)等临时降噪措施,运 输车辆限速行驶等措施,采取以上措施后,噪声值可降低 5-10dB(A),且施工期 间产生的噪声污染是短时的,故不会对站址周围居民生活造成较大的影响。 4、固体废物环境影响分析 施工期固体废弃物主要来自施工期的建筑垃圾、生活垃圾与工程施工期损 坏的材料或组件。 ⑴建筑垃圾及施工期损坏的材料 建筑垃圾包括基础开挖及土建工程产生的砖瓦石块、废弃包装物等,建筑 垃圾组成以无机成分为主,根据项目可研报告,该部分产生量约为 2t,统一运 往环保部门指定的建筑垃圾填埋场进行填埋。 ⑵生活垃圾 根据类比调查,施工期现场施工人员按最大 150 人,生活垃圾产生量为 33 0.5kg/人∙d,施工期每天产生生活垃圾 75.0kg,施工期生产垃圾产生总量为 27.37t。生活垃圾由施工队设置临时生活垃圾收集桶,统一收集后,纳入黄龙县 界头庙镇生活垃圾清运系统。 ⑶挖方 本项目挖方约 387620m3 ,挖方经项目区综合利用调配后全部回填,无弃 方。土石方堆于安装场地一侧,表面拍实后采用塑料彩条布覆盖,防止风蚀。 在采取上述处理措施之后,施工期固体废物对周围环境产生的影响较小。 5、施工期生态环境影响分析 本工程光伏组件桩基基础施工、升压站、箱式变基础施工、电缆的敷设、 临时便道修建等工程,不仅需要动用土石方,而且有大量的施工机械及人员活 动。项目施工期生态环境影响主要表现在项目建设占用土地对地表植被的破坏 及局部生态系统的影响,加剧区域水土流失。 ⑴ 土地利用影响 项目总占地面积 527.70hm2 ,其中永久占地面积 5.59hm2 ,临时占地面积 522.11hm2。项目永久占地较小,仅包括升压站、箱变、进场道路和检修道路, 占地类型主要为草地、园地及灌木林用地。据调查,草地及灌木林地在评价区 内大面积分布,工程永久占地仅为 5.59hm2,占地较小,不会改变评价区内土地 利用格局,也不会对土地资源及其承载景观类型产生较大影响。 项目临时占地包括光伏阵列、场内检修道路、逆变器、箱变等临时占地面 积为 522.11hm2 ,占总占地面积的 98.94%,占地类型主要为耕地、林地、草 地。临时占地在施工结束后按照相关规定进行生态恢复,这种影响是短期暂 时、可逆的,对评价区土地利用结构影响较小。 ⑵土壤影响分析 项目施工期对土壤的影响主要是挖损、占压造成土壤破坏和对土壤表层的 剥离,由于挖方堆放、填方取土、土层扰乱以及对土壤肥力和性质的破坏,使 占地区土壤失去其原有植物生长能力。进场道路对土壤影响较大;临时占地通 过待用地结束后可逐步恢复为原有土地功能,对土壤影响相对较小。 项目土地利用类型现状以草地、耕地、园地为主,土壤表层土壤肥力集 中、腐殖质含量高、水分相对优越,土层松软,团粒结构发达,能较好的调节 34 植物生长的水、肥、气、热条件。因此在土石方开挖、回填过程中,应对表层 土实行分层堆放和分层回填,此外施工时必须对固体废物实施管理措施,进行 统一回收和处置,不得随意抛撒。 根据项目可研报告数据,本项目 挖方约 387620m3,挖方经项目区综合利用调配后全部回填,无弃方。土石方堆于安装 场地一侧,表面拍实后采用塑料彩条布覆盖,防止风蚀。 ⑶对地表植被的影响分析 施工期对植被的影响主要表现在施工过程中,土壤开挖区范围内植物的地 上部分与根系均被清除,施工带两侧的植被由于挖掘土石的堆放、人员的践 踏、施工车辆和机具的碾压而受到不同程度的破坏,会造成地上部分破坏甚至 死亡。 工程总占地为 527.7hm2(永久占地为 5.59hm2,基本均为与临时占地范围 内),其中破坏的植被区面积为 18.4618hm2(主要占地类型为乔、灌木林地、 草地及旱地),破坏的植被类型主要为杨类、栎类、柠条、酸枣等灌木群落及 长芒草、冷蒿群落以及农田栽培植被,皆为当地常见种及广布种,无珍稀保护 植物。尽管项目建设会使原有植被遭到局部损失,但不会使评价区植物群落的 种类组成发生变化,也不会造成某一植物种的消失。临时破坏的植被经过 3~5 年将会逐渐恢复,总体看来,工程建设对当地植被的影响是可以接受的。 ⑷动物影响分析 现状调查,但本工程评价范围无自然保护区,无珍稀濒危野生动物,区域 野生动物稀少,均为常见种类。施工期光伏组件桩基基础施工、升压站、箱式 变基础施工、电缆的敷设、临时便道占地,将剥离、清理、压占地表植被,使 部分野生动物失去栖息场所。但施工期场地周围地区相似生境的栖息地较多, 区域野生动物多为常见种,工程占地多为临时占地,经过 3~5 年可基本恢复原 植被类型。总体看,工程建设对动物栖息地的影响有限。 施工期人为活动和施工噪声将对施工区及周围一定范围内的野生动物的活 动造成一定程度的干扰,迫使动物离开项目区。由于施工期较短,影响时间 短,对野生动物影响是短暂的、临时的影响,随着施工期的结束,施工机械噪 声对动物的影响将消失。此外,施工过程中,施工人员滥捕滥猎等人为干扰, 也将影响该区域某些野生动物种群的数量。这种影响可通过加强对施工人员的 35 宣传教育和管理得到消除。 总体来看,工程建设不会使所在地区野生动物物种数发生变化,其种群数 量也不会发生变化,虽然评价区内分布国家和重点保护野生动物,但在重点评 价范围内未发现。工程建设对动物影响的范围和程度有限。 ⑸水土流失影响分析 施工期土石方的开挖、堆放、回填等工程,将不可避免的造成土壤侵蚀模 数的增加,导致水土流失量较以前有所增大。施工期采取有效的植被防护措施 及工程防护措施,可有效缓解由于地表开挖、土壤堆放、植被破坏造成的水土 流失。 ⑹对农作物的影响 本项目涉及穿越农业区段耕地为旱地,占地面积 3.06km2,主要农作物为玉 米,均为临时占地,施工期结束后能尽快恢复,大约损毁 2 年的收成,影响不 大。评价要求穿越农作物区段施工选择合理施工时段,避开播种和植物生长 期,尽可能选择在农作物收获后的时段施工,如实在因工期需要,应提前与周 边农户沟通协商补偿。施工过程中应分层开挖分层堆放,施工结束后表层耕作 土应回填至耕地范围内,将利于农作物生长。 36 太阳能是清洁能源,项目建成运营后,主要为噪声、固废、生态和电磁影 响,升压站设有生活区,会产生生活污水和生活垃圾。 1、大气环境影响分析 光伏电站运行期本身不产生废气,运行期的大气污染源主要为升压站生活 区食堂产生的油烟废气,本项目运行期按“无人值班”(少人值守)的原则设 计,运行期最大劳动定员 16 人。升压站内生活管理区设置有简易食堂,运行过 程会有少量食堂油烟产生,经油烟机抽出后集中至楼顶排放,对区域环境影响 较小。 2、废水环境影响分析 ⑴生产废水 本项目光伏组件清洗废水产生量约 3720.04m3/a。项目光伏组件清洗时不使 用清洁剂,仅使用清水清洗(主要清洗表面沉积的扬尘),清洗废水中主要污 染因子为 SS,基本不含其它污染因子,清洗废水除部分自然蒸发外,其余滴落 运营 至光伏板下浇灌植被,不外排,不会对长宁河、鲁家河水环境造成污染影响。 期生 态环 ⑵生活污水 境影 项目生活用水约为 1.52t/d,443.84m3/a,主要污染因子是 COD、BOD5 、 响分 析 SS、氨氮等,升压站内设置 1 套地埋式污水处理设施,处理工艺为 A/O,污水 井处理达《农田灌溉水质标准》旱作 GB5084-2005 及《城市污水再生利用 城市 杂用水水质标准》(GB/T18920-2002)标准后回用于区内绿化或道路洒水,不外 排,不会对长宁河、鲁家河造成明显影响。生活污水产排情况详见表 4-2。 ⑶污水处理工艺及可行性论证 ①处理方案 项目地埋式污水处理设施位于升压站西南侧,污水处理 2t/h,采用“A/O+消 毒”工艺处理,该工艺在国内外技术成熟,在景区、宾馆、学校等生活污水处理 中广泛应用,处理工艺简述如下: 项目生活污水经化粪池处理后进入地埋式式生活污水处理设备,污水经格 栅池进入调节池,经调节后自流到接触氧化池。在接触氧化池中绝大部分有机 物被微生物降解,最后废水自流到二沉池,经沉淀去除大部分悬浮物后流进消 毒池,消毒池采用投加氯片消毒处理后,污水中有毒病源体及部分有机物被彻 37 底去除,最终污水流入蓄水池全部用于绿化或道路洒水,不外排。格栅拦截的 污物和二沉池污泥均进入污泥池,污泥池内设有污泥消化系统,污泥池上清液 回流至调节池。处理过程中产生的剩余污泥,干化处理后按当地环卫部门规定 外运处理。生活污水处理工艺流程见图 4-2。 生活污水 调节池 格栅池 化粪池 缺氧池 回流上清液 污泥池 回流污泥 绿化、道路洒水 集水池 消毒池 图 4-1 氧化池 二沉池 生活污水处理系统工艺流程图 表 4-2 生活污水污染物浓度及处理效果一览表 pH COD (mg/L) BOD5 (mg/L) SS (mg/L) 浓度 6.5~8.5 350 200 300 氨氮 (mg/L) 40 污染物含量(t/a) / 0.16 0.09 0.13 0.02 化粪池处理率(%) / ≥20 ≥15 0 ≥50 / 一体化处理效率 / ≥85 ≥90 ≥70 ≥80 / 处 浓度(mg/L) 理 污染物含量(t/a) 后 《农田灌溉水质标准》旱 作 GB5084-2005 《城市污水再生利用 城市 杂用水水质标准》 (GB/T18920-2002) 达标判断 6.5~8.5 42 17 30 12 / 0.02 0.01 0.01 0.01 5.5~8.5 ≤200 ≤100 ≤100 / / 6~9 / ≤20 / ≤20 / 达标 达标 达标 达标 达标 / 生活污水 处 理 前 产生量 (m3/a) 443.84 443.84 从表 4-2 可知,生活污水处理后各出水指标均满足《农田灌溉水质标准》 ( GB5084-2005 )旱作 指标及《城市污水再 生利用 城市杂用水 水质标准》 (GB/T18920-2002)绿化用水指标,处理后的生活污水全部回用不外排。 项目生活污水处理方案合理、可行。 3、噪声环境影响分析 ⑴噪声源强 项目运行期噪声源主要为逆变器、35kV 箱式变压器、110kV 主变压器等产 生的中低频噪声,噪声最大声压级约 60~75dB(A)。升压站设有 2 台主变压器, 分别为 200MW 与 150MW,拟采用低噪声设备,预测时噪声源强采用类比监测 38 数据取 70dB(A)。 ⑵预测方案 根据设计,本项目设置 78 个光伏阵列,每个阵列中心设置 1 台 35kV 箱式 变压器,根据类比资料,噪声级约 65dB(A),66#箱式变压器距离最近光伏阵列 厂界约 20m,其中箱变 66#与项目敏感点陈家坨村距离最近,为 197.5m。其余 敏感点距离箱式变压器均在 200m 以外。 因此,本次主要厂界的达标可行性(考虑距离厂界最近的 35kV 变压器的影 响)及对最近的保护目标的影响程度(考虑距离保护目标最近的 66#35kV 变压 器的影响)。 ⑶影响分析 根据《环境影响评价技术导则 声环境》(HJ2.4-2009)按点声源衰减模式 计算噪声源至厂界外(敏感点)的距离衰减,预测升压站四周厂界、距离各方 阵中心最近的光伏电站厂界贡献值、最近的陈家坨村噪声预测值,公式为: 式中:Lp(r)-距离噪声源 r m 处的声压级,dB(A); Lp(r0)-声源的声压级,dB(A); r-预测点距离噪声源的距离,m; ro-参考位置距噪声源的距离,m。 根据公式进行计算,运行期厂界噪声预测值见表 4-3。 表 4-3 升压站四周厂界噪声影响预测结果一览表 升压站东厂界 距噪声源 距离 (m) 50.0 升压站西厂界 贡献值 dB(A) 现状值 dB(A) 预测值 dB(A) 昼间 夜间 昼间 夜间 昼间 夜间 25.37 25.37 42 39 / / 75.0 21.89 21.89 42 39 / / 升压站南厂界 25.0 30.37 30.37 42 39 / / 升压站北厂界 30.0 29.25 29.25 42 39 / / 光伏电站最近 厂界 20.0 39.0 39.0 42 38 / / 陈家坨 197.0 16.14 16.14 42 38 39 35.02 项目区 噪声标准 昼间≤60dB(A),夜间≤50dB(A) 估算结果表明,升压站四周厂界噪声贡献值为 25~31dB(A),可满足《工业 企业厂界环境噪声排放标准》(GB12348-2008)2 类标准,且升压站周围 200m 39 范围内无居民。距离箱式变压器最近的光伏电站厂界噪声贡献值为 39dB(A),满 足《工业企业厂界环境噪声排放标准》(GB12348-2008)2 类标准;距离最近 的陈家坨噪声贡献值为 39dB(A),预测值为昼间 39dB(A)、夜间 35.02dB(A),可 满足《声环境质量标准》(GB3096-2008)中的 2 类标准。可见,项目运行对周 边声环境影响较小。 4、固体废物分析 项目产生的固体废物主要为废旧光伏组件、废逆变器、废变压器、废变压 器油、废旧蓄电池及生活垃圾。 ⑴废旧光伏组件、废逆变器 为保证太阳能发电效率,需定期对光伏电站进行维修、维护,针对损坏的 光伏组件、逆变器进行更换,项目产生废旧光伏组件、废逆变器约 1.71t/a,由 有回收业务的厂家进行回收。 ⑵废变压器 根据《国家危险废物名录》,定期更换下的废变压器属于危险废物,废物 类别为“HW10 多氯(溴)联苯类废物”,废物代码为 900-008-10。设计于升压站 内设置 1 座危险废物暂存间,建筑面积 20m2。更换下的废变压器于危险废物暂 存间暂存后定期交有危险废物处置资质的单位处置。 ⑵ 废变压器油 项目光伏电站 35kV 箱式变压器及升压站主变压器在维护和事故检修时,会 产生废变压器油。根据《国家危险废物名录》,废变压器油属于危险废物,废 物类别为“HW08 废矿物油与含矿物油废物”,废物代码为 900-220-08。 ①光伏电站废变压器油 根据项目可行性研究报告,光伏电站各箱式变压器底部两侧均设有 2 个油 池,容积约为 2m3,用于冷却油温,油池为钢制双层储罐,检修时将变压器油 抽出铁皮桶收集后暂存于危废间,最终交由有危险废物处置资质的单位处置。 ②升压站废变压器油 升压站为了绝缘和冷却的需要,在变压器外壳内装有变压器油,根据设 计,主变压器含油量约 103.6t,根据《高压配电装置设计规范》(DL/T52532018)“第 5.5.3 条 屋外单台电气设备单台油量在 1000kg 以上时,应设置挡油 设施或储油设施。挡油设施的容积宜按容纳设备油量的 20%设计,并应将事故 40 油排至安全处,且不应引起污染危害,排油管的内径不宜小于 150mm,管口应 加装铁栅滤网。当不能满足上述要求时,应设置能容纳相应电气设备全部油量 的储油设施。储油或挡油设施应大于设备外廓每边各 1000mm”。“第 5.5.4 条 当设置有总事故储油池时,其容量宜按其接入的油量最大一台设备的全部容量 确定”。 项目事故油池最小容积应为 103.6t,本项目事故油池容积为 200m3,符合设 计要求及事故油处置要求。事故油池底部及四周涂刷防渗、防腐涂料即使是在 事故状况下,废变压器油也可以做到不外排,且不会下渗污染土壤及地下水。 之后排出的变压器油抽出铁皮桶收集后暂存于危废间,最终交由有危险废物处 置资质的单位处置。 ⑷废旧蓄电池 升压站在继电保护、仪表及事故照明时采用铅蓄电池作为应急能源,这些 蓄电池由于全密封,无需加水维护,正常使用寿命在 8~10 年。由于环境温度、 充电电压、过度放电等因素可能会影响蓄电池寿命,从而产生废旧蓄电池。根 据《国家危险废物名录》,废旧电池属于危险废物,废物类别为“HW49 非特定 行业”,废物代码为“900-044-49”。因此,废旧蓄电池约在升压站运行后 10 年 左右产生,如若产生,蓄电池整组全部更换,本工程产生的废旧蓄电池可经危 险废物暂存间暂存后由有资质的生产厂家回收处置。 ⑸生活垃圾 运行期现劳动定员 16 人,生活垃圾产生量生活垃圾产生量为 0.5kg/人∙d, 则运行期生产垃圾产生量为 2.92t。生活垃圾由收集桶分类收集后,及时清运, 交由环卫部门统一处理。 综上所述,本工程对固体废物采取的处置方案符合国家固体废弃物“减量 化、资源化、无害化”的基本原则,处置率达 100%,对环境影响小。 5、电磁环境影响 根据《环境影响评价技术导则输变电工程》(HJ24-2020),本工程升压站 电磁环境影响评价等级为二级,电磁环境影响预测应采用类比监测的方式。根 据 类 比 监 测 结 果 , 110kV 升 压 站 厂 界 外 5m 处 的 工 频 电 场 强 度 为 11.2 ~ 142V/m,工频磁感应强度为 0.0783~0.300μT,各点位监测值均满足 GB87022014 中规定的标准限值要求。由此推断,拟建 110kV 升压站建成后工频电场强 41 度、工频磁感应强度均可满足相关标准限值要求。(详见电磁环境影响专 题)。 6、光污染分析 建设项目运营期产生的光污染主要来源于太阳能电池板,其镜面反射光造 成人体不适感。对于本项目来说,光污染主要是指太阳能阵列中的太阳能光伏 板在吸收太阳能的过程中,会反射、折射太阳光,可能对周围环境及居民造成 影响。而本项目使用的经过制绒和防反射镀膜的工艺过程后的多晶硅电池组 件,该物体对可见光的反射率小于 5%,不会对周围环境及人员造成光污染。 7、地下水、土壤影响分析 本项目对地下水、土壤的影响主要是光伏阵列变压器区及地埋式污水处理 区,污染源、污染物类型、污染途径及采取措施见表 4-4: 表4-4 本项目地下水、土壤环境影响源及影响因子识别一览表 污染源 污染途径 全部污染物指标 采取措施 地埋式污水处理区 污水垂直入 渗 COD 、 氨 氮 、 总 磷、总氮 光伏阵列 35kV 箱 式变压器变压器 油、升压站主变油 地面漫流、 垂直入渗 石油烃 钢构池体或抗渗混凝土池体,防 渗系数≤10-7cm/s 每个 35kV 箱式变压器及主变均 配备油池,为钢制双层结构,密 闭安装,所有钢结构均做防腐处 理,箱变混凝土墙内外侧及底板 表 面 均 采 用 防 水 砂 浆 抹 (20mm) 针对各污染单元,建设单位将采取较为完善的防治措施,将切断污染源与 地下水、土壤的联系通道,对地下水、土壤污染影响较小。 8、环境风险影响分析 ⑴风险调查 本项目涉及的危险物质主要为变压器油,由变压器在事故和检修过程中可 能的泄漏产生。根据《建设项目环境风险评价技术导则》(HJ 169-2018)附录 B,本项目存在危险性的主要物质为各类废油液,场区存储的各类废油液具体数 量和分布见表 4-5: ⑵风险等级判定 ①危险物质数量与临界量比值(Q) 42 表4-5 危险物质 项目危险物质临界量计算结果一览表 最大储存量 (t) 计算依据 2 个主变 压器 103.6 矿物油(石油分馏产 物) 78 个箱式 变压器油 变压器 合计 3.52t/台(78 个合计 274.56) 187.31 存储位置 升压站及 各光伏阵 列 临界 值 (t) Q 2500 0.041 2500 0.11 0.151 3 备注:各箱式变压器底部两侧均设有 2 个油池,容积约为 2m ,密度按 0.895 计。 风险潜势初判 本项目 Q=0.151<1。由此判定项目环境风险潜势Ⅰ,无需进行其他判定, 仅进行简单分析。 ⑵场区危险物质及分布情况及对环境的影响途径 项目涉及的危险物质分布情况及对环境的影响途径详见表 4-6: 表 4-6 项目涉及的化学物质对环境的影响途径一览表 危险废物 分布区域 可能影响环境的途径 废油液 ①废油液泄漏后,油品挥发后的气体扩散进入大气, 对环境空气产生影响; ②废液发生泄漏,遇明火引起火灾事故,燃烧产物为 升压站及光伏各发光 NOx 和 CO,扩散进入大气; 阵列中 35KV 变压器 ③废油油泄漏,泄漏原油进入土壤,对土壤的影响; 泄漏原油通过包气带进入地下水环境从而对地下水造 成污染。 根据生态环境部《关于进一步加强环境影响评价管理防范环境风险的通 知》(环发[2012]77 号),本项目存在的风险主要为变压器油的泄漏,发生概 率极小,经事故油池的收集,风险可接受。 9、退役期环境影响分析 本项目服务年限为 20 年,待项目营运期满后,按国家相关要求,将对光伏 发电站电池组件及支架、箱逆变一体机等进行全部拆除或更换,光伏发电站服 务期满后影响主要为拆除的太阳能电池板、箱逆变一体机等固体废物影响及基 础拆除产生的生态环境影响。拆除的太阳能电池板、箱逆变一体机等固体废物 交由生产厂家回收利用;本项目服务期满后将对电池组件及支架进行全部拆 除,会造成光伏组件基础占地的土地部分破坏,因此,服务期满后应对农田进 行复耕。 43 1、本项目总占地面积 527.70hm2 ,占地类型为耕地、林地、草地,符合 《国家林业局关于光伏电站建设使用林地有关问题的通知》(林资发〔2015〕 153 号)中使用林地相关要求及《国家林业局关于光伏电站建设使用林地有关问 题的通知》(林资发〔2015〕153 号)中使用林地相关要求。 2、本项目用地选址于 2021 年 7 月 28 日以黄资源函[2021]131 号文取得黄龙 县自然资源局关于本项目土地情况说明(详见附件 6)。于 2021 年 7 月 29 日以 黄资源函[2021]143 号文取得黄龙县自然资源局关于本项目压覆矿产资源的说明 (详见附件 7)。项目选址依照国土资规(2015)5 号、国土资厅函(2016) 1638 号文件规定,本项目选址范围内不涉及永久基本农田、生态保护红线、不 涉及矿产、不涉及国家相关法律和规划明确禁止使用的区域。 根据黄龙县过渡期国土空间规划图(附件 8)及升压站用地范围说明(附件 9),项目所选场址不在文物保护区及水源保护区,场址周围无军用设施,地下 无文物。 选址 选线 环境 合理 性分 析 3、本项目所在区域环境质量均能够满足相应的质量标准要求,项目是以生 态影响为主的建设项目,环境影响主要集中的施工期,项目建设对区域生态环 境的影响通过采取相应的工程措施和污染防治措施后其影响降至最低,项目选 址基本合理。 44 五、主要生态环境保护措施 1、施工期大气环境保护措施 ⑴施工扬尘 为了最大限度地减小施工扬尘对陈家坨村等环境保护目标的影响,参照 《防治城市扬尘污染技术规范》(HJ/T393-2007)、《陕西省大气污染防治 条例》(2019 年修正)、《陕西省人民政府关于印发省重污染天气应急预案 的通知》、《陕西省建筑施工扬尘治理措施 16 条》、《陕西省人民政府办 公厅关于印发蓝天碧水净土保卫战 2022 年工作方案的通知》、《建筑工地 扬尘治理“6 个 100%”管理要求》等文件的要求,评价提出以下措施和要 求: ①施工期实行封闭管理,邻近保护目标一侧设置围挡。 ②对砂石堆料场采用苫布遮盖,并定期洒水。 ③在施工现场设置洗车台,进出车辆进出车辆轮胎冲洗才能上路。 ④在进行开挖回填等土方施工作业时要辅以洒水压尘等措施。 施工期 生态环 境保护 措施 ⑤运送流体物料等时,做到车辆密封、装载均衡。 ⑥施工场内非道路移动机械符合国三标准; ⑦遇有严重污染日时,严禁建筑工地土方作业;气象预报风速达到四级 以上或出现重污染天气状况时,严禁土石方、开挖、回填、倒土等可能产生 扬尘的施工作业,同时要对现场采取覆盖、洒水等降尘措施。 ⑵施工机械、设备运行废气 根据《非道路移动机械污染防治技术政策》,施工过程中应加强施工机 械的维修、保养,使其保持良好的技术状态;经检测排放不达标的机械,应 强制进行维修、保养,保证其污染控制装置处于正常技术状态。通过采取上 述管理措施将影响降至最低。 通过切实落实上述措施,施工期扬尘可满足《施工场界扬尘排放限值》 (DB6l/1078-2017)要求,施工扬尘对大气环境影响较小。 2、水环境保护措施 ⑴生活杂排水经临时沉淀池收集沉淀后回用于施工场地、道路浇洒抑尘 等。粪便水定期清掏外运用作农肥。对大峪河、史家河等河流环境影响较 45 小。 ⑵车辆冲洗水 施工现场进出口将设置洗车平台 1 座(20m3),车辆轮胎冲洗会产生冲 洗废水,主要污染物为 SS,冲洗水沉淀后循环利用,不外排。 ⑶机械、设备及运输车辆的维修、保养选择在固定的维修点,及时进行 维护、保养。 ⑷禁止将垃圾和其它施工机械的废油等污染物倒入大峪河、史家河等 流。 ⑸强化施工期生态保护意识,制定并落实生态环境保护监督管理措施, 指定专门人员负责施工期生态环境监督与管理工作。 3、噪声环境保护措施 为最大限度减少施工期噪声对其影响,评价要求施工期应采取以下噪声 防治措施: ⑴禁止夜间施工,如因工艺特殊情况要求,需在夜间施工时,应按《中 华人民共和国环境噪声污染防治法》的规定,取得县级以上人民政府或者主 管部门的证明,并公告附近居民。 ⑵施工前及时做好沟通工作,加大宣传和教育,使工人做到文明施工, 绿色施工。比如:合理调配车辆来往行车密度,规范物料车辆进岀场地,减 速行驶,不鸣笛等。装卸材料时应做到轻拿轻放。 ⑶施工单位必须选用符合国家有关标准的施工机具和运输车辆,尽量选 用低噪声的施工机械和工艺;振动较大的固定机械设备应加装减振机座,同 时注意对施工设备的维修、保养,使各种施工机械保持良好的运行状态,尽 量使筑路机械的噪声维持在最低级水平。 ⑷在陈家坨村庄等保护目标附近施工时建议采取利用工程措施(如施工 围挡、设置移动声屏障)来消减噪声,可以从噪声传播途径上有效衰减噪 声。 ⑸对距离施工场地较近的陈家坨村抽样监测,根据抽样检测结果严格控 制大型施工机械的作业时间,并采取相应的降噪措施。 ⑹建设单位应责成施工单位在施工现场张贴通告和投诉电话,建设单位 46 在接到报案后应及时与当地环保部门取得联系,以便及时处理各种环境纠 纷。 在采取以上噪声污染防治措施后,施工噪声值可降低 5-10 dB(A),届 时,厂界各保护目标均可以满足《声环境质量标准》(GB 3096-2008)2 类 相关标准要求,施工噪声对外环境的影响将被减至最小程度。 4、固体废弃物处理措施 ⑴建筑垃圾等能利用的现场就地利用,不能利用的由施工方运至当地填 埋场填埋。 ⑵挖方经项目区综合利用调配后全部回填,无弃方。土石方堆于安装 场地一侧,表面拍实后采用塑料彩条布覆盖,防止风蚀。 ⑶生活垃圾统一收集,待施工结束后,由施工人员清运至附近村镇的生 活垃圾收集点,由当地环卫部门统一清运。 ⑷加强运输管理:在建筑垃圾等运输过程中应采用封闭式车辆装运或加 帆布覆盖,严禁超载运输,避免土石方途中散落,保持路面干净,以免影响 道路景观,并可以减少运输过程中堆积土石料产生的扬尘。 5、施工期生态环境保护措施 ⑴避让措施 ①施工过程中应严格控制作业面积,减少施工临时占地。材料运输过 程,运输道路应充分利用现有道路;材料运至施工场地后,应合理布置,减 少临时占地;控制减少因为人为踩踏、设备碾压、表土堆存覆盖等原因造成 的植被破坏。设计施工便道、堆料场、施工营地等尽量利用荒草地等土壤贫 瘠的地段,以更大限度的避开农田、林地等环境敏感区域。 ②为减少农业生产损失,施工工期应尽量避开农作物生长季节,且应尽 量降低占用农田。 ③建议分段、分区作业,避免长距离施工造成大面积的施工裸露带。 ④施工作业等临时占地,施工完毕后及时恢复地貌,农田还耕复种。 ⑵减缓措施 ①本施工应尽量减少施工作业带的宽度,以降低对植被的损害。 ②对施工过程中无法避让必须占用土地,应尽量减少临时占地;挖掘时 47 将剥离表土集中堆放于开挖区另一侧,并应将 0-30cm 表层土、底层土分开 堆放,回填时应分层回填,恢复原土层,保护土壤肥力,以利后期植被恢 复。 ③制定严格的施工操作规范,建立施工期生态环境管理制度,严禁施工 车辆随意开辟施工便道,严禁随意砍伐植被。同时选择最佳时间施工,既便 于管线敷设,又利于水土保持;既保证工程质量,又节约经费开支。 ⑶水土流失影响及防治措施 由于施工中大量的土体被剥离、扰动,破坏了自然条件下的稳定和平 衡,使土体的抗蚀性指数降低,土壤侵蚀加剧;如不加以防护,暴雨及地表 径流作用下会产生严重的水土流失。 项目针对水土流失采取以下防治措施。 ①加强水土保持法制法规的宣传,使施工人员自觉保持水土、保护植 物,不随意乱采乱挖沿线的植物资源。 ②施工作业尽量避开植物生长良好和水力侵蚀较强的地段,严禁施工材 料乱堆乱放,加强道路施工管理,减少施工期水土流失的产生。 ③合理安排施工作业时间,如遇大风暴雨天气,应停止施工,并做好基 坑排水和已开挖土石方的保护工作,尽量避免土石方和裸露地表被雨水冲刷 而引起水土流失和土地荒漠化等自然灾害的发生。 ⑷生态恢复补偿措施 为了弥补因工程建设引起的植被占用和破坏导致的生态损失,评价要求 按占多少补多少的原则进行生态补偿,对临时占地进行植被恢复,生态恢复 措施要在紧邻施工完成的生长季节进行。对于施工作业区、临时便道、堆料 场等临时占地区,严格执行国务院颁发的《土地复垦规定》,立即进行土地 复垦和植被重建工作。 ①占用的旱地区要求及时恢复耕种,可种植玉米、大豆等经济作物,按 照“占一补一”的原则进行旱地恢复; ②原为林地、灌木林地、草地区的,可种植浅根系植物,可采取披碱草 撒播或种植紫花苜蓿等生长快、耐干旱的品种进行恢复。 运营期 生态环 1、运行期大气环境保护措施 48 境保护 措施 油烟废气排放能满足《饮食业油烟排放标准(试行)》( GB184832001)中表 2 相关规定,对大气环境影响较小。 2、水环境保护措施 光伏组件清洗废水除部分自然蒸发外,其余滴落至光伏板下浇灌植被, 不外排。生活污水经化粪池及一体化污水处理设施,经处理后全部用于道路 洒水和绿化浇灌,不外排。对长宁河、鲁家河影响较小。 3、噪声环境保护措施 变压器拟采用低噪声设备,距离最近的陈家坨噪声贡献值为 39dB(A), 预测值为昼间 39dB(A)、夜间 35.02dB(A),可满足《声环境质量标准》 (GB3096-2008)中的 2 类标准。可见,项目运行对周边声环境影响较小。 4、固体废弃物处理措施 ⑴生活垃圾 运行期产生的生活垃圾经垃圾桶收集后按当地环卫部门规定外运处置。 ⑵废逆变、废组件等 对光伏电站损坏的光伏组件、逆变器进行更换,更换的光伏组件、逆变 器等一般固废交由有回收业务的厂家回收利用; ⑶ 废变压器 更换的废变压器、废蓄电池等属于危险废物,经升压站危险废物暂存间 暂存后交由有危险废物处置资质的单位处置。 ⑷ 废变压器油 项目光伏电站35kV箱式变压器在维护和事故检修时,会产生废变压器 油,废油液晶铁皮桶收集后暂存于危废间,交由有危险废物处置资质的单位 处置。 本项目危险废物储存需采取以下措施: ①危险废物贮存应按危险废物收集、贮存及运输过程,需执行《危险废 物收集、贮存、运输过程的技术规范》(HJ2025-2012)及危险废物执行 《危险废物贮存污染控制标准》(GB18597-2001)及修改单中的相关规定执 行。 ②设计危废暂存间采取的措施如下: 49 a、危废暂存间严格按照《危险废物贮存污染控制标准》 (GB185972001)及其修改单(2013 年)中的相关规定设计、建设,满足防风、防雨、 防晒要求; b、基础进行防渗:20cm 的抗渗混凝土硬化层+2mm 厚 HDPE 人工防渗 材料或类似材料做防渗层,K≤1×10-10cm/s; c、地面与裙脚要坚固、防渗的材料建造,建筑材料必须与危险废物相 容; d、设置安全照明设施和观察窗口; e、严格按《环境保护图形标志-固体废物贮存(处置)场》 (GB15562.2)的规定设置警示标志; h、配备通讯设备、照明设施、安全防护服装及工具,并设有应急防护 设施; 同时本评价要求: a、液态类危险废物铁皮桶装收集,下方设置防渗托盘; b 、 蓄 电 池 贮 存 参 照 《 废 铅 酸 蓄 电 池 回 收 技 术 规 范 》 ( GB/T372812019)及《废蓄电池回收管理规范》(WB/T1061-2016),未破损的蓄电池 在车间内分区单独贮存,多层贮存时应采取框架结构并确保称重安全,且便 于存取;存在漏电、漏液、破损等安全隐患的动力蓄电池配备相应的废电池 存放装置、耐酸塑料容积以及用于收集废酸的装置,地面及裙角进行耐酸防 渗处理。 c、危险废物应分类分区妥善存放,做出标识,禁止混合收集、贮存、 运输危险固废; d、不相容的危险废物必须分开存放,并设有隔离间隔断;禁止将危险 固废混入一般固废中贮存、外运; e、危险废物贮存必须向有关部门对废物进行申报; f、装载危险废物的容器及材质要满足相应的强度要求; g、废弃电器、铅酸蓄电池贮存场地不得有明火。 h、作好危险废物转移情况的记录,记录上须注明危险废物的名称、来 源、数量、特性和包装容器的类别、入库日期、存放库位、废物出库日期及 50 接收单位名称;危险废物的记录和货单在危险废物回取后应继续保留三年; 填写转移联单;转运输过程使用危险货物运输车,遵循相关危险货物运输规 定;转运输过程采取防扬散、防渗漏等措施。 j、定期向环境主管部门汇报固体废物的处置情况,接受环境主管部门的 指导和监督管理。 通过采取以上措施后,项目运营期固体废弃物都有较好的处置途径,去 向明确,处置率 100%,可防止因处置不当出现环境第二次污染,对周围环 境产生的影响很小。 5、项目地下水、土壤污染防控措施 本项目 35KV 箱式变压器及主变底部均设有油池,用于冷却油温,油池 为钢制双层储罐,将切断污染源与地下水、土壤的联系通道,对地下水、土 壤污染影响较小。 6、环境风险防范措施 本项目风险物质为变压器油,存在泄漏、火灾爆炸等风险,针对企业提 出如下环境风险防控措施: ①泄漏环境风险防范措施 a、项目危废间全部防渗、防腐蚀处理,防渗系数 K≤1×10-10cm/s;地面 若发现渗漏,及时对泄漏物进行清理,严防泄漏物下渗对土壤及地下水造成 污染。 b、危废间按照《危险废物贮存污染控制标准》(GB18597-2001)及其 修改单的相关规定进行设置,地面及裙角做耐腐蚀、防渗漏处理,防渗层为 防渗系数<10-10cm/s,保证地面无裂痕。 c、危废间废油液采用铁皮桶装收集,下方设置防渗托盘,发现液态类 废物泄漏时,采用专用废油液收集桶进行收集并采用拖把、抹布等对泄漏物 进行吸附处理; d、升压站站内拟配套建设事故油池 1 座,有效容积为 200m3。事故油 池池底部及四周涂刷防渗、防腐涂料。 e、加强巡检,建设单位必须加强巡检,如果出现危废间等防渗层老化 甚至破裂事故,必须及时修复,严防污染物长时间渗漏,杜绝事故隐患。 51 ②火灾、爆炸次生灾害环境风险防范措施 a、升压站内储备足够数量的应急物资,如灭火器、砂土、消防毯、火 灾报警装置和导出静电的接地装置; b、站内、备料间均设置禁烟、禁明火等标识; c、油类等危险物质一旦泄漏,应疏散周围人员,应急处置人员应戴防 毒面具,穿消防服,在上风向灭火。发生较大火灾时,保证人员安全是首要 工作原则,应第一时间抢救伤员,疏散影响区域的人员等。视事件的严重程 度和站内应急人员的处置能力,决定是否需要向政府有关部门求援。灭火剂 采用泡沫、干粉、二氧化碳灭火剂、干燥的沙子,禁止使用的灭火剂:棒状 注水。若火势已不可控,应急人员应马上撤离。 d、升压站设置火灾报警系统、有毒气体检测系统,以便一旦发生火 灾、有毒物质泄漏事故,立即启动应急处置及救援预案。 ③保护目标应急防护措施 灭火方法:消防人员必须穿全身防火防毒服,在上风口灭火。灭火时尽 可能将容器从火场移至空旷处。 ④其他措施 a、公司须配备环保管理机构及专业人员,场区制定有工作场所应急疏 散图; b、企业须编制突发环境事件应急预案,并定期组织演练。 c、针对站内发生的火灾要求优先考虑采用泡沫、干粉、二氧化碳灭火 剂、干燥的沙子,禁止使用棒状注水。待火势扑灭后,站内地面采用水进行 冲洗,冲洗水汇流至消防事故池,处理达标后回用,严禁外排入河道。 7、服务期满后生态防护措施 (1)拆除的太阳能电池板、逆变器等固体废物 项目服务期满后废太阳能电池板等一般废物,由太阳能电池板生产厂家 回收再利用;项目使用的逆变器服务期满后交厂家回收再利用。 (2)拆除后生态防护措施 本项目服务期满后将对电池组件及支架进行全部拆除,会造成光伏组件 基础占地的土地部分破坏,因此,服务期满后应进行生态恢复。 52 ①拆除硬化地面基础,对场地进行恢复; ②拆除过程中应尽量减少对土地的扰动,对于项目厂区原绿化土地应完 整保留; ③拆除混凝土的基桩时,应进行恢复,恢复后的场地应进行洒水和压 实,并根据实际情况,应对农田进行复耕。防止产生扬尘和土壤的风蚀。 1、环境管理 为有效控制工程对环境的影响,根据《中华人民共和国环境保护法》和 《电力工业环境保护管理办法》及相关规定,制定本工程环境管理和环境监 测计划。 ⑴施工期环境管理和监督 本工程施工单位应按本环评要求制定环境管理和监督措施,注意施工扬 尘的防治及临时占地的生态恢复措施,确保线路沿线生态环境功能不降低。 本工程工程管理部门应设置专门人员进行检查。施工期环境管理清单见下 表: 表 5-1 施工期环境管理清单(建议) 阶段 其他 环境管理工作内容 项目建设 前期 生态 环境 施 工 期 废气 废水 ⑴参与项目建设前期各阶段环境保护和环境工程设计方案工作; ⑵编制环境保护计划; ⑶针对工程运营特点,建立健全单位内部环境管理与监测制度; ⑷委托设计单位依据环评报告及批复文件要求,落实工程环保设计,编 制环保专篇。 ⑴严禁在施工作业带外越线施工、土方堆放; ⑵分段施工,施工裸露地表随时密目网覆盖。 ⑶禁止雨季施工。 ⑷遇大风暴雨天气,应停止施工。 ⑸施工后及时清理现场。 ⑹施工结束靠近公路两侧种植树木。 ⑴ 各施工段设置公示扬尘污染控制措施、负责人、环保监督员、扬尘 监管行政主管部门等有关信息,接受社会监督。 ⑵建设单位在施工过程将严格按照 “六个百分之百”,且在现场落实 安装在线监测和视频监控设备,并与当地有关主管部门联网。 ⑶采用商品混凝土、沥青,严禁现场设置混凝土拌和站或沥拌和站,严 禁现场拌和。 ⑷气象预报风速达到四级以上或出现重污染天气状况时,严禁旧路面开 挖、拆除等可能产生扬尘的施工作业; ⑸施工单位必须配备洒水车,现有路面拆除等必须采用湿法作业。 ⑹混凝土泵车、材料运输车辆等必须采取加盖篷布等防尘措施,防止物 料沿途抛撒导致二次扬尘。 ⑺加强施工机械的维修、保养,使其保持良好的技术状态 ⑴生活杂排水经临时沉淀池收集沉淀后回用于施工场地、道路浇洒抑尘 53 等。粪便水定期清掏外运用作农肥。 ⑵施工现场进出口将设置洗车平台,车辆需冲洗后方可上路。 ⑶机械、设备及运输车辆的维修、保养选择在固定的维修点,及时进行 维护、保养。 ⑷禁止将垃圾和其它施工机械的废油等污染物倒入长宁河、鲁家河等 流。 ⑸强化施工期生态保护意识,制定并落实生态环境保护监督管理措施, 指定专门人员负责施工期生态环境监督与管理工作。 噪声 ⑴禁止夜间施工,如因工艺特殊情况要求,须取得县级以上人民政府或 者主管部门的证明,并公告附近居民。 ⑵文明施工,绿色施工。 ⑶选用低噪声的施工机械和工艺,并使施工机械保持良好的运行状态。 ⑷施工靠近村庄等保护目标时采取工程措施(如施工围挡、设置移动声 屏障)。 ⑸对距离施工场地较近的敏感点抽样监测,根据抽样检测结果采取相应 的降噪措施。 ⑹施工现场张贴通告和投诉电话,在接到报案后应及时与当地环保部门 取得联系,以便及时处理各种环境纠纷。 固体 废物 ⑴建筑垃圾等能利用的现场就地利用,不能利用的由施工方运至当地填 埋场填埋。 ⑵土石方堆于安装场地一侧,表面拍实后采用塑料彩条布覆盖,防止风 蚀。 ⑶生活垃圾统一收集,由当地环卫部门统一清运。 ⑷加强运输管理:在建筑垃圾等运输过程中应采用封闭式车辆装运或加 帆布覆盖,严禁超载运输,避免土石方途中散落,保持路面干净,以免 影响道路景观,并可以减少运输过程中堆积土石料产生的扬尘 ⑵运行期的环境管理和监督 根据工程所在区域的环境特点,必须在运行主管单位设环境管理部门, 配备相应的专业管理人员不少于 2 人,该部门的职能为: ①贯彻执行国家和地方有关环境保护政策、法规、标准等。 ②组织和领导对项目环境质量的例行监测工作和各种污染物排放监测工 作,掌握和控制污染防治措施的贯彻落实。 ③检查各环保设施的正常运行情况和环保设备的维修,确保污染物达标 排放。 ④负责培训环保专业技术人员,提高环保技术水平和实际操作水平,积 极推广各种相关环境保护的新技术、新工艺和新设备,并加强对职工的环保 意识教育。 ⑤配合地方环境保护主管部门作好项目的污染物排放达标工作。 ⑥保证相关环保设施的正常运行。 ⑦负责恢复植被和日常环境保护管理等其它相关工作。 54 2、监测计划 建议本项目环境监测计划见表 5-3: 表 5-2 本目环境监测计划一览表 类别 污染源 监测 监测项目 工频电场 强度、工 频磁感应 强度 监测时 间 监测项 光伏电站厂界、 110kV升压站厂界 竣工验 收及有 投诉时 控制目标 《电磁环境控制限值》 (GB8702-2014)中相关标 准限值 《声环境质量标准》 (GB30962008)中2类标准 限值 备注:监测点应选择在地势平坦、远离树木且没有其他电力线路、通信线路及广播线路 的空地上。 等效连续 A声级 项目的环保投资情况见表 5-3: 表 5-3 项目环保投资一览表 阶段 施工 期 类别 污染源或污染物 环保设施 投资额 (万 元) 废气 施工扬尘、机械 废气等 围挡、苫布、洒水车 / 废水 施工废水 沉淀池 2 座(20m3)、 防渗旱厕 2 个、洗车平 台 1 座(20m3) 13.0 噪声 80~99dB(A) 采用低噪声机械设备等 / 生活垃圾 分类收集,及时清运 2.0 固废 环保投 资 生态 废水 运行 期 噪声 固废 不能利用的由施工方运 至当地填埋场填埋 施工过程中表土、回填土堆放采取拦挡措施 等;地表植被恢复措施;站场绿化 化粪池(1 座,10m3) 及一体化污水处理设施 生活污水 (1 座,污水处理 2t/h) 逆变器、箱式变 压器、主变压器 选用低噪声设备 等 废旧光伏组件、 厂家回收处置 废逆变器 建筑垃圾 危险废物暂存间 1 座, 建筑面积 20m2 废旧蓄电池 55 计入工程 投资 计入工程 投资 2.0 50 10.0 / 纳入工程 主体投资 中 / / 废变压器 废变压器油 备注 5.0 垃圾桶分类收集后交由 环卫部门处理 生活垃圾 化粪池及地下污水处理 设施采用钢构池体或抗 渗混凝土池体,防渗系 数≤10-7cm/s 危险废物暂存间防腐防 渗,防渗系数≤1010 cm/s ①事故池 1 座,容积 200m3; ②编制突发环境事件应 急预案; ③防火、禁烟标识、应 急物资、火灾报警装置 和导出静电的接地装置 ④厂区设置火灾报警系 统 地下水及土壤 风险防范 合计 1.0 2 40 125 56 六、生态环境保护措施监督检查清单 内容 要素 施工期 环境保护措施 陆生 生态 ⑴严格控制作业面积,减少 施工临时占地。控制减少因 为人为踩踏、设备碾压、表 土堆存覆盖等原因造成的植 被破坏。 ⑵施工过程中尽量选择对植 被干扰较少的牵张方式,选 择植被覆盖度低的区域作为 牵张场以减轻对植被的破 坏。 ⑶开挖土石方集中堆放,表 面拍实后采用塑料彩条布覆 盖,减少风蚀。 ⑷基础开挖时,进行表土剥 离,施工结束后立即采取人 工措施播撒草种,降低土壤 侵蚀,对裸露地表进行植被 恢复,增强地表稳定性,使 其能较快恢复生态功能。 ⑸施工后及时清理现场 ⑹严格管理,禁止乱占和其 他破坏植被的行为,除施工 必须碾压及铲除植被外,不 允许乱砍乱伐。 水生 生态 / 地表 水环 境 ⑴生活杂排水经临时沉淀池 收集沉淀后回用于施工场 地、道路浇洒抑尘等。粪便 水定期清掏外运用作农肥。 对大峪河、史家河等河流环 境影响较小。 ⑵施工现场进出口将设置洗 车平台 1 座(20m3),车辆 轮胎冲洗会产生冲洗废水, 主要污染物为 SS,冲洗水 沉淀后循环利用,不外排。 ⑶机械、设备及运输车辆的 维修、保养选择在固定的维 修点,及时进行维护、保 养。 ⑷禁止将垃圾和其它施工机 运营期 验收要求 环境保护措施 验收要求 不对周边生态环境 造成影响。 / / / / / 合理利用,不外排 生产废水除部分自 然蒸发外,其余滴 落至光伏板下浇灌 植被,不外排。生 活污水经化粪池+一 体化处理设施处理 后收集外运 合理利用, 不外排 57 械的废油等污染物倒入长宁 河、鲁家河等流。 ⑸ 强化施工期生态保护意识, 制定并落实生态环境保护监 督管理措施,指定专门人员 负责施工期生态环境监督与 管理工作。 地下 水及 土壤 环境 声环 境 / ⑴禁止夜间施工,如因工艺 特殊情况要求,需在夜间施 工时,应按《中华人民共和 国环境噪声污染防治法》的 规定,取得县级以上人民政 府或者主管部门的证明,并 公告附近居民。 ⑵施工前及时做好沟通工 作,加大宣传和教育,使工 人做到文明施工,绿色施 工。比如:合理调配车辆来 往行车密度,规范物料车辆 进岀场地,减速行驶,不鸣 笛等。装卸材料时应做到轻 拿轻放。 ⑶施工单位必须选用符合国 家有关标准的施工机具和运 输车辆,尽量选用低噪声的 施工机械和工艺;振动较大 的固定机械设备应加装减振 机座,同时注意对施工设备 的维修、保养,使各种施工 机械保持良好的运行状态, 尽量使筑路机械的噪声维持 在最低级水平。 ⑷对强噪声施工机械采取临 时性的噪声隔挡措施;在陈 家坨村庄等保护目标附近施 工时建议采取利用工程措施 (如施工围挡、设置移动声 屏障)来消减噪声,可以从 噪声传播途径上有效衰减噪 声。 ⑸对距离施工场地较近的庙 东湾村严格控制大型施工机 械的作业时间,并采取相应 的降噪措施。 ⑹建设单位应责成施工单位 在施工现场张贴通告和投诉 / 达标排放 58 / / 选用低噪声设备 《声环境质 量标准》 (GB30962008)中 2 类标准 电话,建设单位在接到报案 后应及时与当地环保部门取 得联系,以便及时处理各种 环境纠纷。 振动 大气 环境 固体 废物 / ⑴施工期严格执行建筑工地 “六个 100%管理+红黄绿牌 结果管理”防治联动制度: 施工期实行封闭管理,邻近 保护目标一侧设置围挡。对 砂石堆料场采用苫布遮盖, 并定期洒水。 ⑵在施工现场设置洗车台, 进出车辆轮胎冲洗才能上 路。在进行开挖回填等土方 施工作业时要辅以洒水压尘 等措施。运送流体物料等 时,做到车辆密封、装载均 衡。 ⑵施工场内非道路移动机械 符合国三标准; ⑶遇有严重污染日时,严禁 建筑工地土方作业; ⑷气象预报风速达到四级以 上或出现重污染天气状况 时,严禁土石方、开挖、回 填、倒土等可能产生扬尘的 施工作业,同时要对现场采 取覆盖、洒水等降尘措施。 ⑴建筑垃圾等能利用的现场 就地利用,不能利用的由施 工方运至当地填埋场填埋。 ⑵挖方经项目区综合利用调 配后全部回填,无弃方。土 石方堆于安装场地一侧,表 面拍实后采用塑料彩条布覆 盖,防止风蚀。 ⑶生活垃圾统一收集,待施 工结束后,由施工人员清运 至附近村镇的生活垃圾收集 点,由当地环卫部门统一清 运。 ⑷加强运输管理:在建筑垃 圾等运输过程中应采用封闭 式车辆装运或加帆布覆盖, 严禁超载运输,避免土石方 途中散落,保持路面干净, 以免影响道路景观,并可以 / / / 《施工场界扬尘排 放限值》 (DB6l/10782017)要求 食堂油烟达标排放 饮食业油烟 排放标准 (GB184832001)小型 标准 资源化利用、无害 化处置,处置率 100% ①废旧光伏组件、 废逆变器等全部由 相关厂家回收处置 ②生活垃圾收集后 定期清运。 ③废变压器、废蓄 电池、废变压器油 危险废物暂存间暂 存后,委托有相应 危废处置资质的单 位处置 资源化利 用、无害化 处置,处置 率 100% 59 减少运输过程中堆积土石料 产生的扬尘 电磁 环境 / 优化设计,在满足 经济和技术的条件 下选用对电磁环境 影响较小的设备 / 环境 风险 / / 环境 监测 / / 其他 / / 《电磁环境 控制限值》 (GB87022014)中的 规定 ①事故池 (200m3); ②编制突发环境事 件应急预案; ③防火、禁烟标 / 识、应急物资、火 灾报警装置和导出 静电的接地装置。 ④厂区设置火灾报 警系统 竣工验收及居民投诉时光伏电站各 块地厂界及升压站厂界,对工频电 场、磁感应强度、噪声等进行监测 / 60 七、结论 从环境保护角度,本项目环境影响可行。 61 黄龙县隆飞绿电光伏发电有限公司 长宁河隆飞绿电平价光伏复合项目 电磁环境影响评价专题 建设单位: 黄龙县隆飞绿电光伏发电有限公司 评价单位: 陕西聚迪森环保科技有限公司 二○二二年六月 — 62 — 1.1 项目概况 本项目位于黄龙县界头庙镇境内,工程占地 7911.5 亩,规划装机容量 200MW,采用分块发电、集中并网方案。项目由黄龙县隆飞绿电光伏发电有限 公司投资建设,主要建设内容包括光伏场区、110kV 升压站、进场道路和检修 道路等工程。本工程每 8 台 35kV 升压变压器在高压侧并联为 1 条集电线路,共 8 条集电线路通过电缆(局部跨越沟壑地方采用架空方式)接入新建光伏区 110kV 升压站 35kV 母线侧,经本站主变升压至 110kV 后,再经配套 110kV 外 送线路接入黄龙 330kV 汇集站 110kV 侧。项目已于 2021 年 10 月 14 日取得延 安市行政审批服务局下发的陕西省企业投资项目备案确认书(项目代码 2110610631-04-05-445850,详见附件 2) 1.2 相关法律、法规和技术规范 (1)《中华人民共和国环境保护法》(2015 年 1 月 1 日); (2)《中华人民共和国环境影响评价法》(2018 年 12 月 29 日); (3)《输变电建设项目环境保护技术要求》(HJ1113-2020); (4)《环境影响评价技术导则 输变电工程》(HJ24-2020); (5)《110kV-750kV 架空输电线路设计规范》(GB50545-2010); (6)《交流输变电工程电磁环境监测方法(试行)》(HJ681-2013)。 1.3 评价范围、评价因子及评价标准 1.3.1 评价等级 根据《环境影响评价技术导则输变电工程》(HJ24-2020),110kV 输变电 线路工程电磁环境影响评价工作等级的划分见表 1.3-1。 表 1.3-1 110kV 输变电工程电磁环境影响评价工作等级一览表 分类 电压等级 工程 交流 110kV 变电站 条件 评价工作等级 户内式、地下式 三级 户外式 二级 注:根据同电压等级的变电站确定开关站、串补站的电磁环境影响评价工作等级,根据直 流侧电压等级确定换流站的电磁环境影响评价工作等级。 本工程拟建 110kV 升压站为户外式,电磁环境影响评价工作等级为二级。 63 1.3.2 评价范围 本工程工频电场、工频磁场评价范围:110kV 升压站站界外 30m 范围内区 域。 1.3.3 评价因子 ⑴工频电场 工频电场强度,单位(kV/m 或 V/m)。 ⑵工频磁场 工频磁感应强度,单位(mT 或 μT)。 1.3.4 评价标准 电磁环境执行《电磁环境控制限值》(GB8702-2014)中表1“公众曝露控 制限值”规定:对于频率为50Hz环境中电场强度控制限值为4000V/m;磁感应强 度控制限值为100μT。 1.4 环境保护目标 依据《环境影响评价技术导则输变电工程》(HJ24-2020)的相关规定,经 现场踏勘,该工程评价范围30m范围内无环境保护目标。 1.5 电磁环境现状评价 本次项目评价范围内无敏感目标,按照线路沿线按均匀布点的原则,共设 置了 1 个监测点。黄龙县隆飞绿电光伏发电有限公司委托陕西宝隆检测技术咨 询服务有限公司于 2022 年 5 月 21 日,按照《环境影响评价技术导则 输变电工 程》(HJ 24-2014)、《交流输变电工程电磁环境监测方法(试行)》(HJ 681-2013)的有关规定,对拟建升压站电磁环境质量现状进行了实地监测。 监测结果表明:本项目升压站厂界工频电场强度为 1.29V/m,工频磁感应 强度为 0.0080µT,各监测点监测值均满足《电磁环境控制限值》(GB87022014)中规定的标准限值要求(工频电场强度 4000V/m,工频磁感应强度 l00μT)。具体详见第三节《生态环境现状、保护目标及评价标准》小节及附件 64 10《监测报告》。 1.6 电磁环境影响分析评价 根据《环境影响评价技术导则 输变电工程》(HJ 24-2020),本工程升压 站电磁环境影响评价等级为二级,电磁环境影响预测应采用类比监测的方式。 1.6.1 类比升压站选择 升压站的电磁环境影响预测主要采用类比分析的方法,即在两升压站主变 容量及配电装置布置、电压等级、出线方式等基本一致情况下,通过类比运行 期电磁环境影响实测值作为拟建升压站的预测值,可在一定程度上反映拟建升 压站投运后的电磁环境影响。 1.6.1 类比升压站选择 拟建 110kV 升压站为户外式电站,主变规模 1×200MVA+1×150MVA, 110kV 出线 1 回。鉴于国内已建成的 110kV 升压站,主变规模为 350MVA 的极 少,根据已运行升压站项目实际情况,选择已运行的国华神木薛家畔、李家 畔、槐树茆风电场 110kV 升压站作为类比监测对象,比较情况见表 1.6-1。 表1.6-1 类比条件 升压站类比工程与评价工程对比一览表 类比工程 本工程 可类比性 110kV 升压站 / 110kV 电压等级相同 主变数量一致 电压等级 国华神木薛家畔、李家 畔、槐树茆风电场 110kV 升压站 110kV 主变容量 2×100MVA 出线方式 110kV 架空,35kV 埋地 进出线回数 1 1×200MVA+1× 150MVA 110 kV 架空,35kV 埋 地 1 建站型式 户外 户外 建站型式相同 平面布置 110kV配电装置采用户外 布置于站区一侧,35kV 配电装置与其他设备等 布置在站区另一侧;与 办公生活区各自独立成 区 110kV配电装置采用户 外布置于站区一侧, 35kV配电装置与其他 设备等布置在站区另 一侧;与办公生活区 各自独立成区 电气平面布置基本一 致 项目名称 架线方式相同 出线回数相同 由表 1.6-1 可知,国华神木薛家畔、李家畔、槐树茆风电场 110kV 升压站 与本次拟建 110kV 升压站的主变数量、电压等级、架线方式、出线回数、建站 型式基本相同国华神木薛家畔、李家畔、槐树茆风电场 110kV 升压站主变容量 65 为 2 × 100MVA , 本 次 拟 建 110kV 升 压 站 主 变 容 量 为 1 × 200MVA+1 × 150MVA,本项目主变规模大于类比项目,电磁影响相比类比项目略大,但由 于本项目升压站附近 30m 范围内无敏感点,故电磁造成的环境影响较小,因此 具有类比可行性。 1.6.2 监测内容与监测点位 类比国华神木薛家畔、李家畔、槐树茆风电场 110kV 升压站的监测数据引 用自《国华神木薛家畔、李家畔、槐树茆风电场 110kV 升压站项目验收监测报 告》(报告编号:XAZC-JC-2022-0118),监测依据《交流输变电工程电磁环 境监测方法(试行)》(HJ 681-2013)的有关要求进行,监测报告见附件 11。 类比监测升压站厂界外监测点选择在探头距离地面 1.5m 高处,升压站围墙 外 5m 处布置。断面监测选取高压进出线一侧,避开电力线出线,便于监测方 向,以围墙为起点,测点间距 5m,距地面 1.5m 高,测至 50m 处。类比升压站 监测点位图见图 1.6-1。 图 1.6-1 国华神木薛家畔、李家畔、槐树茆风电场 110kV 升压站监测点位图 1.6.3 监测时间、气象条件 监测时间:2022 年 3 月 31 日。 监测单位:西安志诚辐射环境监测有限公司。 66 气象条件:晴。 1.6.4 运行工况 监测期间,国华神木薛家畔、李家畔、槐树茆风电场 110kV 升压站运行工 况见表 1.6-2。 表 1.6-2 类比项目 110kV 升压站运行工况一览表 项目 数值 额定容量 (MVA) 1#主变 100 P 有功功 率 (MW) -22.01 2#主变 100 -9.09 Q 无功功率 (MVar) 母线电压(kV) 0.72 UAB 118.87 UBC119.27 UCA 118.93 0.63 UAB 118.73 UBC119.22 UCA 118.86 1.6.5 监测结果及分析 表 1.6-3 类比 110kV 升压站厂界工频电场强度、工频磁感应强度监测结果 工频电场强度(V/m) 工频磁感应强度(µT) 测量值 测量值 样品 编号 点位描述 1 升压站北厂界外 5m 116 2 升压站东厂界外 5m 9.21 3 升压站南厂界外 5m 11.2 4 升压站西厂界外 5m 142 表 1.6-4 标准限值 标准限值 0.300 4000 0.0783 0.751 100 0.246 类比 110kV 升压站展开工频电场强度、工频磁感应强度监测结果 样品 编号 升压站西厂界衰减 向西展开距离 工频电场强度(V/m) 工频磁感应强度(µT) 测量值 测量值 1 10m 50.6 0.223 2 15m 18.5 0.194 3 20m 8.08 0.182 4 25m 6.12 0.162 5 30m 5.47 6 35m 4.66 0.149 7 40m 3.96 0.140 8 45m 3.43 0.136 9 50m 3.04 0.132 标准限值 4000 0.152 标准限值 100 类比监测结果:国华神木薛家畔、李家畔、槐树茆风电场 110kV 升压站厂 界外 5m 处的工频电场强度为 11.2~142V/m,工频磁感应强度为 0.0783~ 0.300μT,各点位监测值均满足 GB8702-2014 中规定的标准限值要求。本项目升 压站 30m 范围内无环境敏感点,根据类比结果,本项目电磁环境对周围的影响 较小。 67 1.7 专项评价结论 综上所述,长宁河隆飞绿电平价光伏项目目所在区域电磁环境现状良好; 根据类比监测结果,本工程运行期,工频电场强度和工频磁感应强度均满足 《电磁环境控制限值》(GB8702-2014)中规定的标准限值要求。从电磁环境 保护角度来说,本工程的建设可行。 68

相关文章