可可文库 - 千万精品文档,你想要的都能搜到,下载即用。

天津市滨海新区生态环境局.doc

洫暗.Ⅱ lonely4 页 53 KB下载文档
天津市滨海新区生态环境局.doc天津市滨海新区生态环境局.doc天津市滨海新区生态环境局.doc天津市滨海新区生态环境局.doc
当前文档共4页 2.99
下载后继续阅读

天津市滨海新区生态环境局.doc

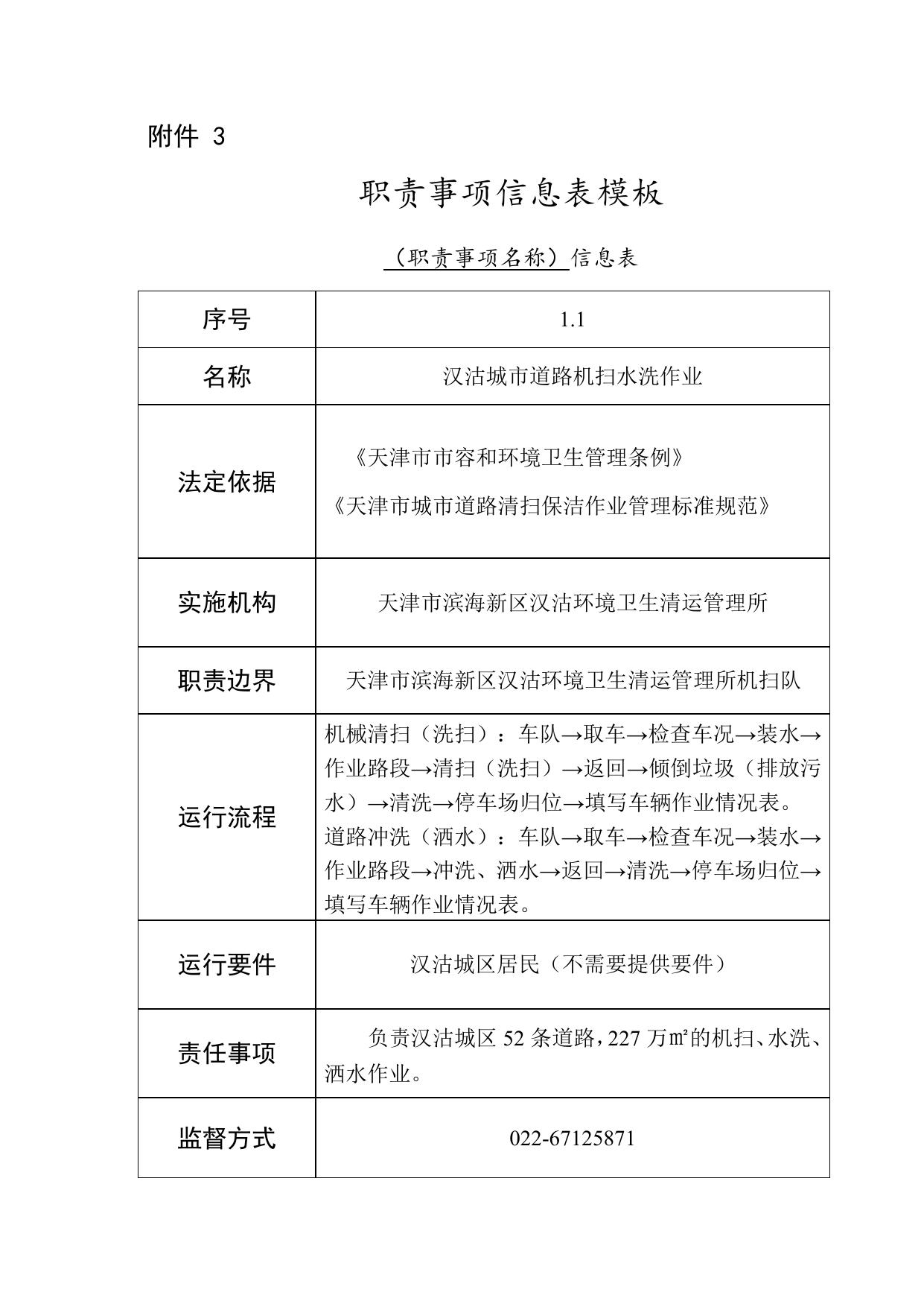
附件 2 职责目录模板 (天津市滨海新区汉沽环境卫生清运管理所)职责目录 职责事项 序 主要 号 职责 序号 名称 页码 1.1 汉沽城市道路机扫水洗作业 1 1.2 汉沽城区居民生活垃圾清运 1 1 为维护城 市环境卫 生提供管 理保障。 城市环境 卫生作业 管理。 1.3 汉沽冬季城区道路清融雪 1 附件 3 职责事项信息表模板 (职责事项名称)信息表 序号 1.1 名称 汉沽城市道路机扫水洗作业 《天津市市容和环境卫生管理条例》 法定依据 《天津市城市道路清扫保洁作业管理标准规范》 实施机构 天津市滨海新区汉沽环境卫生清运管理所 职责边界 天津市滨海新区汉沽环境卫生清运管理所机扫队 机械清扫(洗扫):车队→取车→检查车况→装水→ 作业路段→清扫(洗扫)→返回→倾倒垃圾(排放污 运行流程 水)→清洗→停车场归位→填写车辆作业情况表。 道路冲洗(洒水):车队→取车→检查车况→装水→ 作业路段→冲洗、洒水→返回→清洗→停车场归位→ 填写车辆作业情况表。 运行要件 责任事项 监督方式 汉沽城区居民(不需要提供要件) 负责汉沽城区 52 条道路,227 万㎡的机扫、水洗、 洒水作业。 022-67125871 附件 3 职责事项信息表模板 (职责事项名称)信息表 序号 1.2 名称 汉沽城区居民生活垃圾清运 《天津市市容和环境卫生管理条例》 法定依据 《天津市生活废弃物管理规定》 实施机构 天津市滨海新区汉沽环境卫生清运管理所 职责边界 天津市滨海新区汉沽环境卫生清运管理所拉运队 车队→取车→检查车况→到达指定的清运点位→吊装 运行流程 垃圾箱或垃圾桶→垃圾装满后运往滨海新区第一垃圾 焚烧发电厂倾倒→指定点位清运完成后返回→清洗→ 停车场归位 运行要件 责任事项 监督方式 汉沽城区居民(不需要提供要件) 负责汉沽城区五座垃圾转运站居民生活垃圾的 “日产日清”。 022-67125871 附件 3 职责事项信息表模板 (职责事项名称)信息表 序号 1.3 名称 汉沽冬季城区道路请融雪 《天津市市容和环境卫生管理条例》 法定依据 《天津市城市道路清扫保洁作业管理标准规范》 实施机构 天津市滨海新区汉沽环境卫生清运管理所 职责边界 天津市滨海新区汉沽环境卫生清运管理所机扫队 作业车辆及驾驶员待命→雪情发生后迅速开展作业→ 运行流程 装融雪剂→规定道路喷洒→推雪车作业→清运积雪→ 清融雪完成→车辆返回→清洗→停车场归位 运行要件 责任事项 监督方式 汉沽城区居民(不需要提供要件) 负责汉沽城区 52 条道路,227 万㎡的冬季清融雪 工作。 022-67125871

相关文章