沁水县中心城区控制性详细规划部分地块调整方案(草案)公示.pdf
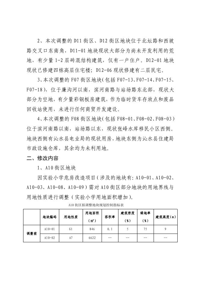
沁水县中心城区控制性详细规划部分地块调整 方案(草案)公示 一、项目概述 (一)论证背景 近年来,沁水经济发展迅猛,城市的社会、经济结构和形态 处于不断地变化之中,控规实质上作为一种城市规划的控制手段, 并不能一劳永逸地解决县城在发展过程中的所有规划管理问题。 目前一批基础设施、公共服务设施项目急需建设,现行的中心城 区控规已无法对规划区内的建设项目实现有效的管理控制,现需 对《沁水县中心城区控制性详细规划》部分地块进行调整。 (二)原控规地块概况 本次调整地块为《沁水县城中心城区控制性详细规划》中 A10 街区地块(包括 A10-01、A10-02、A10-03、A10-08 和 A10-09)、 D11、D12 街区地块(包括 D11-01、D12-01、D12-06)、F07 街区 地块(包括 F07-13、F07-14、F07-15、F07-18)、F08 街区地块 (包括 F08-01、F08-02、F08-03) 。 (三)地块周边现状建设概况 1、本次调整的 A10 街区地块(包括 A10-01、A10-02、A10-03、 A10-08 和 A10-09) ,位于西街以北,北坛路和北街交叉口西南角。 A10-01、A10-02、A10-03 三处地块现状均为 2-3 层民居,建筑 质量较为一般。A10-08 地块现状为沁水县政府。A10-09 现状为 沁水县实验小学。 2、本次调整的 D11 街区、D12 街区地块位于北坛路和西坡 路交叉口东南角,D11-01 地块现状大部分为尚未开发利用的荒 地,有少量 1-2 层砖混结构建筑,仅有一户住户。D12-01 地块 现状已修建四栋高层住宅楼;D12-06 现状修建有二层民宅。 3、本次调整的 F07 街区地块(包括 F07-13、F07-14、F07-15、 F07-18),位于廉沟河以南,滨河南路与站场路东北部,现状大 部分为空地,有少量彩钢板房建筑,作为临时货车存放点和废品 回收站使用,未进行任何商贸开发建设。 4、本次调整的 F08 街区地块(包括 F08-01、F08-02、F08-03) 位于滨河南路以南,站场路以东,现状张峰水库移民小区西侧。 地块西侧有沁水县电业局的现状用房,地块东侧为沁水县住建局 市政设施仓库,其余均为未利用地。 二、修改内容 1、A10 街区地块 因实验小学危房改造项目(涉及的地块有:A10-01、A10-02、 A10-03、A10-08、A10-09)需对 A10 街区部分地块的用地界线与 用地性质进行调整(实验小学用地面积增加)。 A10 街区拟调整地块规划控制指标表 用地面积 地块编码 用地性质 建筑密度 绿地率 (%) (%) 容积率 (㎡) 建筑高度(m) A10-01 G1 846 0.1 5 75 9 A10-02 A7 6622 -- -- -- -- 调整前 调整后 A10-03 G1 1889 0.1 5 75 9 A10-08 A1 14235 -- -- -- -- A10-09 A33 4744 -- -- -- -- A10-01 G1 489 0.1 5 75 9 A10-02 A7 3698 -- -- -- -- A10-08 A1 13532 -- -- -- -- A10-09 A33 10447 0.8 25 30 24 2、D11 街区、D12 街区地块 因沁水县桃园小区公租房配套道路优化,需对地块 D11-01、 D12-01、D12-06 的边界和面积进行调整。 D11、D12 街区拟调整地块规划控制指标表 用地面积 地块编码 用地性质 建筑密度 (㎡) 调整前 调整后 绿地率 容积率 建筑高度(m) (%) (%) D11-01 R21 26951 3.0 30 30 75 D12-01 R21 14373 3.0 30 30 72 D12-06 B1 1999 3.0 50 25 36 D11-01 R21 31022 2.9 30 30 75 D12-01 R21 8833 3.0 30 30 72 D12-06 B1 2057 2.9 50 25 36 3、F07 街区地块 为实现土地集约高效利用,拟将 F07 街区地块(包括 F07-13、 F07-14、F07-15、F07-18)进行合并开发。 F07 街区拟调整地块规划控制指标表 用地面积 地块编码 用地性质 建筑密度 绿地率 建筑高度 (%) (%) (m) 容积率 (㎡) F07-13 B1 1559 2.0 45 30 24 F07-14 W1 3171 — — — — F07-15 G2 3639 — — 90 — F07-18 U31 3848 0.5 10 20 20 F07-13 RB 12217 2.5 30 35 60 调整前 调整后 4、F08 街区地块 因沁水县中心城区农贸市场存在数量较少、市场硬件老化、 市场环境较差等问题。为了推进晋城市“15 分钟便民服务生活 圈”建设顺利进行,需对 F08 街区地块(包括 F08-01、F08-02、 F08-03)进行调整。 F08 街区拟调整地块规划控制指标表 用地面积 地块编码 用地性质 (㎡) 调整前 调整后 建筑密度 绿地率 建筑高度 (%) (%) (m) 容积率 F08-01 G1 1328 0.1 5 75 9 F08-02 G2 3456 — — 90 — F08-03 G1 18907 0.1 5 75 9 F08-01 G1 6344 0.1 5 75 9 F08-03 B1 17347 2.5 45 25 60 ‘’ 为广泛听取群众意见,做到公平、公开、公正,现对沁水县 中心城区控制性详细规划部分地块调整方案(草案)向社会公告。 如有异议,向沁水县自然资源局提出。公示日期:2022 年 4 月 24 日至 2022 年 6 月 7 日(30 个工作日);联系电话:0356-7025497; 联系地址:沁水县自然资源局 401 室。

沁水县中心城区控制性详细规划部分地块调整方案(草案)公示.pdf




