可可文库 - 千万精品文档,你想要的都能搜到,下载即用。

6.关于2021年黔南布依族苗族自治州本级一般公共预算支出决算的说明.pdf

FOCUS-33ち橘色暗3 页 48.41 KB下载文档
6.关于2021年黔南布依族苗族自治州本级一般公共预算支出决算的说明.pdf6.关于2021年黔南布依族苗族自治州本级一般公共预算支出决算的说明.pdf6.关于2021年黔南布依族苗族自治州本级一般公共预算支出决算的说明.pdf
当前文档共3页 2.99
下载后继续阅读

6.关于2021年黔南布依族苗族自治州本级一般公共预算支出决算的说明.pdf

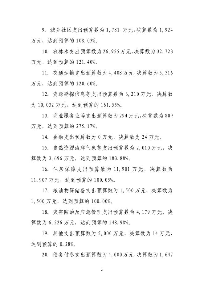
关于 2021 年黔南布依族苗族自治州本级 一般公共预算支出决算的说明 2021 年黔南州本级一般公共预算支出预算数为 636,447 万元,决算数为 680,680 万元,达到预算数的 106.95%。具 体情况如下: 1.一般公共服务支出预算数为 58,249 万元,决算数为 55,409 万元,达到预算的 95.12%。 2.公 共 安 全 支 出 预 算 数 为 64,345 万 元 , 决 算 数 为 78,107 万元,达到预算的 121.39%。 3.教育支出预算数为 84,422 万元,决算数为 104,086 万元,达到预算的 123.29%。 4.科学技术支出预算数为 4,774 万元,决算数为 2,487 万元,达到预算的 52.09%。 5.文化旅游体育与传媒支出预算数为 7,590 万元,决 算数为 7,471 万元,达到预算的 98.43%。 6.社会保障和就业支出预算数为 108,018 万元,决算 数为 99,272 万元,达到预算的 91.90%。 7.卫生健康支出预算数为 228,860 万元,决算数为 237,239 万元,达到预算的 103.66%。 8.节能环保支出预算数为 9,194 万元,决算数为 20,305 万元,达到预算的 220.85%。 1 9.城乡社区支出预算数为 1,781 万元,决算数为 1,924 万元,达到预算的 108.03%。 10.农林水支出预算数为 26,955 万元,决算数为 32,723 万元,达到预算的 121.40%。 11.交通运输支出预算数为 4,408 万元,决算数为 5,316 万元,达到预算的 120.60%。 12.资源勘探信息等支出预算数为 6,210 万元,决算数 为 10,032 万元,达到预算的 161.55%。 13.商业服务业等支出预算数为 294 万元,决算数为 809 万元,达到预算的 275.17%。 14.金融支出预算数为 0 万元,决算数为 24 万元。 15.自然资源海洋气象等支出预算数为 2,010 万元,决 算数为 3,696 万元,达到预算的 183.88%。 16.住房保障支出预算数为 11,901 万元,决算数为 11,907 万元,达到预算的 100.05%。 17.粮油物资储备支出预算数为 1,500 万元,决算数为 1,500 万元,达到预算的 100.00%。 18.灾害防治及应急管理支出预算数为 4,179 万元,决 算数为 6,226 万元,达到预算的 148.98%。 19.其他支出预算数为 5,000 万元,决算数为 14 万元, 达到预算的 0.28%。 20.债务付息支出预算数为 4,000 万元,决算数为 1,647 2 万元,达到预算的 41.18%。 21.债务发行费用支出预算数 0 万元,决算数 34 万元。 3

相关文章