可可文库 - 千万精品文档,你想要的都能搜到,下载即用。

亿朗特环评最终.doc

aholic. (沉迷者)53 页 1.317 MB下载文档
亿朗特环评最终.doc亿朗特环评最终.doc亿朗特环评最终.doc亿朗特环评最终.doc亿朗特环评最终.doc亿朗特环评最终.doc
当前文档共53页 2.88
下载后继续阅读

亿朗特环评最终.doc

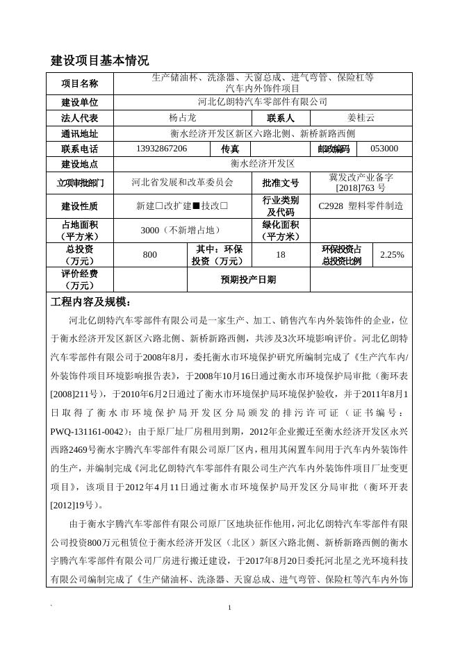
建设项目环境影响报告表 项目名称: 生产储油杯、洗涤器、天窗总成、进气弯管、保险杠 等汽车内外饰件项目 建设单位(盖章): 河北亿朗特汽车零部件有限公司 编制日期:2019 年 4 月 《建设项目环境影响报告表》编制说明 《建设项目环境影响报告表》由具有从事环境影响评价工作资质的单位 编制。 1、项目名称——指项目立项批复时的名称,应不超过 30 个字(两个英 文字段作一个汉字)。 2、建设地点——指项目所在地详细地址,公路、铁路应填写起止地点。 3、行业类别——按国标填写。 4、总投资——指项目投资总额。 5、主要环境保护目标——指项目区周围一定范围内集中居民住宅区、学 校、医院、保护文物、风景名胜区、水源地和生态敏感点等,应尽可能给出 保护目标、性质、规模和距厂界距离等。 6、结论与建议——给出本项目清洁生产、达标排放和总量控制的分析结 论,确定污染防治措施的有效性,说明本项目对环境造成的影响,给出建设 项目环境可行性的明确结论。同时提出减少环境影响的其他建议。 7、预审意见——由行业主管部门填写答复意见,无主管部门项目,可不 填。 8、审批意见——由负责审批该项目的环境保护行政主管部门批复。 建设项目基本情况 生产储油杯、洗涤器、天窗总成、进气弯管、保险杠等 汽车内外饰件项目 河北亿朗特汽车零部件有限公司 项目名称 建设单位 法人代表 杨占龙 通讯地址 衡水经济开发区新区六路北侧、新桥新路西侧 联系电话 13932867206 联系人 传真 姜桂云 邮政编码 053000 衡水经济开发区 建设地点 立项审批部门 河北省发展和改革委员会 建设性质 新建□改扩建■技改□ 占地面积 (平方米) 总投资 (万元) 评价经费 (万元) 3000(不新增占地) 800 其中:环保 投资(万元) 批准文号 行业类别 及代码 绿化面积 (平方米) 18 冀发改产业备字 [2018]763 号 C2928 塑料零件制造 环保投资占 总投资比例 2.25% 预期投产日期 工程内容及规模: 河北亿朗特汽车零部件有限公司是一家生产、加工、销售汽车内外装饰件的企业,位 于衡水经济开发区新区六路北侧、新桥新路西侧,共涉及3次环境影响评价。河北亿朗特 汽车零部件有限公司于2008年8月,委托衡水市环境保护研究所编制完成了《生产汽车内/ 外装饰件项目环境影响报告表》,于2008年10月16日通过衡水市环境保护局审批(衡环表 [2008]211号),于2010年6月2日通过了衡水市环境保护局环境保护验收,并于2011年8月1 日取得了衡水市环境保护局开发区分局颁发的排污许可证(证书编号: PWQ-131161-0042);由于原厂址厂房租用到期,2012年企业搬迁至衡水经济开发区永兴 西路2469号衡水宇腾汽车零部件有限公司原厂区内,租用其闲置车间用于汽车内外装饰件 的生产,并编制完成《河北亿朗特汽车零部件有限公司生产汽车内外装饰件项目厂址变更 项目》,该项目于2012年4月11日通过衡水市环境保护局开发区分局审批(衡环开表 [2012]19号) 。 由于衡水宇腾汽车零部件有限公司原厂区地块征作他用,河北亿朗特汽车零部件有限 公司投资800万元租赁位于衡水经济开发区(北区)新区六路北侧、新桥新路西侧的衡水 宇腾汽车零部件有限公司厂房进行搬迁建设,于2017年8月20日委托河北星之光环境科技 有限公司编制完成了《生产储油杯、洗涤器、天窗总成、进气弯管、保险杠等汽车内外饰 ` 1 件项目环境影响报告表》,该项目于2017年10月18日通过衡水市环境保护局审批,于2017 年12月通过企业自主验收,于2018年10月11日通过衡水市环境保护局关于该项目涉固废、 噪声配套环保设施竣工环境保护验收(衡环验[2018]36号),并于2018年10月23日取得了 衡水市环境保护局高新技术产业开发区分局颁发的《河北省排放污染物许可证》(证书编 号:PWX-131161-0087-18)。 目前河北亿朗特汽车零部件有限公司的产能为,年生产储油杯、洗涤器、天窗总成、 进气弯管、保险杠等汽车内外饰件 30 万件(套),其中储油杯 8 万件(套)、洗涤器 7 万 件(套)、天窗总成 4 万件(套)、进气弯管 10 万件(套)、保险杠 1 万件(套)。为了适 应市场需要,公司拟调整各产品产能结构,河北亿朗特汽车零部件有限公司拟在现有厂区 内,投资 800 万元建设“生产储油杯、洗涤器、天窗总成、进气弯管、保险杠等汽车内外 饰件项目”,主要建设内容为新增一台注塑机,项目建成后,总产能不变,仍为年生产储 油杯、洗涤器、天窗总成、进气弯管、保险杠等汽车内外饰件 30 万件(套),其中储油杯 产能由 8 万件(套)/a 变为 4 万件(套)/a、洗涤器产能由 7 万件(套)/a 变为 5 万件(套)/a、天窗 总成产能由 4 万件(套)/a 变为 10 万件(套)/a,其余产品产能均未发生变化。 根据《中华人民共和国环境影响评价法》、《建设项目环境影响评价分类管理名录》 (2018年4月28日修订稿)等有关环保政策、法规的规定,本项目为塑料零件制造,属于 “十八、橡胶和塑料制品业-47塑料制品制造-其他”,应编制环境影响报告表,为此,河 北亿朗特汽车零部件有限公司于2019年1月10日委托河北星之光环境科技有限公司承担 “河 北亿朗特汽车零部件有限公司生产储油杯、洗涤器、天窗总成、进气弯管、保险杠等汽车 内外饰件项目”的环境影响评价工作。经过现场勘察和资料收集,依据《环境影响评价技 术导则》等要求编制本建设项目环境影响评价报告表。 一、现有工程 1、现有工程概况 (1)项目名称:生产储油杯、洗涤器、天窗总成、进气弯管、保险杠等汽车内外饰 件项目; (2)建设单位:河北亿朗特汽车零部件有限公司; (3)建设地点:衡水经济开发区(北区)新区六路北侧、新桥新路西侧,租赁衡水 宇腾汽车零部件有限公司厂房; (4)工程总投资:总投资800万元,其中环保投资15万元; (5)劳动定员及工作制度:现有工程劳动定员40人,采取一班工作制,每班工作8小 ` 2 时,全年工作300天; (6)项目建设内容:租赁衡水宇腾汽车零部件有限公司厂区闲置生产车间,占地面 积3000m2。 (7)生产设备 现有工程主要生产设备见表1。 表1 现有工程主要生产设备一览表 序号 设备名称 规格/型号 单位 数量 1 粉碎机 / 台 4 2 热合机 XQD-400TC 台 1 3 注塑机 690 克 台 1 4 注塑机 400 克 台 1 5 注塑机 200 克 台 3 6 注塑机 70 克 台 1 7 吹塑机 200 克 台 1 8 吹塑机 120 克 台 1 9 吹塑机 90 克 台 2 10 吹塑机 65 克 台 1 11 气动冲床 160T 台 2 12 冲床 100T 台 2 13 冲床 80T 台 2 14 冲床 40T 条 1 15 冲床 63T 台 2 16 冲床 25T 台 2 17 冲床 16T 台 2 18 冲床 10T 台 1 19 气泵 / 台 5 20 油压机 315 台 2 21 车床 / 台 1 22 粉碎机 / 台 1 23 热合机 / 台 2 24 剪板机 / 台 1 25 叉车 3吨 台 1 台(套) 43 合计 (8)现有工程主要产品及规模 ` 3 现有工程产品主要为储油杯、洗涤器、天窗总成、进气弯管、保险杠等汽车内外饰件 30 万件(套),具体产品方案见表 2。 表2 本项目产品方案一览表 序号 产品名称 产量 单位 1 储油杯 8万 件(套) 2 洗涤器 7万 件(套) 3 天窗总成 4万 件(套) 4 进气弯管 10 万 件(套) 5 保险杠 1万 件(套) 6 合计 30 万 件(套) 备注 储油杯、洗涤器、天窗总成、 进气弯管等产品企业外购原 料及配件自行生产、销售;保 险杠为企业外购原料委托外 单位生产,并进行销售 / (9)现有工程主要原辅材料及能源消耗 表3 序号 名称 单位 消耗量 备注 1 聚乙烯 t/a 95 外购,袋装 2 聚丙烯 t/a 10 外购,袋装 3 ABS t/a 17 外购,袋装 4 SMC t/a 20 外购,袋装 连接管 件/a 7万 外购 洗涤泵 件/a 7万 外购 7 胶垫 件/a 7万 外购 8 胶盖 件/a 8万 外购 9 支架 件/a 8万 外购 10 冷轧板 t/a 40 外购 11 电 kW·h/a 60 万 水 m3/a 540 5 6 类别 主要原辅材料及能源消耗一览表 原辅材料 能源 12 由河北衡水高新技术产业 开发区供电系统提供 由河北衡水高新技术产业 开发区供水管网提供 (10)公用工程 1) 给排水: ①给水: 现有工程用水由河北衡水高新技术产业开发区供水管网提供,水质、水量均可满足项 目用水需求。 现有工程生产工艺中无直接用水,只有生产过程中的相关设备需要用到循环冷却水, 循环水量为 3.0m3/d,循环水经冷却塔冷却降温后循环利用不外排,需要定期补充新鲜水, ` 4 补水量约为 0.2m3/d,年用新鲜水量为 60m3/a。生活用水主要为职工盥洗水。本项目工人 为附近村民,厂区内不设浴室及职工食堂。本项目生活用水根据《河北省用水定额》 (DB13/T1161.3-2016)确定用水标准,为 40L/人·天,本项目劳动定员为 40 人,年工作 300 天,用水量为 1.6m3/d,年用水量为 480m3/a。 ②排水: 现有工程设备冷却水循环使用,不外排;职工生活废水量以用水量的 80% 计,为 1.28m3/d,合 384m3/a,经化粪池(依托衡水宇腾汽车零部件有限公司)处理后排入园区 污水管网,最终排入衡水经济开发区北区污水处理厂进一步处理。 现有工程水量平衡图见图 1。 3.0 0.2 0.2 设备冷却用水 1.8 新鲜水 0.32 1.6 图1 生活用水 1.28 1.28 化粪池 项目水量平衡图 衡水经济开发区北区 污水处理厂 单位:m3/d 2)供热 现有工程生产用热采用电加热,冬季办公生产车间采用电取暖,不设供暖锅炉。 3)供电 现有工程用电由河北衡水高新技术产业开发区供电系统提供,依托衡水宇腾汽车零部 件有限公司供电设施,满足生产生活用电需要,年用电量为60万 kW·h。 2、现有工程工艺流程图及排污节点 现有主要产品为储油杯、洗涤器、天窗总成、进气弯管、保险杠等汽车内外饰件, 其中保险杠为企业外购原料委托外单位进行生产,成品运回本厂区进行销售,其他产 品均为企业自行生产。 (1)储油杯生产工艺 储油杯使用原料主要为聚丙烯,使用注塑工艺生产。生产工艺如下: ` 5 聚丙烯 回 用 于 生 产 循环水池 注塑 G1N1W1 补充水 热合 G 1N 3 气密性检测 N 4S 2 G 2N 2 破碎 图例 G:废气 W:废水 N:噪声 S:固废 合格 胶盖 支架 装配 包装入库 图2 储油杯生产工艺流程及排污节点图 (2)洗涤器生产工艺 洗涤器使用原料主要为聚乙烯,分为连接管和水箱两部分,其中水箱自行生产, 连接管直接外购成品件。洗涤器水箱生产工艺如下: 聚乙烯 循环水池 回 用 于 生 产 G1N5W1 检验 S2 补充水 G 2N 2 合格 钻孔 N 6S 1 修整 S1 装配 连接管 洗涤泵 胶垫 气密性检验 N 4S 2 破碎 图例 G:废气 W:废水 N:噪声 S:固废 吹塑 合格 包装入库 图3 ` 洗涤器水箱生产工艺流程及排污节点图 6 (3)天窗总成生产工艺 天窗总成使用原料主要为 ABS,分为塑料件和铁件两部分,铁件部分主要原料为 冷轧板,塑料件部分为注塑工艺生产。生产工艺如下: ABS 补充水 冷轧板 G1N1W1 S1 注塑 修整 装配 包装入库 图例 G:废气 W:废水 N:噪声 S:固废 循环水池 N 7S 3 N 8S 3 剪板下料 冲压成型 外协表面处理 图 4 天窗总成生产工艺流程及排污节点图 (4)进气弯管生产工艺 进气弯管使用的主要原料为聚乙烯,使用吹塑工艺生产。 G1N5W1 S1 吹塑 修整 聚乙烯 循环水池 装配 补充水 包装入库 图例 G:废气 W:废水 N:噪声 S:固废 图 5 进气弯管生产工艺流程及排污节点图 (5)保险杠生产工艺 保险杠使用的主要原料为 SMC,现有工程厂区内仅进行销售,不进行产品生产。 企业外购原料,委托外单位进行产品生产,成品运至项目厂区进行销售即可。该产品 生产过程中无污染物排放。 现有工程污染物产生环节见表 4。 ` 7 表4 类 别 废 气 序 号 污染源/ 生产工序 主要污染物 排放 特征 治理措施 G1 吹塑、注塑、热 合工序 非甲烷总烃 连续 集气罩+光催化氧化装置+15m 高 排气筒 G2 破碎工序 颗粒物 间断 集气罩+袋式除尘器+15m 高排气 筒 W1 循环冷却废水 / 间断 经冷却塔冷却后循环使用,不外排 W2 生活污水 COD、氨氮、SS 间断 经化粪池(依托衡水宇腾汽车零部 件有限公司)处理后排入园区污水 管网,最终排入衡水经济开发区北 区污水处理厂进一步处理 N1~ N8 生产设备 Leq 间断 基础减振,厂房隔声 S1 修整及钻孔工序 边角料 S2 检验及气密性检 验工序 不合格品 S3 职工生活 生活垃圾 废 水 噪 声 现有工程污染物产生节点一览表 固 废 一 般 固 废 间断 回用于生产工序 由当地环卫部门统一处理 二、改扩建项目 1、建设项目概况 (1)项目名称:生产储油杯、洗涤器、天窗总成、进气弯管、保险杠等汽车内外饰 件项目; (2)建设单位:河北亿朗特汽车零部件有限公司; (3)建设性质:改扩建; (4)建设地点:改扩建项目位于衡水经济开发区河北亿朗特汽车零部件有限公司现 有厂区内,厂址中心地理坐标为北纬 37°49′17.09″、东经 115°43′18.95″。改扩建项目厂区 北侧、东侧、南侧均为衡水宇腾汽车零部件有限公司厂房,西侧为衡水宇腾汽车零部件有 限公司空地。 (5 )项目投资:改扩建项目总投资 800 万元,其中环保投 18 万元,占总投资的 2.25%; (6)项目占地:改扩建项目依托现有工程厂房,不新增占地; (7)生产规模:项目投产后,仍为年产储油杯、洗涤器、天窗总成、进气弯管、保 险杠等汽车内外饰件30万件(套) ; (8)劳动定员与工作制度:改扩建项目员工从厂内调剂,不新增劳动定员。采取一 班工作制,每班工作 8 小时,年工作 300 天。 ` 8 2、项目建设内容 改扩建项目主要增加1台注塑机,用于天窗总成生产,其它生产设备均不变。 3、主要生产设备 改扩建项目主要增加 1 台注塑机,用于天窗总成生产,其它生产设备均不变。 改扩建项目主要生产设备见表 5。 表5 生产设备一览表 序号 设备名称 规格型号 单位 数量 备注 1 注塑机 10000 克 台 1 新增,用于天窗总成注塑工序 4、主要产品及规模 改扩建项目总产能不变,仅涉及各产品产能调整。改扩建项目与现有工程产品方案对 比见表 6。 表6 改扩建项目与现有工程产品方案对比一览表 序号 产品名称 现有工程产能 改扩建项目产量 产增变化情况 1 储油杯 8 万件(套) 4 万件(套) 减少 4 万件(套) 2 洗涤器 7 万件(套) 5 万件(套) 3 天窗总成 4 万件(套) 10 万件(套) 4 进气弯管 10 万件(套) 10 万件(套) 不变 5 保险杠 1 万件(套) 1 万件(套) 不变 6 合计 30 万件(套) 30 万件(套) 不变 备注 依托现有工程,生产工 减少 2 万件(套) 艺均不变,仅涉及产能 变化 增加 6 万件(套) 依托现有工程,产能及 工艺均不变 依托现有工程,企业外 购原料委托外单位生产, 成品运回本厂区进行销 售 / 5、主要原辅材料及能源消耗 改扩建项目主要原辅材料种类不变,主要原辅材料及能源消耗情况见表 7。 表7 序号 名称 单位 消耗量 备注 1 聚乙烯 t/a 85 外购,袋装 2 聚丙烯 t/a 5 外购,袋装 3 ABS t/a 42 外购,袋装 4 SMC t/a 20 外购,袋装 连接管 件/a 5万 外购 6 洗涤泵 件/a 5万 外购 7 胶垫 件/a 5万 外购 8 胶盖 件/a 5万 外购 9 支架 件/a 7万 外购 5 ` 类别 主要原辅材料及能源消耗一览表 原辅材料 9 10 冷轧板 t/a 60 11 电 kW·h/a 70 万 水 m3/a 540 能源 12 外购 由河北衡水高新技术产业 开发区供电系统提供 由河北衡水高新技术产业 开发区供水管网提供 6、公用工程 (1)给排水: 改扩建项目用水单元主要为生产过程设备冷却用水和职工生活用水。改扩建项目生产 工艺不变,总产能不变,现有冷却水循环量可满足改扩建项目生产用水要求,因此冷却水 用量不发生变化;改扩建项目不新增员工,职工生活用水量不发生变化。 (2)供热 改扩建项目生产用热采用电加热,冬季办公室、生产车间采用电取暖。 (3)供电 改扩建项目用电依托现有工程,改扩建项目实施后,全厂年用电量为 70 万 kW·h。 7、厂区平面布置 改扩建项目依托现有工程生产车间,将现有工程组装区分为组装区和注塑区两部分, 改扩建项目新增注塑机位于此注塑区内。生产车间其他布局不变,改扩建项目实施后总平 面布置图见附图 3。 8、项目选址合理性分析 改扩建项目在河北亿朗特汽车零部件有限公司现有厂房内进行建设(现有工程租赁衡 水宇腾汽车零部件有限公司厂房),不新增占地,地类(用途)为工业用地,衡水市国土 资源局不动产登记局为衡水宇腾汽车零部件有限公司出具了不动产权证书:冀(2017)衡 水市不动产权第 0047839 号。河北亿朗特汽车零部件有限公司与衡水宇腾汽车零部件有限 公司签订了租赁合同,详见附件。项目所处区域无自然保护区、饮用水源地保护区、风景 名胜区、文物保护单位及医院等环境敏感点,距离项目最近的敏感点为北侧 520m 的北王 庄村。 综上所述,项目选址可行。 9、建设项目产业政策符合性分析 改扩建项目主要生产储油杯、洗涤器、天窗总成、进气弯管、保险杠等汽车内外饰件, 不属于国家发展和改革委员会令第 21 号《产业结构调整指导目录(2011 年本) 》(2013 年 修正)中限制类、淘汰类项目,为允许类建设项目;根据《河北省新增限制和淘汰类产业 ` 10 目录(2015 年版)》,改扩建项目不属于其中限制类、淘汰类项目,因此改扩建项目建设 符合国家和地方产业政策。同时,改扩建项目已在河北省发展和改革委员会备案 (冀发改 产业备字[2018]763 号,详见附件)。因此,改扩建项目建设符合国家和地方相关产业政策 要求。 改扩建项目生产过程中注塑工序产生的有机废气采用集气罩收集后,经光催化氧化装 置+活性炭吸附装置处理后,经 1 根 18m 高排气筒排放(与现有工程共用一套有机废气处 理设备);生活废水经化粪池处理后排入园区污水管网,最终排入衡水经济开发区北区污 水处理厂进一步处理。各项废气和废水均能达标排放。改扩建项目建设符合各级“气十 条” 、“水十条” 、 “土十条”等现行环境管理政策的管理要求。 10、“三线一单”符合性分析 改扩建项目位于衡水经济开发区(北区)新区的园区范围内,在确定的生态红线范围 之外(衡水市生态保护红线见附图 6),项目建设符合生态红线要求。 改扩建项目选址区域为环境空气功能区二类区,执行二级标准。改扩建项目建成后企 业废气均能达标排放,能满足《环境空气质量标准》(GB3095-2012)二级标准的要求。 改扩建项目所在区域为 3 类声环境功能区,改扩建项目建成后噪声产生量小,能满足 《声环境质量标准》(GB3096-2008)相应标准要求,项目建设运营不会改变项目所在区域 的声环境功能,因此项目建设声环境质量是符合要求的。 综上,改扩建项目建设符合环境质量底线要求的。 改扩建项目在河北亿朗特汽车零部件有限公司现有厂房内进行, 占地为二类工业用地, 不新增劳动定员,因此生活用水量不变;生产用水单元为循环冷却水,现有冷却水循环量 可满足改扩建项目生产用水要求,因此冷却水用量不发生变化,不新增用水量。改扩建项 目生产用热采用电加热,供电依托现有工程,改扩建项目符合国家产业政策,符合园区规 划,原料来源充足可靠,生产过程中采取的节能降耗措施可行,能耗、物耗、水耗相对较 低,生产工艺和设备成熟可靠,“三废”经相应处理后均达标排放,资源利用合理,未触 及资源利用上线。改扩建项目不属于高污染、高能耗和资源型的产业类型。改扩建项目应 为环境准入允许类别。 对照《河北衡水高新技术产业开发区总体规划环境影响报告书》中“高新区产业园区 环境准入负面清单”,改扩建项目不属于禁止准入产业和限制准入产业,即改扩建项目不 在高新区产业园区环境准入负面清单内,属于准许进入类别。 ` 11 因此,改扩建项目符合“三线一单”相关要求。 11、清洁生产水平 ℃原料分析 改扩建项目主要原料为冷轧板、聚乙烯、聚丙烯、ABS、SMC、连接管、洗涤泵、胶 垫、胶盖、支架,其中聚乙烯、聚丙烯、ABS 为外购袋装颗粒,SMC 为片状模塑料,均 具有稳定的化学性质,常温下不分解。原材料连接管、洗涤泵、胶垫、胶盖、支架均为外 购成品,供成品组装用。 ℃生产工艺及技术装备水平分析 改扩建项目采用的生产工艺成熟稳定,注塑工序用热采用电加热,为清洁能源。 改扩建项目注塑工序产生的有机废气采用集气罩收集后,采用两级处理,处理效率较 高,可尽可能减少有机废气排放。生产过程中产生的边脚料,通过粉碎机破碎后回用于生 产,减少物料消耗,提高原料利用率。 改扩建项目污染物治理设施采用分表计电,并与生态环境部门联网,确保污染物治理 设施有效运行。根据《关于<加强重点工业源挥发性有机物排放在线监控工作>的通知》(冀 环办字函[2017]544 号) 要求:“对排气筒 VOCs 排放速率大于 2.5kg/h 或排气量大于 60000m3/h 的固定排放源,安装 VOCs 在线监测设施,未达到上述安装条件的固定污染源, 安装超标报警传感装置。”改扩建项目注塑工序废气排气筒 VOCs 排放速率及排气量均未 到达安装 VOCs 在线监测设施条件,改扩建项目排放 VOCs 的排气筒安装超标报警传感装 置,车间安装超标报警传感装置,全部与生态环境部门联网,便于实时监控。 改扩建项目清洁生产水平属于国内先进水平,项目对各工序污染源均采取了相应有效 的治理措施,实现了各类污染物的达标排放,有效的控制了各类污染物的排放量。 与本项目有关的原有污染情况及主要环境问题: 根据企业现持有的衡水市环境保护局高新技术产业开发区分局,于 2018 年 10 月 23 日颁发的《河北省排放污染物许可证》(证书编号:PWX-131161-0087-18;许可年限:2018 年 10 月 23 日至 2019 年 12 月 31 日;许可内容为:挥发性有机物、颗粒物、噪声等污染 物达标排放(详见附件))及原环评批复可知,河北亿朗特汽车零部件有限公司的污染物 排放总量为:COD:0t/a、氨氮:0t/a、SO2:0t/a、NOx:0t/a;。 根据《生产储油杯、洗涤器、天窗总成、进气弯管、保险杠等汽车内外饰件项目环境 影响报告表》中相关数据,并按照《关于进一步改革和优化建设项目主要污染物排放总量 ` 12 核定工作的通知》 (冀环总[2014]283 号)中的相关要求,项目废气污染物总量控制目标值 以国家、地方污染物排放标准进行核算。 现有工程 VOCs、颗粒物的污染物排放总量分别为: VOCs:80 mg/m3×15000m3/h×300d/a×8h/d×10-9=2.880t/a 颗粒物:120mg/m3×5000m3/h×1200h/a×10-9=0.72t/a 综上,现有工程的污染物排放总量控制指标为:COD:0t/a、氨氮:0t/a、SO2:0t/a、 NOx:0t/a、VOCs:2.880t/a、颗粒物:0.72 t/a。 根据河北京瑞环境检测技术有限公司出具的《河北亿朗特汽车零部件有限公司验收检 测报告》(NO:YS201711-0032-J)可知现有工程排污情况: (1)废气 吹塑、注塑、热合工序排气筒外排废气中非甲烷总烃的最大排放浓度为 1.80mg/m3,最 大排放速率为 0.014kg/h,排放量为 0.034t/a。非甲烷总烃的排放浓度满足《工业企业挥发 性有机物排放控制标准》(DB13/2322-2016)表 1 其他行业标准;破碎工序排气筒外排废 气中颗粒物的最大排放浓度为 8mg/m3,最大排放速率为 0.028kg/h,排放量为 0.034t/a。颗 粒物的排放浓度和排放速率满足《大气污染物综合排放标准》 (GB16297-1996)表 2 新污 染源大气污染物排放限值二级标准。 厂界无组织非甲烷总烃的最大排放浓度为 0.57 mg/m3,满足《工业企业挥发性有机物 排放控制标准》(DB13/2322-2016)表 2 企业边界大气污染物浓度限值其他企业标准;厂 界无组织颗粒物的最大排放浓度为 0.446 mg/m3 ,满足《大气污染物综合排放标准》 (GB16297-1996)表 2 无组织排放监控浓度限值。 (2)废水 现有工程无生产废水外排,职工生活废水经化粪池处理后排入园区污水管网,最终排 入衡水经济开发区北区污水处理厂进一步处理,符合环评批复要求。 (3)噪声 厂 界 噪 声 值 在 52.1dB(A)~55.2dB(A) , 满 足 《 工 业 企 业 厂 界 环 境 噪 声 排 放 标 准 》 (GB12348-2008)3 类标准要求。 (4)固废 现有工程主要固体废物为边角料、不合格品以及生活垃圾,其中边角料产生量为 1.6t/a、 不合格品产生量为 4.5t/a,均回用于生产工序;职工生活垃圾产生量为 6.0t/a,交由环卫部 ` 13 门统一处理,符合环评批复要求。 (5)总量排放 现有工程非甲烷总烃的实际排放量为 0.034t/a,颗粒物的实际排放量为 0.034t/a,满足 现有工程总量控制指标要求。 综上,现有工程污染物均能做到达标排放。 根据现场踏勘,现有工程排气筒周围 200m 半径范围内最高建筑物高度为 13m,排气 筒高度为 15m,不满足“排气筒高度应高出周围 200m 半径范围的建筑物 5m 以上”的要 求,因此要求企业将排气筒高度加高至 18m;现有工程的有机废气处理措施为一级光催化 氧化装置,不能更好的实现稳定达标排放,无法满足当前的环保要求。企业决定实施以新 带老工程,将现有工程的有机废气处理措施光催化氧化装置后增加一级活性炭吸附装置。 以新带老工程实施后,有机废气经集气罩收集后,由引风机引入一套光催化氧化装置+活 性炭吸附装置处理后,经 1 根 18m 高排气筒排放;根据企业提供信息,现有工程的注塑 机、吹塑机、热合机在生产过程中不同时进行生产,为了保证集气罩的收集效率,要求企 业在各集气罩的收集管道上安装阀门。 ` 14 建设项目所在地自然环境社会环境简况 自然环境简况(地形、地貌、地质、气候、气象、水文、植被、生物多样性 等): 1、地理位置 衡水市位于河北省东南部,界于东经 115°10′-116°34′,北纬 37°03′-38°23′之间。总 面积 8815 平方公里。衡水发展起步较晚,到 1996 年才成为地级市,但发展势头强劲, 衡水位于环渤海经济圈、北京首都经济圈内,交通发达,东部与沧州市的东光县、吴 桥县和山东省德州市毗邻,西部与石家庄市的深泽县、辛集市接壤,南部与邢台市的 新河县、南宫市、清河县以及山东省武城县相连,北部同保定市的安国市、博野县、 蠡县和沧州市的肃宁县、献县、泊头市交界。市政府所在地桃城区北距首都北京 250 公里,西距省会石家庄 119 公里,区域内路网纵横交织,通达便捷。 改扩建项目位于河北亿朗特汽车零部件有限公司现有厂房内,厂址中心地理坐标为 北纬 37°49′17.09″、东经 115°43′18.95″。改扩建项目周边关系不变,厂区北侧、东侧、南 侧均为衡水宇腾汽车零部件有限公司厂房,西侧为衡水宇腾汽车零部件有限公司空地。 项目南侧距北王庄村 520m,项目北侧距大屯村 990m,项目东南侧距北孙庄村 670m。 2、地形地貌 衡水市地处河北冲积平原,地势自西南向东北缓慢倾斜,海拔高度 12 米~30 米。 地面坡降,滏阳河以东在 1/8000~1/10000 之间,以西为 1/4000。境内河流较多,由于 河流泛滥和改道,沉积物交错分布,形成许多缓岗、微斜平地和低洼地。地层为古漳 河、黄河、滹沱河沉积物,岩层以轻亚粘土,亚粘土为主,局部夹粉细砂层,第四系 厚约 500m 左右。境内的衡水湖为华北平原上仅次于白洋淀的自然洼淀,蓄水面积 75 平方公里,集水面积 120 平方公里,设计水位 21 米,最大蓄水量 2 亿立方米,被誉为 华北平原上的一颗明珠。 改扩建项目所在区域地势平坦,地形简单。 3、气候特征 该区域属暖温大陆性半干旱季风气候。四季分明,雨热同季,寒旱同期,光线充 足。历史最高环境温度为 42.2℃,最低环境温度为-19.2℃,年平均气温 12.6℃,年平 均降水量 496mm,年平均风速 2.16m/s,主导风向为 SWS 风和 S 风。 4、水文地质 ` 15 衡水市属子牙河水系黑龙港流域,河北平原滏阳河堆积区,处于山前堆积平原与 冲积平原的交接地带。该区域属陆相地层,为第四系冲洪积,湖洪积,水文地质可分 为四个含水层组,自第四纪以来连续沉积,形成厚厚的松散堆积物质,结构复杂。浅 部为咸水层体,深层为淡水。 流经衡水境内的较大河流有潴龙河、滹沱河、滏阳河、滏阳新河、滏东排河、索 泸河——老盐河、清凉江、江江河、卫运河——南运河 9 条,分属海河水系的 4 个河 系。其中潴龙河属大清河系,滹沱河、滏阳河、滏阳新河属子牙河系,滏东排河属南 大排水河系,索泸河——老盐河、清凉江、江江河属南大排水河系,卫运河——南运 河属漳卫南运河系。 改扩建项目位于滏阳河西侧 3.6km,距离较远,且改扩建项目无生产废水外排,不新 增劳动定员,职工生活用水量不变,职工生活废水经化粪池(依托衡水宇腾汽车零部件 有限公司)处理后排入园区污水管网,最终排入衡水经济开发区北区污水处理厂进一步 处理,因此改扩建项目不会对滏阳河地表水水质造成影响。 5、植被物种 该区域属城郊结合部生态区域,物种以粮食作物、城市绿化植物为主,生物多样性 贫乏。 改扩建项目在现有厂区内建设,依托现有厂房,不新增占地和建构筑物,不会对当 地植被物种和生态造成明显影响。 ` 16 社会环境简况(社会经济结构、教育、文化、文物保护等): 一、 河北衡水高新技术产业开发区总体规划 2016 年 6 月 15 日,河北省人民政府办公厅发布了《关于确定全省规范整合并更名为 省级经济开发区(第二批)规划面积的通知》(冀政办字[2016]94 号),确定规范整合后 的河北衡水经济开发区规划面积 50.97 平方公里,分为东区、南区、西区和北区。其中东 区 11.35 平方公里,南区 13.9 平方公里,西区 8.66 平方公里,北区 17.06 平方公里。东 区为原武邑县循环经济园区(即原冀衡循环经济工业园西区),南区为原衡水市桃城区工 业聚集区(即原北方工业基地) ,北区为原衡水经济开发区北区(即原衡水市路北工业聚 集区),西区为原衡水经济开发区西区(即原衡水市高新技术产业开发区)。2016 年 8 月 18 日,河北省人民政府发布了《关于同意衡水经济开发区等 4 家省级经济开发区转为省级 高新技术产业开发区的批复》(冀政字[2016]44 号),同意衡水经济开发区转为省级高新 技术产业开发区,名称为河北衡水高新技术产业开发区。2018 年河北衡水高新技术产业 开发区管委会委托河北师大环境科技有限公司编制该园区总体规划环境影响报告书,并 于 2018 年 12 月 10 日取得衡水市环境保护局出具的审查意见(衡环评函[2018]40 号) 。 根据《河北衡水高新技术产业开发区总体规划环境影响报告书》可知,高新区中的 产业园区四至范围:北至高新区北边界,南至高新区南边界,西至支麻森村西,东至高 新区东边界,规划总用地面积约为 102.5km2。产业园区分为六大产业园:食品产业园、 服装产业园、新型功能材料产业园、智能装备制造及新能源产业园、生物医药及精细化 工产业园和工程装备制造产业园。 产业园区主导产业发展方向见表 8。 ` 17 表8 高新区产业园区主导产业发展方向一览表 序号 主导产业 发展方向 1 食品制造业 酒(饮料)加工、肉禽加工、果蔬加工、乳制品加工、粮油加工、休闲 方便食品加工 2 交通工程设施及 装备制造产业 交通工程设施 钢结构桥梁及工程部件、 交通控制管理系统、 路基工程设施和材料、交通道路设施 交通运输装备及零部件 —— 纺纱制造 3 纺织服装业 服装 家纺产品 4 生物医药 5 功能材料及制品 制造业 生物发酵药物、基因工程药物、生物中药 新型化工材料及制品 高端橡塑材料及产品(如塑料助剂及改性合成材料等) 新型复合材料及产品 智能装备制造 6 智能装备制造及 新能源产业 数控机床、机器人及其他机电一体化设备 特种电线电缆制造及移动终端产品、电子组件等电子 产品制造 新能源产业 太阳能电池及其组件制造 风电零部件 生物质能开发及利用 7 精细化工产业 医药中间体、化工助剂(如光稳定剂、生物基尼龙等)等 改扩建项目位于河北衡水高新技术产业开发区北区的智能装备制造及新能源产业园, 改扩建项目所在厂房为租赁衡水宇腾汽车零部件有限公司现有厂房,进行汽车内外装饰 件的生产,改扩建项目的总产能不增加,根据冀环总[2014]283 号文计算的污染物排放总 量不变,因此改扩建项目符合园区的产业定位及产业布局。 高新区产业园区环境准入负面清单见表 9。 ` 18 表9 高新区产业园区环境准入负面清单 分类 行业清单 制定依据 浓缩苹果汁生产线 生产能力 150 瓶/分钟以下(瓶容在 250 毫升及以下)的碳酸饮料生产线 食品产业园 大豆压榨及浸出项目 3000 吨/年及以下的西式肉制品加工项目 服装产业园 印染加工 采用二次加热复合成型工艺生产的聚乙烯 禁止准入 新型功能材料 产业园 产业 丙纶类复合防水卷材、聚乙烯丙纶复合防 水卷材(聚乙烯芯材厚度在 0.5mm 以 下);棉涤玻纤(高碱)网格复合胎基材 料、聚氯乙烯防水卷材(S 型) 智能装备制造 金属冶炼及压延加工(特种钢除外) 及新能源产业 限制准入 产业 园 含氰电镀工艺 生物医药及精 农药制造 细化工产业园 化学原料药制造 工程装备制造 金属冶炼及压延加工(特种钢除外) 产业园 含氰电镀工艺 智能装备制造 印制电路板制造 及新能 单个电池生产制造 源产业园 高挥发性有机溶剂喷涂加工 工程装备制造 产业园 《产业结构调整指导目录 (2011 年本)》 (修正) 中 规定的限制类和淘汰类 项目、《河北省禁止投资 产业目录》 (2014 年版) 以 及《河北省新增限制和淘 汰类产业目录(2015 年 版)》、《河北省大气污染 防治行动计划实施方案》 高挥发性有机溶剂喷涂加工 改扩建项目为汽车内外装饰件的生产,主要工艺为注塑工艺,不在规划环评中提出 的负面清单的限制和禁止类。 综上所述,改扩建项目不在规划环评中提出的负面清单的限制和禁止类,改扩建项 目符合国家、地方相关产业政策要求及环保相关要求,同时,改扩建项目所在厂房为租 赁衡水宇腾汽车零部件有限公司现有厂房,进行汽车内外装饰件的生产,符合园区的产 业定位及产业布局。因此改扩建项目的建设符合园区规划和规划环评审查意见的要求。 二、与园区基础配套设施衔接 园区基础设施情况如下: (1)供电 产业园区由现有 1 座 220KV 变电站、 现有 4 座 110KV 变电站和 2 座规划新建 220KV ` 19 变电站、5 座规划新建 110KV 变电站供电,变电站装机总容量为 1980MVA。 改扩建项目用电由园区供电网供给,依托衡水宇腾汽车零部件有限公司供电设施, 可以满足项目生产及生活用电需求。 (2)供水 产业园区规划建设地表水厂一座,供水规模 18.0 万 m³/d;水源为南水北调地表水。 现状地下水水厂作为备用水厂。 衡水经济开发区北区现有水厂一座,位于滏阳三路以西、新区八路以南,取自地下 水,该水厂设计总规模为 10 万 m3/d,分三期建设,目前实施一期工程供水规模为 3 万 m3/d。 改扩建项目供水由衡水经济开发区北区现有自来水厂统一供给,目前现状开发区已 全部实现集中供水,改扩建项目在该开发区水厂管道覆盖面积内。 (3)污水处理 规划排水体制采用雨、污完全分流制。规划核算开发区总污水量 12 万 m3/d,规划在 现有污水厂基础上扩建。产业园区北区污水处理厂规模 5 万 m3/d、产业园区南区污水处 理厂规模 5 万 m3/d 和产业园区东区污水处理厂规模 3 万 m3/d。 雨水管网布置根据分散排放的原则,充分利用地形,尽量使雨水以最短的路线、较 小的管道断面就近排入河道。 北区实行雨污分流。污水经管网收集后,排入北区污水处理厂处理,尾水排放标准 执行《城镇污水处理厂污染物排放标准》(GB18918-2002)一级 A 标准,排入滏阳河。 本项目无生产废水排放;生活废水经化粪池处理后排入园区纳污管网最终入北区污 水处理厂处理。 三、北区污水处理厂情况 河北衡水高新技术产业开发区(北区)污水处理厂一期工程于 2011 年 12 月通过环 评批复,2013 年 10 月开工建设,2015 年 9 月建设完成后投入试运行。其建设规模为 3 万 m3/d。位于河北衡水高新技术产业开发区衡井路(新区七路)以南,滏阳一路以西, 占地面积 50 亩,总投资 7150 万元。经咨询开发区环保局,目前北区污水处理厂 2016 年 5 月份已完成验收,正式投入生产。 设计采用典型的 A2/O 处理工艺对园区污水进行深度处理,工艺流程包括预处理工段、 生化处理工段、深度处理工段及污泥处理工段。处理后出水达到《城镇污水处理厂污染 ` 20 物排放标准》(GB18918-2002)中一级 A 标准。设计进出水水质如下: 表 10 河北衡水高新技术产业开发区(北区)污水处理厂进出水出质设计参数 因子 ` 项目 COD BOD5 SS 氨氮 总磷 进水指标(mg/L) 500 300 400 35 6 出水指标(mg/L) 50 10 10 8 1 21 环境质量状况 建设项目所在区域环境质量现状及主要环境问题(环境空气、地面水、地下 水、声环境、生态环境等): 1、大气环境 改扩建项目所在区域为二类功能区,根据衡水市生态环境局发布的《2017 年衡水市 环境质量公报》,衡水市二氧化硫全年日均值达标率为 100%,最高日均值不超标;二氧 化氮全年日均值达标率为 97.5%,最高日均值超标 0.28 倍;可吸入颗粒物全年日均值达 标率为 70.7%,最高日均值超标 3.19 倍,全市区年均值为 137 微克/立方米,超标 0.96 倍; 细颗粒物:全年日均值达标率为 66.4%,最高日均值超标 3.47 倍,全市区年均值为 77 微 克/立方米,超标 1.20 倍;臭氧全年日最大 8 小时平均达标率为 79.3%,最高值超标 0.76 倍;一氧化碳全年日均值达标率为 99.2%,最高日均值超标 0.22 倍。 城市环境空气质量达标情况评价指标为 SO2、NO2、PM10、PM2.5、CO 和 O3,六项污 染物全部达标即为城市环境空气质量达标。因此,项目所在评价区域为不达标区。区域内 基本污染因子除二氧化硫之外,日均浓度、年均浓度均存在超标情况,属于以细颗粒物污 染为主的复合型污染。目前区域内逐步推行清洁煤炭计划及雾霾综合治理工程,随着区域 内各类大气污染治理工程推进,环境空气质量能够得到有效改善。 2、地下水环境 根据《河北衡水高新技术产业开发区总体规划环境影响报告书》中地下水现状检测结 果可知,区域监测点位潜水、承压水中氟化物均超标,潜水、承压水氟化物最大超标倍数 分别为 0.80、2.00,其余各监测因子能够满足《地下水质量标准》(GB/T14848-2017)中的Ⅲ 类标准要求。 氟化物超标是由于衡水属于高氟区,区域地下沉积物中有含氟量较高的母质矿物,而 氟易溶于水导致地下水氟化物超标。 3、声环境 项目所在评价区域内环境质量较好,厂区周围声环境质量可以满足《声环境质量标准》 (GB3096-2008)中的 3 类区标准。 ` 22 主要环境保护目标(列出名单及保护级别): 改扩建项目位于衡水经济开发区(北区)新区六路北侧、新桥新路西侧,河北亿朗特 汽车零部件有限公司现有厂房内,项目评价范围内无重点文物、名胜古迹、自然保护区。 根据工程性质及周围环境特征,确定评价范围内村庄作为大气环境保护目标,项目占地区 域内地下水作为地下水保护目标,项目厂界 200m 范围内无声环境敏感点,因此不设声环 境保护目标。改扩建项目的环境保护目标及保护级别见表 11。 表 11 名 称 环 境 空 气 地 下 水 ` 坐标 主要环境保护目标及保护级别一览表 保护对象 保护 内容 E N 115°43'13.48 " 37°48'59.94" 北王庄村 居民 115°43'10.04 " 37°49'49.76" 大屯村 居民 115°43'29.30 " 37°48'55.85" 北孙庄村 居民 环境功能区 满足《环境空气质量标 准》 (GB3095—2012) 二级标准及修改单(生 态环境部公告 2018 年 第 29 号) 满足 《地下水质量标准》 (GB/T14848-2017)中 Ⅲ类标准 项目所在区域地下水 23 相对厂 址方位 相对厂 界距离 (m) S 520 N 990 SE 670 / / 评价适用标准 (1)环境空气:PM10、PM2.5、SO2、NO2、CO、O3 执行《环境空气质量标准》 (GB3095-2012)表 1 二级标准;非甲烷总烃执行河北省地方标准《环境空气质量 非甲烷总烃限值》(DB13/1577-2012)表 1 二级标准。 (2)地下水环境:执行《地下水质量标准》(GB/T14848-2017)Ⅲ类标准。 (3)声环境:执行《声环境质量标准》(GB3096-2008)3 类区标准。 表 12 环境 要素 环境质量标准一览表 标准值 执行标准及类别 项目 环境 空气 《环境空气质量标准》 (GB3095-2012)二级 24 小时平均 150 PM2.5 24 小时平均 75 24 小时平均 150 NO2 O3 CO 《环境空气质量 非甲烷 总烃限值》 (DB13/1577-2012) 地下水 《地下水质量标准》 环境 (GB/T14848-2017)Ⅲ类 声环境 ` 《声环境质量标准》 (GB3096-2008)3 类区 数值 PM10 SO2 环 境 质 量 标 准 单位 1 小时平均 24 小时平均 μg/m3 500 80 1 小时平均 200 日最大 8 小时平均 160 1 小时平均 200 24 小时平均 1 小时平均 mg/m3 4 10 非甲烷总烃 1 小时平均 mg/m3 2.0 pH -- 无量纲 6.5~8.5 耗氧量 ≤ 3.0 总硬度 ≤ 450 溶解性总固体 ≤ 氯化物 ≤ 硫酸盐 ≤ 250 氨氮 ≤ 0.5 Leq 24 昼间 夜间 mg/L dB(A) 1000 250 65 55 1、废气:项目注塑工序产生的非甲烷总烃执行《工业企业挥发性有机物排放控 制标准》(DB13/2322-2016)表 1 其他行业大气污染物排放限值;厂界无组织非甲烷 总烃执行《工业企业挥发性有机物排放控制标准》(DB13/2322-2016)表 2 企业边界 大气污染物浓度限值其他企业标准。 2 、噪声:项目厂界噪声排放执行《工业企业厂界环境噪声排放标准》 (GB12348-2008)3 类标准。 3 、固废:一般固废执行《一般工业固体废物贮存、处理场污染控制标准》 (GB18599-2001)及其修改单中相关规定(环境保护部公告(2013)第 36 号);危险废物执 行《危险废物贮存污染控制标准》(GB18597-2001)及其修改单要求。 具体标准值见表 13。 表 13 污 类别 污染源 染 注塑 工序 物 排 废气 生产 车间 放 项目排放标准一览表 项目 非甲烷 总烃 标准值 80 最高允许排放浓度 单位 标准来源 mg/m3 《工业企业挥发性有机物排放控 制标准》 (DB13/2322-2016)表 1 其他行业大气污染物排放限值 《工业企业挥发性有机物排放控 制标准》 (DB13/2322-2016)表 2 企业边界大气污染物浓度限值其 他企业标准 非甲烷 边界大气污染物浓 总烃 度限值-其他企业 (无组织) 2.0 mg/m3 取值时段 标准值 单位 昼间 65 dB(A) 夜间 55 dB(A) 标 准 ` 噪声 厂界 噪声 Leq 25 《工业企业厂界环境噪声排放标 准》(GB12348-2008)3 类标准 改扩建项目生产废水为设备循环冷却废水, 经冷却塔冷却降温后循环使用不外排, 不新增劳动定员,因此不新增职工生活污水,故不涉及废水重点污染物 COD、NH3-N 的排放。生产用热采用电能,冬季办公室、生产车间采用电取暖,不设锅炉,因此不 涉及废气重点污染物 SO2、NOX 排放。 改扩建项目特征污染物为非甲烷总烃。按照《关于进一步改革和优化建设项目主 要污染物排放总量核定工作的通知》(冀环总[2014]283 号)中的相关要求,项目废气 污染物总量控制目标值以国家、地方污染物排放标准进行核算。 改扩建项目非甲烷总烃的污染物排放总量分别为: 非甲烷总烃:80 mg/m3×15000m3/h×300d/a×8h/d×10-9=2.880t/a 因此,改扩建项目的污染物排放总量控制指标为 COD :0t/a ,NH3-N :0t/a , SO2 :0t/a,NOx:0t/a;非甲烷总烃:2.880t/a。 现有工程的污染物排放总量控制指标为:COD:0t/a、氨氮:0t/a、SO2 :0t/a、 总 量 控 制 NOx:0t/a、VOCs:2.880t/a、颗粒物:0.72 t/a。 由于改扩建项目注塑工序有机废气与现有工程有机废气共用 1 套环保处理设备, 因此,改扩建项目实施后,全厂污染物总量控制指标别为 COD:0t/a,NH3-N:0t/a, SO2 :0t/a,NOx :0t/a;非甲烷总烃:2.880t/a;颗粒物:0.72t/a。 改扩建项目实施后全厂污染物总量变化情况见表 14。 指 表 14 标 改扩建项目实施后全厂污染物总量变化情况 (单位 t/a) 类别 项目 现有工程 排放量 扩建工程排 放量 扩建工程完成 后全厂排放量 “以新带老” 削减量 排放量增减 状况 废水 COD 氨氮 0 0 0 0 0 0 0 0 0 0 SO2 0 0 0 0 0 氮氧化物 0 0 0 0 0 颗粒物 0.034 0.060 0.060 0.034 +0.026 非甲烷总烃 0.034 0.252 0.252 0.034 +0.218 废气 注:现有工程颗粒物和非甲烷总烃的排放量,是根据河北京瑞环境检测技术有限公司出具的《河北亿朗特汽车零 部件有限公司验收检测报告》(NO:YS201711-0032-J)中监测数据计算得到的。 ` 26 建设项目工程分析 工艺流程简述: 改扩建项目新增的 1 台注塑机,用于天窗总成的注塑工序,因此仅对天窗总成 的生产工艺进行介绍,其余产品的原材料种类、工艺流程及排污节点均不变,在此 不再赘述。 天窗总成分为塑料件和铁件两部分,铁件部分主要原料为冷轧板,塑料件部分 主要原料为 ABS,塑料件部分采用注塑工艺生产。 (1)天窗总成塑料件生产工艺 将外购的 ABS 原料投至注塑机中,调节适当的温度对原料进行加热,原料经加 热后经注塑机注入模具中,一步成型,成型后的产品需对产品进行修整处理,修整 处理完成后进行装配即可包装入库。注塑过程控制温度为 220±10℃,此过程需采 用循环冷却水冷却,产品为自然干燥。 (2)天窗总成铁件生产工艺 将外购的冷轧板送至生产车间冲压区,首先使用剪板机进行剪板下料,然后根 据客户需求利用冲床将板材冲压成所需形状,外协表面处理,表面处理完成后返回 厂区和塑料件进行装配即为成品。 冷轧板 G、N、W S1 ABS 注塑 修整 补充水 循环水池 N、S2 N、S2 剪板下料 冲压成型 图6 装配 包装入库 外协表面 处理 图例 G:废气 W:废水 N:噪声 S:固废 :改扩建 项目涉及工序 天窗总成生产工艺流程及排污节点图 改扩建项目新增注塑机生产过程会产生有机废气,主要污染物为非甲烷总烃 (G),经注塑机上方设置的集气罩收集后,通过引风机引至一套光催化氧化设备+ 活性炭吸附装置处理,最终由 1 根 18m 高排气筒排放(与现有工程共用 1 套环保设 备);废水污染源主要为生产过程中的设备循环冷却废水(W),经冷却塔冷却降温 ` 27 后循环使用,不外排;噪声污染源为注塑机(N)等生产设备在生产过程中产生的 机械噪声,采取基础减振、厂房隔声的降噪措施;固体废物为修整工序产生的边角 料(S1)、剪板下料、冲压成型工序产生的金属下脚料(S2)、废气处理过程产生的 废活性炭(S3)、废催化剂(S4)、废 UV 灯管(S5);边角料经破碎机破碎后回用于 生产工序,金属下脚料收集后外售,废活性炭、废催化剂、废 UV 灯管均为危险废 物,暂存于厂区危废暂存间,定期交有资质单位处理,除尘灰收集后,交由当地环 卫部门处理。 表 15 类别 序号 污染源/ 生产工序 主要排污节点汇总一览表 主要污染物 排放 特征 治理措施 废气 G 注塑工序 非甲烷总烃 连续 集气罩+光催化氧化装置+活性炭 吸附装置+18m 高排气筒(与现有 工程共用 1 套环保设备) 废水 W 循环冷却废水 / 间断 经冷却塔冷却后循环使用,不外排 噪声 N 生产设备 Leq 间断 基础减振,厂房隔声 S1 修整工序 边角料 间断 回用于生产工序 S2 剪板下料 冲压成型 金属下角料 间断 收集后外售 间断 暂存于厂区危废暂存间,定期交 有资质单位处理 固废 S3 S4 一般 固废 废活性炭 废气处理 S5 废催化剂 危废 废 UV 灯管 主要污染工序: (1)废气:改扩建项目产生的废气主要为注塑工序产生的非甲烷总烃。 (2)废水:改扩建项目产生的废水主要为生产过程产生的循环冷却废水。 (3)噪声:改扩建项目的噪声主要为生产过程生产设备产生的机械噪声。 (4)固废:改扩建项目主要固体废物为边角料、金属下角料、废活性炭、废催化 剂、废 UV 灯管。 ` 28 项目主要污染物产生及预计排放情况 内容 类型 排放源 (编号) 大 气 处理前产生浓度及 排放浓度及排放量 产生量(单位) (单位) 污染物名称 注塑工序 非甲烷总烃 35.0mg/m³;1.26t/a 7.0mg/m³;0.252t/a 生产车间 无组织非甲 烷总烃 0.028kg/h;0.066t/a 0.028kg/h;0.066t/a 循环冷却废水 -- 修整工序 边角料 0.2t/a 破碎后回用于生产工序 金属下脚料 1.2t/a 收集后外售 废活性炭 1.46t/a 废催化剂 0.02t/a 废 UV 灯管 0.02t/a 污 染 物 水 污 染 物 固 剪板下料 体 冲压成型 废 物 噪 声 其 他 废气处理 经冷却塔冷却后循环使用,不外排 暂存于危废暂存间,定 期交有资质单位处理 改扩建项目噪声源主要为注塑机产生噪声,产噪声级为 80dB(A) 危险废物暂存间地面做防渗处理:用三七灰土夯实后,再采用 15cm 厚 的混凝土防渗系统,侧壁墙设防水砂浆抗渗层,还需铺设环氧树脂防渗层, 使得防渗层渗透系数≤1×10-10cm/s。 主要生态影响(不够时可附另页) 无 29 环境影响分析 施工期环境影响分析: 改扩建项目在现有生产车间内建设,主要环境污染为设备安装时产生的噪声,影响 时间短,随着设备安装完成而消除,故不再分析施工期环境影响。 运营期环境影响分析: 1、大气环境影响分析 改扩建项目废气主要为注塑工序产生的非甲烷总烃。 (1)注塑工序产生的非甲烷总烃 改扩建项目新增注塑机生产过程会产生有机废气,主要污染物为非甲烷总烃,经 注塑机上方设置的集气罩收集后,通过引风机引至一套光催化氧化设备+活性炭吸附 装置处理,最终由 1 根 18m 高排气筒排放(与现有工程有机废气共用 1 套环保设备, 根据河北京瑞环境检测技术有限公司出具的《河北亿朗特汽车零部件有限公司验收检 测报告》(NO:YS201711-0032-J)中监测数据可知,现有工程的非甲烷总烃可以稳定 达标排放;由于企业将各集气罩的集气管上安装阀门,并且注塑机、吹塑机、热合机 等产生有机废气的设备,同时进行生产的设备不会超过 7 台,项目的总生产规模不变, 并且为了进一步提高对有机废气的去除效率,在现有工程的光催化氧化装置后增加了 一级活性炭吸附装置,因此将扩建项目的有机废气引入现有工程的有机废气处理设备 中进行处理,可以满足环保要求。);类比《河北亿朗特汽车零部件有限公司验收检测报 告》可知,非甲烷总烃的产生浓度为 35.0mg/m3,集气罩对废气的收集效率约为 95%,光 氧催化装置+活性炭吸附装置对非甲烷总烃处理效率为 80%,项目风机风量为 15000m3/h, 年工作 2400h;经计算,有组织排放非甲烷总烃排放速率为 0.105kg/h、排放浓度为 7.0mg/m3,排放浓度满足《工业企业挥发性有机物排放控制标准》(DB13/2322-2016) 表 1 其他行业大气污染物排放限值。其余 5%集气罩未收集的非甲烷总烃经封闭车间无组 织排放,排放量为 0.066t/a,排放速率为 0.028kg/h(根据车间内的生产设备布局情况,若 车间内实行涉 VOCs 设备进行二次密闭,将导致天车无法运行,注塑机、吹塑机无法更 换模具,上料机无法上料,使生产无法进行,并且根据预测结果可知,无组织废气的排 放浓度满足《工业企业挥发性有机物排放控制标准》 (DB13/2322-2016)表 2 企业边界大 气污染物浓度限值其他企业标准,因此,不再进行涉 VOCs 设备进行二次密闭,但为了 减少无组织有机废气对周围环境的影响,生产过程中要保持生产车间门窗关闭。 ) 。 30 (2)注塑工序排污口在线监测 根据《河北省环保厅关于加强重点工业源挥发性有机物排放在线监控工作的通知》(冀 环办字函〔2017〕544 号)的要求,排气筒 VOCs 排放量≥60000m3/h,安装环境在线检测 设备及超标报警器;排放量≤60000m3/h,需安装超标报警器。 由上可知:改扩建项目风机风量为 15000m3/h,排气量≤60000m3/h,因此排气筒需安 装超标报警器,并与生态环境部门联网。 (3) 环境影响预测 ①大气环境评价等级划分依据 依据《环境影响评价技术导则 大气环境》(HJ2.2-2018)中相关要求,结合项目 工程分析结果,选择正常排放的主要污染物及排放参数,采用附录 A 推荐模型中的 AERSCREEN 估算模式计算项目污染源的最大环境影响,然后按评价工作分级判据进行 分级。 a. Pmax 及 D10%的确定 根据项目污染源调查结果,分别计算项目排放主要污染物的最大地面空气质量浓度 占标率 Pi(第 i 个污染物,简称“最大浓度占标率”),及第 i 个污染物的地面空气质量 浓度达到标准值的 10%时所对应的最远距离 D10%。其中 Pi 定义如下: 式中: ——第 i 个污染物的最大地面空气质量浓度占标率,%; ——采用估算模型计算出的第 i 个污染物的最大 1h 地面空气质量浓度, μg/m3; ——第 i 个污染物的环境空气质量浓度标准,μg/m3。 b. 评价等级判别表 如污染物数i大于1,取P值中最大者Pmax。评价等级按表16的分级判据进行划分。 表 16 评价工作等级判据表 评价工作等级 评价工作分级判据 一级评价 Pmax≥10% 二级评价 1%≤Pmax<10% 三级评价 Pmax <1% ②废气污染源参数 31 本项目废气污染源估算计算参数见表 17、表 18。 表 17 废气污染源源强一览表(点源) 排气筒底部中心坐标 排气筒 排气 /° 污染源 底部海 筒高 名称 拔高度 度(m) E N /m 排气 烟气 年排 污染物排 筒出 烟气 排放 排放因 流速 放小 放速率 口内 温度/℃ 工况 子 /m/s /kg/h 时数/h 径/m 注塑工 115.72183 37.821561 序排气 1 筒 0.6 19 15 表 18 面源起点坐标/° 排放 源名 称 生产 车间 E N 115.72153 8 37.821306 16.89 40 2400 正常 非甲烷 总烃 0.105 项目废气污染源源强一览表(面源) 面源 海拔 高度 /m 面源 长度 /m 面源 宽度 /m 面源有 效排放 高度/m 年排 放小 时数 排放 工况 排放因 子 污染物 排放速 率/kg/h 19 80 37.5 13 2400 正常 非甲烷 总烃 0.028 ③估算模型参数 项目估算模型参数见表19。 表 19 估算模型参数表 参数 城市农村/选项 取值 城市/农村 农村 人口数(城市人口数) / 最高环境温度 42.2 °C 最低环境温度 -19.2 °C 土地利用类型 农田 区域湿度条件 中等湿度 是否考虑地形 是否考虑海岸线熏烟 考虑地形 否 地形数据分辨率(m) / 考虑海岸线熏烟 否 海岸线距离/km / 海岸线方向/o / ④估算模型计算结果 项目废气污染源的正常排放的污染物Pmax及D10%的估算结果统计见表20。 表20 估算模型计算结果一览表 污染源 评价因子 评价标准 (μg/m3) Cmax (μg/m3) Pmax (%) D10% (m) 有组织 注塑工序排气筒 非甲烷总烃 2000.0 10.0 0.0 / 无组织 生产车间 非甲烷总烃 2000.0 14.0 1.0 / 32 ⑤评价等级确定 综合以上分析,项目Pmax最大值出现为生产车间排放的非甲烷总烃,Pmax值为1.0%, Cmax为14.0ug/m3,根据《环境影响评价技术导则 大气环境》(HJ2.2-2018)分级判据,确定 本项目大气环境影响评价工作等级为二级。不再进行进一步预测与评价,只对污染物排 放量进行核算。 ⑥评价范围 根据《环境影响评价技术导则 大气环境》(HJ2.2-2018),确定评价范围为以厂 区中心为中心,边长5km的矩形区域,总面积25km2。 (4)大气污染物排放情况 项目大气污染物有组织排放量核算表见表 21、大气污染物无组织排放量核算表见表 22、大气年排放量核算表见表 23。 表 21 序号 排放口编号 大气污染物有组织排放量核算表 核算排放浓度(mg/m3) 污染物 核算排放速率 (kg/h) 核算年排放量 (t/a) 0.105 0.252 一般排放口 注塑工序排 气筒 1 7.0 非甲烷总烃 一般排放口合计 0.252 非甲烷总烃 有组织排放口总计 有组织排放总计 表 22 序 号 1 0.252 非甲烷总烃 排放口 编号 产污 环节 生产 车间 吹塑、 注塑、 非甲烷 热合 总烃 工序 污染物 大气污染物无组织排放量核算表 国家或地方污染物排放标准 主要污染防 治措施 生产车间保 持门窗关闭 标准名称 浓度限值 (mg/m3) 《工业企业挥发性有机物 排放控制标准》 (DB13/2322-2016)表 2 企业边界大气污染物浓度 限值其他企业标准 2.0 0.066 无组织排放总计 非甲烷总烃 无组织排放总计 表 23 0.066 大气污染物年排放量核算表 序号 污染物 年排放量(t/a) 1 非甲烷总烃 0.318 (5)卫生防护距离 33 年排放 量(t/a) 采用《制定地方大气污染物排放标准的技术方法》(GB/T3840-91)的有关规定,要 确定无组织排放源的卫生防护距离,因此本次评价对车间的无组织排放卫生防护距离进 行计算,可由下式计算: Qc 1 = ( B • Lc + 0.25r 2 )0.50 • LD Cm A 式中:QC——污染物排放速率,kg/h; Cm——大气中有害物一次浓度限值,mg/m3; A、B、C、D——与污染源结构和当地风速相关的系数; L——所需要的卫生防护距离,m; r——污染源等效半径,m; 卫生防护距离参数及结果见表 24。 表 24 卫生防护距离参数一览表 污染源 污染物 Qc(kg/h) Cm(mg/m3) S(m2) A 生产车间 非甲烷总 烃 0.028 2.0 3000 470 0.021 1.85 0.84 0.362 B C D L(m) 卫生防护距离 (m) 50 根据卫生防护距离取值规定,卫生防护距离在 100m 以内时,级差为 50m ;超过 100m,但小于或等于 1000m 时,级差为 100m。无组织排放多种有害气体的工业企业, 按 Qc/Cm 的最大值计算其所需卫生防护距离;但当按两种或两种以上的有害气体的 Qc/Cm 值计算的卫生防护距离在同一级别时,该类工业企业的卫生防护距离级别应该高 一级。因此确定改扩建项目卫生防护距离为 50m,在现有工程卫生防护距离 100m 的范围 内。 综上,确定改扩建项目实施后的卫生防护距离为 100m,距离改扩建项目最近的敏感 点为南侧 520m 处的北王庄村,满足卫生防护距离要求。 因此,改扩建项目实施后,对区域大气环境影响较小。 2、水环境影响分析 改扩建项目生产工艺中无直接用水,只有生产过程中的相关设备需要用到循环冷却 水,循环水经冷却塔冷却降温后循环利用,不外排。改扩建项目不新增劳动定员,因此 职工生活用水量不变,职工生活污水经化粪池(依托衡水宇腾汽车零部件有限公司)处 理后排入园区污水管网,最终排入衡水经济开发区北区污水处理厂进一步处理。 综合上述,在采取上述措施后,本项目产生的废水不会对周围水环境产生明显影响。 34 3、声环境影响分析 改扩建项目噪声主要为新增的注塑机工作中产生的噪声,声压级为 80dB(A) ,采取 基础减震、厂房隔声等措施,降噪在 20dB(A)左右。 主要设备声源治理措施见表 25。 表 25 主要设备声源及治理措施表 序号 设备名称 噪声值 dB(A) 治理措施 降噪效果 1 注塑机 80 基础减震、厂房隔声 20 (1)预测内容 依据声源的分布规律及预测点与声源之间的距离,把噪声源简化成点声源,依据已 获得的声学数据,利用《环境影响的评价技术导则 声环境》(HJ2.4-2009)中推荐的预 测模式分别计算各声源对厂界的贡献值。 (2)预测模式 ℃无指向性点声源几何发散衰减 无指向性点声源几何发散衰减的基本公式: Lp(r) = Lp(r0)-20lg(r/r0) ℃空气吸收的衰减 空气吸收引起的衰减按下式计算: Aatm = a(r-ro)/1000 式中:r-预测点距声源距离(m) ; ro-参考点距声源的距离(m) ; a-空气吸收系数。 ℃其他衰减 (3)预测结果及分析 预测噪声源对厂界四周的影响,具体结果见表 26。 表 26 厂界噪声贡献值一览表 预测值 预测点 时间 东厂界 南厂界 西厂界 北厂界 贡献值 dB(A) 17.5 7.5 20.9 40.9 现有工程检测值 dB(A) 52.7 53.6 52.2 55.1 叠加值 dB(A) 52.7 53.6 52.2 55.3 评价标准 65 65 65 65 35 评价结果 达标 达标 达标 达标 由上表可以看出,通过采取基础减振、厂房隔声防治措施及距离衰减后厂界各预测 点的贡献值范围为 7.5~40.9dB(A),厂界噪声满足《工业企业厂界环境噪声排放标准》 (GB12348-2008)中 3 类标准限值要求,与现有工程噪声检测值叠加后,各厂界噪声预 测 值 为 52.2 ~ 55.3dB ( A ), 厂 界 噪 声 满 足 《 工 业 企 业 厂 界 环 境 噪 声 排 放 标 准 》 (GB12348-2008)中 3 类标准限值要求。 因此,改扩建项目不会对声环境质量产生明显影响。 4、固废环境影响分析 改扩建项目固体废物主要为修整工序产生的边角料,产生量为0.2t/a,剪板下料、冲 压成型工序产生的金属下脚料,产生量为1.2t/a,废气处理工序产生的废活性炭,废活性 炭吸附的非甲烷总烃量为0.378t/a ,取活性炭的吸附系数为35% ,废活性炭产生量为 1.46t/a,废活性炭每6个月更换一次,每次更换量为0.73t;光催化氧化装置产生的废催化 剂产生量为0.02t/a,废UV灯管产生量为0.02t/a。 改扩建项目实施后全厂的固体废物产生量为边角料1.8t/a,不合格品4.5t/a,金属下脚 料1.2t/a,废活性炭1.46t/a,废催化剂0.02t/a,废UV灯管0.02t/a,生活垃圾6.0t/a。其中边 角料和不合格品经破碎后回用于生产工序,金属下脚料收集后外售,废活性炭、废催化 剂、废UV灯管均为危险废物,暂存于危废暂存间,定期交有资质单位处理。生活垃圾由 当地环卫部门统一处理。 根据《危险废物贮存污染控制标准》(GB 18597-2001)及2013年修改单要求,危废 间建设需注意以下方面: (1)加强防渗,在地面进行水泥硬化的基础上增涂 2mm 厚环氧树脂进行防腐、防 渗,渗透系数≤10-10cm/s; (2 )危废间按照《环境保护图形标志一固体废物贮存、处置场》 (GB15562.2—1995)、 《危险废物贮存污染控制标准》 (GB18597-2001)的规定设置警示 标志; 36 表 27 场合 危废间及储存容器标签示例 样式 要求 室外 (粘贴于门 上或悬挂) 1、危险废物警告标志规格颜色: 形状:等边三角形,边长 40cm 颜色:背景为黄色、图形为黑色 2、警告标志外檐 2.5cm 3、使用于:危险废物贮存设施为 房屋的,建有围墙或防护栅栏, 且高度高于 100cm 时;部分危险 废物利用、处置场所 粘贴于危险 废物储存容 器 1、危险废物标签尺寸颜色: 尺寸:20×20cm 底色:醒目的橘黄色 字体:黑体字 字体颜色:黑色 2、危险类别:按危险废物种类选 择 (3)建立危险废物储存台账制度,并如实记录危险废物产生、储存、转移情况。 根据《建设项目危险废物环境影响评价指南》中的相关要求及规定,现给出危险废 物收集、贮存、运输、利用、处置环节采取的污染防治措施以及危险废物贮存场所(设 施)的名称、位置、占地面积、贮存方式、贮存容积、贮存周期等,并以表格的形式列 明,见表 28、表 29。 表 28 危险废物 名称 危险 废物 类别 危险废物 代码 工程分析中危险废物汇总表 产生量 产生工 序 形 态 有害成 分 产废 周期 危险 特性 污染防治 措施* 废气处 固 非甲烷 收集后存 1年 T 理 态 总烃 放于危废 间,定期 废气处 固 废催化剂 / / 0.02t/a / 1年 T 交由有资 理 态 质的单位 废 UV 灯 废气处 固 / / 0.02t/a 汞 1年 T 处理 管 理 态 *注:污染防治措施一栏中应列明各类危险废物的贮存、利用或处置的具体方式。对同一贮存区同时 存放多种危险废物的,应明确分类、分区、包装存放的具体要求。 废活性炭 HW49 900-041-49 1.14t/a 37 表 29 序 号 1 贮存场所 (设施) 名称 危废间 建设项目危险废物贮存场所(设施)基本情况表 危险废 物名称 危险废 物类别 危险废物代 码 废活性 炭 HW49 900-041-49 废催化 剂 / / 废 UV 灯管 / / 位置 组装 区西 南角 占地 面积 4m2 贮存方 式 贮存 能力 贮存 周期 袋装 2.0t 1年 袋装 0.03 1年 袋装 0.03 1年 综上所述,本项目固体废物均能得到妥善处置,不会对周围环境产生影响。 5、排污口规范化管理措施 1) 、建设规范化排污口 排污单位应按照相关规范要求,建设完善规范化排污口。同时建设的规范化排污口 要充分考虑便于采集样品、便于监测计量、便于日常环境监督管理的要求。 2) 、设立标志牌 排污口标志牌是对排污单位排放污染物实施监测采样和监督管理的法定标志。各排 污单位要按照相关规范要求设立排污口标志牌。 图7 排放口(源)环境保护图形标志 3) 、建立规范化排污口档案 各相关企业应建立各排污口相应的监督管理档案,内容包括排污单位名称,排污口 性质及编号,排污口的地理位置(GPS 定位经纬度) ,排污口所排放的主要污染物种类、 38 数量、浓度及排放去向,立标情况,设施运行及日常现场监督检查记录等有关资料和记 录,同时上报当地环保主管部门建档以便统一管理。 6、环境管理与监测计划 (1)环境管理制度 ℃环境管理机构设置 根据国家有关规定要求,为切实加强环境保护工作,搞好全厂污染源的监控,设立 专门环境管理机构,并配备专职或兼职环保管理人员若干名,负责本企业环保工作。 ℃环境管理机构职能 a 协助公司领导贯彻执行国家及其各级政府有关环境保护的法规和政策; b 建立和监督全厂和各车间、岗位环境保护的管理制度和岗位责任制; c 建立环境保护档案,负责处理全厂的环境管理工作中的有关事宜; d 项目运行时负责监督环保设施日常运行、维护管理,落实环保政策; e 制定厂内各工段污染物排放指标和环保设施运行指标和考核指标,并定时考核和统 计; f 与当地各级环保主管部门保持密切的联系,及时通报各自环保信息; g 落实环境保护监测计划; h 负责生产车间内整洁。 (2)环境监测制度 ℃监测目的 环境监测是环境保护的基础,是进行污染源治理及环保设施管理的依据,因而企业 应定期对环保设施及污染源情况进行监测。 通过对企业运行中环保设施进行监控,掌握污染源排放是否符合国家或地方排放标 准的要求,做到达标排放,同时对污染防治设施进行监督检查,保证正常运行。 ℃监测计划 根据该项目生产特点和主要污染物排放情况,提出如下监测要求: a 厂方应定期对项目废气、厂界噪声进行监测; b 建设单位可进行监测的项目定期向环境管理部门上报监测结果,建设单位不能自行 进行监测的项目需委托有监测资质单位进行监测; c 监测中发现超标排放或其它异常情况,及时报告企业环保管理部门查找原因、解决 39 处理,遇有特殊情况时应随时监测; d 监测点位、监测项目、监测频次见表 30。 表 30 类别 废气 污染源与环境监测计划表 监测位置 监测因子 监测频率 注塑工序排气筒 非甲烷总烃 1 次/年 厂界 非甲烷总烃 1 次/年 厂界 等效连续A声级 4 次/年 噪声 7、企业环境信息公开 根据《企业事业单位环境信息公开办法》(环境保护部第 31 号)相关规定,企业事 业单位应当建立健全本单位环境信息公开制度,指定机构负责本单位环境信息公开日常 工作。根据企业特点,河北亿朗特汽车零部件有限公司应在本单位的资料索取点、信息 公开栏、信息亭或其他便于公众及时、准确获得信息的场所和方式公开下列信息: (1)项目基础信息 主要内容见表 31。 表 31 序号 1 2 3 4 5 项目 单位名称 统一社会信用代码 法定代表人 地址 联系人及联系方式 6 项目的主要内容 7 产品及规模 企业基础信息一览表 内容 河北亿朗特汽车零部件有限公司 91131101681366891W 杨占龙 衡水经济开发区新区六路北侧、新桥新路西侧 杨占龙,13131850101 2 项目占地3000m ,建设厂房等配套及辅助设施,总建筑面积3000m2。 利用原有生产设备,新增购置注塑机1台、环保设备1套。 年生产储油杯、洗涤器、天窗总成、进气弯管、保险杠等汽车内外饰 件30万件(套)。 (2)排污信息 ℃主要污染物及特征污染物的名称、排放方式、排放口数量和分布情况、排放浓度和 总量、超标情况,以及执行的污染物排放标准、核定的排放总量; ℃防止污染设施的建设和运行情况; ℃建设项目环境影响评价及其他环境保护行政许可情况; ℃其他应当公开的环境信息。 如若公司的环境信息发生变更或有新生成时,应在环境信息生成或者变更之日起三 十日内予以公开。环境保护主管部门应当宣传和引导公众监督企业事业单位环境信息公 开工作。 40 8、总量控制指标 改扩建项目生产废水为设备循环冷却废水,经冷却塔冷却降温后循环使用不外排, 不新增劳动定员,因此不新增职工生活污水,故不涉及废水重点污染物 COD、NH3-N 的 排放。改扩建项目生产用热采用电能,冬季办公室、生产车间采用电取暖,不设锅炉, 因此不涉及废气重点污染物 SO2、NOX 排放。改扩建项目特征因子为非甲烷总烃。 按照《河北省生态环境保护“ 十三五” 规划》及河北省环境保护厅《关于进一步改革 和优化建设项目主要污染物排放总量核定工作的通知》(冀环总[2014]283 号)的规定, 改扩建项目依照国家或地方污染物排放标准进行核算: 非甲烷总烃排放量=80 mg/m3×15000m3/h×300d/a×8h/d×10-9=2.880t/a; 因此,改扩建项目的污染物排放总量控制指标为 COD :0t/a ,NH3-N :0t/a ,SO2 : 0t/a,NOx:0t/a;非甲烷总烃:2.880t/a。 现有工程的污染物排放总量控制指标为:COD:0t/a、氨氮:0t/a、SO2:0t/a、NOx: 0t/a、VOCs:2.880t/a、颗粒物:0.72 t/a。 由于改扩建项目注塑工序有机废气与现有工程有机废气共用 1 套环保处理设备,因 此,改扩建项目实施后,全厂污染物总量控制指标别为 COD :0t/a ,NH3-N :0t/a , SO2 :0t/a,NOx :0t/a;非甲烷总烃:2.880t/a;颗粒物:0.72t/a。 41 建设项目拟采取的防治措施及预期治理效果 内容 类型 大 排放源 (编号) 注塑工序 气 污 染 物 生产车间 污染物名称 防治措施 预期治理效果 集气罩+光催化氧化装置 《工业企业挥发性有机物排 +活性炭吸附装置+18m 放控制标准》 非甲烷总烃 高排气筒(与现有工程共 (DB13/2322-2016)表 1 其他 用 1 根排气筒) 行业大气污染物排放限值 设置超标报警传感装置 《工业企业挥发性有机物排 放控制标准》 无组织非甲 生产过程保持门窗关闭 (DB13/2322-2016)表 2 企业 烷总烃 边界大气污染物浓度限值其 他企业标准 水 污 染 循环冷却废 水 / 冷却塔 修整工序 边角料 破碎后回用于生产工序 剪板下料 冲压成型 金属下脚料 收集后外售 循环使用,不外排 物 固 体 废 物 噪 声 其 他 全部综合利用 或妥善处置 废活性炭 暂存于厂区危废暂存间, 废催化剂 定期交有资质单位处理 废灯管 改扩建项目噪声源主要为注塑机产生噪声,产噪声级为 80dB(A)。采取基础 减振、厂房隔声,经距离衰减后,与现有工程噪声检测值叠加后,厂界噪声满足 《工业企业厂界环境噪声排放标准》 (GB12348-2008)中 3 类标准限值要求。 危险废物暂存间地面做防渗处理:用三七灰土夯实后,再采用 15cm 厚的混凝土 防渗系统,侧壁墙设防水砂浆抗渗层,还需铺设环氧树脂防渗层,使得防渗层渗 透系数≤1×10-10cm/s。 废气处理 过程 生态保护措施及预期效果 无 42 结论与建议 一、结论 1、项目概况 项目名称:生产储油杯、洗涤器、天窗总成、进气弯管、保险杠等汽车内外饰件项 目; 建设单位:河北亿朗特汽车零部件有限公司; 建设性质:改扩建; 建设地点:改扩建项目位于衡水经济开发区河北亿朗特汽车零部件有限公司现有厂 区内,厂址中心地理坐标为北纬 37°49′17.09″、东经 115°43′18.95″。改扩建项目厂区北侧、 东侧、南侧均为衡水宇腾汽车零部件有限公司厂房,西侧为衡水宇腾汽车零部件有限公 司空地。 项目投资:项目总投资 800 万元,其中环保投 18 万元,占总投资的 2.25%; 项目占地:改扩建项目依托现有工程厂房,不新增占地; 生产规模:项目投产后,年产储油杯、洗涤器、天窗总成、进气弯管、保险杠等汽 车内外饰件30万件(套)。 劳动定员与工作制度:改扩建项目员工从厂内调剂,不新增劳动定员。采取一班工 作制,每班工作 8 小时,年工作 300 天。 2、产业政策符合性结论 改扩建项目主要生产储油杯、洗涤器、天窗总成、进气弯管、保险杠等汽车内外饰 件,不属于国家发展和改革委员会令第 21 号《产业结构调整指导目录(2011 年本)》 (2013 年修正)中限制类、淘汰类项目,为允许类建设项目;根据《河北省新增限制和淘汰类 产业目录(2015 年版)》 ,改扩建项目不属于其中限制类、淘汰类项目,因此改扩建项目 建设符合国家和地方产业政策。同时,改扩建项目已在河北省发展和改革委员会备案 (冀 发改产业备字[2018]763 号,详见附件)。因此,改扩建项目建设符合国家和地方相关产业 政策要求。 另外,改扩建项目建设符合各级“气十条”、“水十条”、“土十条”等现行环境管理 政策的管理要求,符合“三线一单”环境管理要求;因此项目建设符合国家及地方环境 管理相关要求。 3、选址符合性结论 43 改扩建项目在河北亿朗特汽车零部件有限公司现有厂区内进行建设(现有工程租赁 衡水宇腾汽车零部件有限公司厂房),不新增占地,地类(用途)为工业用地,衡水市国 土资源局不动产登记局为衡水宇腾汽车零部件有限公司出具了不动产权证书:冀(2017) 衡水市不动产权第 0047839 号。河北亿朗特汽车零部件有限公司与衡水宇腾汽车零部件 有限公司签订了租赁合同,详见附件。项目所处区域无自然保护区、饮用水源地保护区、 风景名胜区、文物保护单位及医院等环境敏感点,距离项目最近的敏感点为北侧 520m 的 北王庄村。 综上所述,项目选址可行。 4、项目所在地区域环境现状结论 (1)大气环境质量 改扩建项目所在区域为二类功能区,根据衡水市生态环境局发布的《2017 年衡水市 环境质量公报》 ,可知项目所在评价区域为不达标区。区域内基本污染因子除二氧化硫之 外,日均浓度、年均浓度均存在超标情况,属于以细颗粒物污染为主的复合型污染。目 前区域内逐步推行清洁煤炭计划及雾霾综合治理工程,随着区域内各类大气污染治理工 程推进,环境空气质量能够得到有效改善。 (2)地下水环境质量 根据《河北衡水高新技术产业开发区总体规划环境影响报告书》中地下水现状检测 结果可知,区域监测点位潜水、承压水中氟化物均超标,潜水、承压水氟化物最大超标 倍数分别为 0.80、2.00,其余各监测因子能够满足《地下水质量标准》(GB/T14848-2017) 中的Ⅲ类标准要求。 氟化物超标是由于衡水属于高氟区,区域地下沉积物中有含氟量较高的母质矿物, 而氟易溶于水导致地下水氟化物超标。 (3)声环境质量 改扩建项目所在区域环境噪声符合《声环境质量标准》(GB3096-2008)3 类区标准。 5、环境影响分析结论 (1)废气 改扩建项目新增注塑机生产过程会产生有机废气,主要污染物为非甲烷总烃,经 注塑机上方设置的集气罩收集后,通过引风机引至一套光催化氧化设备+活性炭吸附 装置处理,最终由 1 根 18m 高排气筒排放(与现有工程共用 1 套环保设备),排气筒 44 设置超标报警传感装置。集气罩对废气的收集效率约为 95%,光氧催化装置+活性炭吸附 装置对非甲烷总烃处理效率为 80%,项目风机风量为 15000m3/h,年工作 2400h,经处理 后非甲烷总烃排放浓度满足《工业企业挥发性有机物排放控制标准》(DB13/2322-2016) 表 1 其他行业大气污染物排放限值。 改扩建项目实施后的卫生防护距离为 100m,距离改扩建项目最近的敏感点为南侧 520m 处的北王庄村,满足卫生防护距离要求。 综上所述,改扩建项目实施后,对区域大气环境影响较小。 (2)废水 改扩建项目生产工艺中无直接用水,只有生产过程中的相关设备需要用到循环冷却 水,循环水经冷却塔降温后循环利用,不外排。改扩建项目不新增劳动定员,因此职工 生活用水量不变,职工生活污水经化粪池(依托衡水宇腾汽车零部件有限公司)处理后 排入园区污水管网,最终排入衡水经济开发区北区污水处理厂进一步处理。 综合上述,在采取上述措施后,本项目产生的废水不会对周围水环境产生明显影响。 (3)噪声 改扩建项目噪声源主要为注塑机产生噪声,产噪声级为 80dB(A)。采取基础减振、厂 房隔声,经距离衰减后, 厂界噪声满足《工业企业厂界环境噪声排放标准》 (GB12348-2008) 中 3 类标准限值要求,与现有工程噪声检测值叠加后,厂界噪声满足《工业企业厂界环 境噪声排放标准》(GB12348-2008)中 3 类标准限值要求。 因此,不会对周围声环境产生明显影响。 (4)固废 改扩建项目实施后全厂的固体废物产生量为边角料1.8t/a,不合格品4.5t/a,金属下脚 料1.2t/a,废活性炭1.46t/a,废催化剂0.02t/a,废UV灯管0.02t/a,生活垃圾6.0t/a。其中边 角料和不合格品经破碎后回用于生产工序,金属下脚料收集后外售,废活性炭、废催化 剂、废UV灯管均为危险废物,暂存于危废暂存间,定期交有资质单位处理。生活垃圾由 当地环卫部门统一处理。 综上所述,本项目产生的固体废物可以得到妥善处置,不会对环境产生明显影响。 6、总量控制 改扩建项目实施后,全厂污染物总量控制指标别为 COD:0t/a,NH3-N:0t/a,SO2 :0t/a ,NOx :0t/a;非甲烷总烃:2.880t/a;颗粒物:0.720t/a。 45 7、项目可行性结论 改扩建项目建设符合国家产业政策和地方相关政策的要求;项目生产过程在满足环 评提出各项要求和污染防治措施与主体工程“三同时”的基础上,正常生产条件下各种 污染物能够达标排放,满足防护距离要求,本项目的建设对环境影响较小。从环境保护 的角度分析,该项目建设是可行的。 二、建议 (1)搞好日常环境管理工作,加强环境保护宣传力度,提高职工的环保意识。 (2)严格执行环保“三同时”制度,认真落实环保资金,确保各类环保设施与主体工 程同时设计、同时施工、同时投入运行。 三、污染物排放清单 改扩建项目污染物排放清单见下表 32。 表 32 污染物排放清单一览表 排放情况 类 序 污染源 产污 别 号 名称 环节 环境保护措施 执行 排放浓 主要污 总量指 标准 环境监测 排放 排气 排放时 排放量 内径 度 要求 染因子 标(t/a) (mg/ 速率 筒高 (m) 段(h/a) (t/a) (mg/m3 3 m) (kg/h) 度(m) ) 经设备上方集气罩 收集后, 通过引风机 引至一套光催化氧 化设备+活性炭吸 注塑、 工 非甲 最终由 注塑 附装置处理, 1 序 烷总 2400 0.252 工序 1 根18m 高排气筒 排气筒 烃 排放 (与现有工程有 机废气共用1 套环 废 保设备) ;设置超标 气 报警传感装置 生产车 注塑 2 间无组 工序 织 类别 序号 噪声 1 非甲 生产过程保持生产 烷总 2400 0.066 车间门窗关闭 烃 污染源 注塑机 污染因子 LA 排污口信息 治理措施 7.0 / 0.105 0.028 处理效果 基础减振, 降噪20dB(A) 厂房隔声 46 15 / 0.6 2.880 (DB13/23 22-2016) 表1其他行 80 业大气污 染物排放 限值 / (DB13/23 22-2016) 表2企业边 2.0 界大气污 染物浓度 限值其他 企业标准 / 执行标准 监测要求 厂界: 昼间≤65(dB(A)) 夜间≤55(dB(A)) 《工业企业厂界环 境噪声排放标准》 (GB12348-2008) 3 类标准 续表 32 类别 序号 污染源名称 1 固体 废物 固废名称 固废类别 处理措施 生产过程 一般固废 金属下脚料 3 废 UV 灯管 废气处理 5 废催化剂 废活性炭 监测要求 回用于生产 工序 边角料 2 4 污染物排放清单一览表 收集后外售 全部妥善处置或 暂存于危废 综合利用 暂存间,定期 危险废物 交有资质单 位处置 全部妥善处置或综 合利用 不外排 四、建设项目环境保护“三同时”验收内容 改扩建项目环境保护“三同时”验收内容见表33。 表 33 类别 废气 改扩建项目“三同时”污染防治设施验收表 环保措施 注塑工序 非甲烷总烃 集气罩+光催化氧化 装置+活性炭吸附装 置+18m 高排气筒(与 1 现有工程有机废气共 用 1 套环保设备) ;设 置超标报警传感装置 破碎工序 颗粒物 集气罩+袋式除尘器 +18m 高排气筒 生 产 无组织 生产过程保持生产车 车 非甲烷总烃 间门窗关闭 间 废水 循环冷却废水 噪声 生产设备 边角料 不合格品 固废 台 环保投资 (套) (万元) 治理对象 金属下脚料 冷却塔 废活性炭 验收标准 8.0 《工业企业挥发性有机 物排放控制标准》 最高允许排放浓 (DB13/2322-2016)表 度限值 80mg/m3 1 其他行业大气污染物 排放限值 5.0 排放浓度≤ 《大气污染物综合排放 120mg/m3 标准》(GB16297-1996) 排放速率≤ 表 2 颗粒物(其他)二 4.94kg/h 级排放标准要求 (18m 高排气筒) / 1.0 《工业企业挥发性有机物排 放控制标准》 (DB13/232-2016)表2 中企 业边界大气污染物浓度限值 1 2.0 1 选用低噪声设备、厂 房隔声、基础减振 / 1.0 回用于生产工序 / / 收集后外售 / / 暂存于危废暂存间, 定期交 1 有资质单位处置 1.0 废UV 灯管 废催化剂 验收指标 47 2.0mg/m3 循环使用,不外排 昼间≤65dB(A) 夜间≤55dB(A) 《工业企业厂界环境噪 声排放标准》 (GB12348-2008) 3 类标准 不外排 全部综合利用或妥善处 置 生活垃圾 其它 防渗 规范化要求 由当地环卫部门统一处理 / / 危险废物暂存间地面做防渗处理:用三七灰土夯实后,再采用 15cm 厚的混凝土 防渗系统,侧壁墙设防水砂浆抗渗层,还需铺设环氧树脂防渗层,使得防渗层 渗透系数≤1×10-10cm/s。 所有生产设备和治理设施采取分表计电方式,并与生态环境部门联网;各排 污点建设规范化排污口,设立标志牌并建立规范化排污口档案,具体要求详 见《衡水高新区排污单位排污口和监测孔规范化管理指南》,废气排放口设 置超标报警装置,车间安装超标报警传感装置,全部与生态环境部门联网。 18.0 总投资(万元) 48 预审意见: 公 经办人: 年 章 月 日 下一级环境保护行政主管部门审查意见: 公 经办人: 年 49 章 月 日 审批意见: 公 经办人: 年 50 章 月 日 注 释 一、本报告表应附以下附件、附图: 附件 1 立项批准文件 附件 2 其他与环评有关的行政管理文件 附图 1 项目地理位置图(应反映行政区划、水系、标明纳污口位 置和地形地貌等) 附图 2 项目周边关系图 附图 3 项目平面布置图 二、如果本报告表不能说明项目产生的污染及对环境造成的影响, 应进行专项评价。根据建设项目的特点和当地环境特征,应选下列 1—2 项进行专项评价。 1.大气环境影响专项评价 2.水环境影响专项评价(包括地表水和地下水) 3.生态影响专项评价 4.声影响专项评价 5.土壤影响专项评价 6.固体废物影响专项评价 以上专项评价未包括的可另列专项,专项评价按照《环境影响评价 技术导则》中的要求进行。 51

相关文章