可可文库 - 千万精品文档,你想要的都能搜到,下载即用。

陵川县礼义镇初级中学校2021年义务教育校舍维修项目预拨资金_自评报告.pdf

ヽ|.Candy°,3 页 88.264 KB下载文档
陵川县礼义镇初级中学校2021年义务教育校舍维修项目预拨资金_自评报告.pdf陵川县礼义镇初级中学校2021年义务教育校舍维修项目预拨资金_自评报告.pdf陵川县礼义镇初级中学校2021年义务教育校舍维修项目预拨资金_自评报告.pdf
当前文档共3页 2.88
下载后继续阅读

陵川县礼义镇初级中学校2021年义务教育校舍维修项目预拨资金_自评报告.pdf

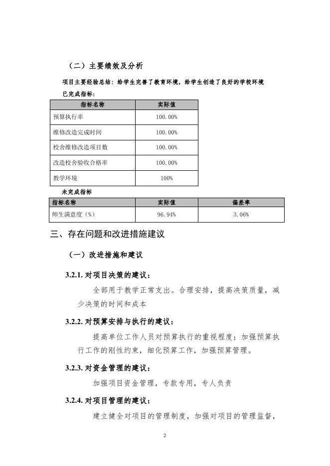
陵川县礼义镇初级中学校 2021 年义务教育校舍维修 项目预拨资金 一、项目基本情况 (一)基本信息 项目基本内容:按照晋城市财政局、教育局《关于提前下达 2021 年城乡义务教育补助经费中央及省级资金预算的通知》, 此次预拨经费 100000 元,用于学校校舍维修改造。 项目负责人:冯志勇 联系人:李忠发 联系电话:13835658936 项目存在的主要问题: 无 (二)预算资金情况 项目总预算金额:10 万元; 项目当年预算金额:10 万元; 二、评价结论和绩效分析 (一)评价结果 评价得分:99.45 绩效等级:优秀 1 (二)主要绩效及分析 项目主要经验总结: 给学生完善了教育环境,给学生创造了良好的学校环境 已完成指标: 指标名称 实际值 预算执行率 100.00% 维修改造完成时间 100.00% 校舍维修改造项目数 100.00% 改造校舍验收合格率 100.00% 教学环境 100% 未完成指标 指标名称 实际值 偏差率 师生满意度(%) 96.94% 3.06% 三、存在问题和改进措施建议 (一)改进措施和建议 3.2.1. 对项目决策的建议: 全部用于教学正常支出。合理安排,提高决策质量,减 少决策的时间和成本 3.2.2. 对预算安排与执行的建议: 提高单位工作人员对预算执行的重视程度;加强预算执 行工作的刚性约束,细化预算工作,加强预算管理。 3.2.3. 对资金管理的建议: 加强项目资金管理,专款专用,专人负责 3.2.4. 对项目管理的建议: 建立健全对项目的管理制度,加强对项目的管理监督, 2 保证项目的合理实施 3.2.5. 其它: 无. 3.2.6. 备注: 无. 3

相关文章