可可文库 - 千万精品文档,你想要的都能搜到,下载即用。

102--呼图壁县五中2020年部门预算公开.pdf

WhiteIn゜22 页 219.935 KB下载文档
102--呼图壁县五中2020年部门预算公开.pdf102--呼图壁县五中2020年部门预算公开.pdf102--呼图壁县五中2020年部门预算公开.pdf102--呼图壁县五中2020年部门预算公开.pdf102--呼图壁县五中2020年部门预算公开.pdf102--呼图壁县五中2020年部门预算公开.pdf
当前文档共22页 2.88
下载后继续阅读

102--呼图壁县五中2020年部门预算公开.pdf

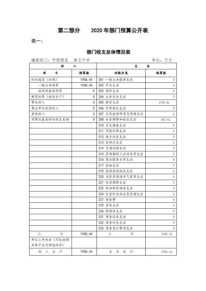
新疆维吾尔自治区呼图壁县第五中学部门 单位 2020 年部门预算公开报告 目 第一部分 录 呼图壁县第五中学部门单位概况 一、主要职能 二、机构设置及人员情况 第二部分 2020 年部门预算公开表 一、部门收支总体情况表 二、部门收入总体情况表 三、部门支出总体情况表 四、财政拨款收支总体情况表 五、一般公共预算支出情况表 六、一般公共预算基本支出情况表 七、项目支出情况表 八、一般公共预算“三公”经费支出情况表 九、政府性基金预算支出情况表 第三部分 2020 年部门预算情况说明 一、关于呼图壁县第五中学部门 2020 年收支预算情况的总 体说明 二、关于呼图壁县第五中学部门 2020 年收入预算情况说明 三、关于呼图壁县第五中学部门 2020 年支出预算情况说明 四、关于呼图壁县第五中学部门 2020 年财政拨款收支预算 情况的总体说明 五、关于呼图壁县第五中学呼图壁县第五中学部门 2020 年 一般公共预算当年拨款情况说明 六、关于呼图壁县第五中学部门 2020 年一般公共预算基本 支出情况说明 七、关于呼图壁县第五中学部门 2020 年项目支出情况说明 八、关于呼图壁县第五中学部门 2020 年一般公共预算“三 公”经费预算情况说明 九、关于呼图壁县第五中学部门 2020 年政府性基金预算拨 款情况说明 十、其他重要事项的情况说明 第四部分名词解释 第一部分 呼图壁县第五中学部门单位概况 一、主要职能 呼图壁县第五中学是九年一贯制学校,全面贯彻党的教 育方针,深入实施素质教育,全面推进基础教育课程改革, 遵循“一切为了学生,为了学生一切,为了一切学生”的办 学理念,办社会、家长满意的学校。 二、机构设置及人员情况 呼图壁县第五中学单位无下属预算单位,下设 8 个处室, 分别是:教务处、德育处、党政办、保卫科、总务处、财务 室、书记室、校长室。 呼图壁县第五中学单位编制数 120,实有人数 127 人, 其中:在职人数 127 人,减少 0 人;退休 0 人,减少 0 人; 离休 0 人,减少 0 人。 第二部分 2020 年部门预算公开表 表一: 部门收支总体情况表 编制部门:呼图壁县 收 项 目 第五中学 单位:万元 入 支 预算数 功能分类 出 预算数 财政拨款(补助) 1958.44 201 一般公共服务支出 0 一般公共预算 1958.44 202 外交支出 0 政府性基金预算 0 203 国防支出 0 教育收费(财政专户) 0 204 公共安全支出 0 事业收入 0 205 教育支出 事业单位经营收入 0 206 科学技术支出 0 其他收入 0 207 文化旅游体育与传媒支出 0 用事业基金弥补收支差额 0 208 社会保障和就业支出 小 计 1792.82 165.62 210 卫生健康支出 0 211 节能环保支出 0 212 城乡社区支出 0 213 农林水支出 0 214 交通运输支出 0 215 资源勘探工业信息等支出 0 216 商业服务业等支出 0 217 金融支出 0 219 援助其他地区支出 0 220 自然资源海洋气象等支出 0 221 住房保障支出 0 222 粮油物资储备支出 0 224 灾害防治及应急管理支出 0 227 预备费 0 229 其他支出 0 230 转移性支出 0 231 债务还本支出 0 232 债务付息支出 0 233 债务发行费用支出 0 1958.44 小 1958.44 支 计 1958.44 计 1958.44 单位上年结余(不包括国 库集中支付额度结余) 收 入 总 计 出 合 表二: 部门收入总体情况 填报部门:呼图壁县第五中学 单位:万元 功能分类科目 政 编码 府 性 功能分类科 目名称 类 款 总计 一般公共 预算拨款 项 基 金 预 算 拨 款 单位 财 事 政 业 上年 用事 结余 专 事 单 其 业基 (不 户 业 位 他 金弥 包括 管 收 经 收 补收 国库 理 入 营 入 支差 集中 额 支付 资 收 金 入 额度 结余) 205 02 02 小学教育 1018.52 1018.52 0 0 0 0 0 0 0 205 02 03 初中教育 774.30 774.30 0 0 0 0 0 0 0 208 05 05 教育机关事 165.62 165.62 0 0 0 0 0 0 0 1958.44 1958.44 0 0 0 0 0 0 0 业单位基本 养老险缴费 支出 合 计 表三: 部门支出总体情况表 编制部门:呼图壁县第五中学 单位:万元 项 目 功能分类科目编码 项 支出预算 功能分类科目名称 合计 基本支出 项目支出 类 款 205 02 02 小学教育 1018.52 1018.52 0 205 02 03 初中教育 774.30 774.30 0 208 05 05 机关事业单位基本 165.62 养老险缴费支出 165.62 0 1958.44 1958.44 0 合 计 表四: 财政拨款收支预算总体情况表 编制部门:呼图壁县第五中学 财政拨款收入 项目 单位:万元 财政拨款支出 合计 财政拨款(补 1958.44 助) 功能分类 合计 一般公共预 政府性基金 算 预算 201 一般公共服务支出 一般公共预算 1958.44 202 外交支出 政府性基金预 0 203 国防支出 算 204 公共安全支出 205 教育支出 1792.8 1792.82 0 165.62 165.62 0 1958.4 1958.44 0 2 206 科学技术支出 207 文化旅游体育与传媒支出 208 社会保障和就业支出 210 卫生健康支出 211 节能环保支出 212 城乡社区支出 213 农林水支出 214 交通运输支出 215 资源勘探工业信息等支出 216 商业服务业等支出 217 金融支出 219 援助其他地区支出 220 自然资源海洋气象等支出 221 住房保障支出 222 粮油物资储备支出 224 灾害防治及应急管理支出 227 预备费 229 其他支出 230 转移性支出 231 债务还本支出 232 债务付息支出 233 债务发行费用支出 收 入 计 总 1958.44 支 出 总 计 4 表五: 一般公共预算支出情况 编制部门:呼图壁县第五中学 项 功能分类科目编码 类 款 项 单位:万元 目 一般公共预算支出 功能分类科目名称 小计 基本支出 项目支出 205 02 02 小学教育 1018.52 1018.52 0 205 02 03 初中教育 774.30 774.30 0 208 05 05 机关事业单位基本 165.32 养老险缴费支出 165.62 0 1958.44 1958.44 0 合 计 表六: 一般公共预算基本支出情况表 编制部门:呼图壁县第五中学 单位:万元 项 目 经济分类 科目编码 经济分类科目名称 一般公共预算基本支出 小计 人员经费 公用经费 类 款 301 01 基本工资 543.42 543.42 301 02 津贴补贴 450.71 450.71 301 03 奖金 47.30 47.30 301 08 机关事业单位基本养老保险缴 费 165.62 165.62 301 10 职工医疗保险费 118.20 118.20 301 11 公务员医疗补助 37.67 37.67 301 12 其他社会保险费 9.45 9.45 301 13 住房公积金 125.62 125.62 301 99 其他工资福利支出 365.18 365.18 302 08 取暖费 60.72 60.72 302 99 其他商品和服务支出 17.33 17.33 303 02 退休费 3.63 3.63 303 05 生活补助 0.44 0.44 303 09 奖励金 1.21 1.21 303 99 其他对个人和家庭补助支出 11.94 11.94 1958.44 1880.39 合计 78.05 表七: 项目支出情况表 编制部门:呼图壁县第五中学 科目编码 科目 类 款 项目名称 项 合 单位:万元 项 工 目 资 支 福 出 利 合 支 计 出 对 债 商 个 务 品 人 利 和 合 息 服 家 及 务 庭 费 支 的 用 出 补 支 助 出 资 对 本 企 性 业 支 出 ( 基 本 资 补 本 助 性 ( 支 基 出 本 建 建 设) 设) 计 备注:2020 年未安排项目支出,此表没有数据。 对 社 对 会 企 保 业 障 补 基 助 金 补 助 其 他 支 出 表八: 一般公共预算“三公”经费支出情况表 编制单位:呼图壁县第五中学 因公出国 单位:万元 公务用车购置及运行费 公共接待 公务用车 购置费 费 合计 (境)费 小计 公务用车运 行费 备注:2020 年未安排一般公共预算“三公”经费支出 表九: 政府性基金预算支出情况表 编制单位:呼图壁县第五中学 项 目 功能分类科目编码 类 款 项 功能分类科目名称 单位:万元 政府性基金预算支出 小计 基本支出 项目支出 备注:2020 年未安排政府性基金支出,此表没有数据。 第三部分 2020 年部门预算情况说明 一、关于呼图壁县第五中学 2020 年收支预算情况的总 体说明 按照全口径预算的原则,呼图壁县第五中学部门 2020 年所有收入和支出均纳 入部门预算管理。收支总预算 1958.44 万元。 收入预算包括:一般公共预算 1958.44 万元、未安排政 府性基金预算。 支出预算包括:205-教育支出 1792.82 万元、208-社会 保障和就业支出 165.62 万元。 二、关于呼图壁县第五中学 2020 年收入预算情况说明 呼图壁县第五中学部门收入预算 1958.44 万,其中: 一般公共预算 1958.44 万元,占 100%,比上年减少 115.78 万元,主要原因是人员减少; 政府性基金预算未安排。 三、关于呼图壁县第五中学单位 2020 年支出预算情况 说明 呼图壁县第五中学部门单位 2020 年支出预算 1958.44 万元,其中: 基本支出 1958.44 万元,占 100%,比上年减少 115.78 万元,主要原因是人员减少; 项目支出:本年度未安排项目支出。 四、关于呼图壁县第五中学 2020 年财政拨款收支预算 情况的总体说明 2020 年财政拨款收支总预算 1958.44 万元,收入全部为 一般公共预算拨款,未安排政府性基金预算拨款。 收入预算包括:一般公共预算 1958.44 万元、未安排政 府性基金预算。 支出预算包括:一般公共预算支出 1958.44 万万 元,.205-教育支出(类)02-普通教育(款)02-小学教育 (项):2020 年预算数为 1018.52 万元,主要用于小学教师 工资福利支出。 205-教育支出(类)02-普通教育(款)03-初中教育 (项):2020 年预算数为 774.3 万元,主要用于中学教师工 资福利支出。 208-社会保障和就业支出(类)05-行政事业单位离退 休(款)支出 165.62 万元,主要用于社保养老支出。 五、关于呼图壁县第五中学 2020 年一般公共预算当年 拨款情况说明 (一)一般公用预算当年拨款规模变化情况 呼图壁县第五中学部门 2020 年一般公共预算拨款基本 支出 1958.44 万元,比上年执行数减少 115.78 万元,下降 5.58%。主要原因是:2019 年人员减少。 (二)一般公共预算当年拨款结构情况 1.教育支出(类)1792.82 万元,占 91.54 %。 2.社会保障和就业支出 165.62 万元,占 8.46 %。 (三)一般公共预算当年拨款具体使用情况 1.205-教育支出(类)02-普通教育(款)02-小学教育 (项):2020 年预算数为 1018.52 万元,比上年执行数减少 73.44 万元,下降 6.73%,主要原因是:2020 年人员减少工 资减少。 2.205-教育支出(类)02-普通教育(款)03-初中教育 (项):2020 年预算数为 774.3 万元, 比上年执行数增加 1.32 万元,增长 0.17%,主要原因是:2020 年初中人员工资变动。 3.208-社会保障和就业支出(类)05-行政事业单位离 退休(款)05-机关事业单位基本养老缴费支出(项):2020 年预算数为 165.62 万元,比上年执行数减少 43.66 万元, 下降 20.86%,主要原因是:2020 年缴费比例下调,预算数 减少。 六、关于呼图壁县第五中学部门 2020 年一般公共预算 基本支出情况说明 呼图壁县第五中学部门 2020 年一般公共预算基本支出 1958.44 万元, 其中: 人员经费 1880.39 万元,主要包括:基本工资 543.42 万元 、津贴补贴 450.71 万元、奖金 47.3 万元、机关事业 单位基本养老保险缴费 165.62 万元、职工基本医疗保险缴 费 118.2 万元、公务员医疗补助缴费 37.67 万元、其他社 会保障缴费 9.45 万元、住房公积金 125.62 万元、其他工 资福利支出 365.18 万元、退休费 3.63 万元、生活补助 0.44 万元、奖励金 1.21 万元、其他对个人和家庭的补助 11.94 万元。 公用经费 78.05 万元,主要包括:取暖费 60.72 万元、 其他商品和服务支出 17.33 万元、 七、关于呼图壁县第五中学部门 2020 年项目支出情况 说明 本单位 2020 年无项目支出预算,项目支出情况表为空 表。 八、关于呼图壁县第五中学部门 2020 年一般公共预算 “三公”经费预算情况说明 呼图壁县第五中学部门 2020 年“三公”经费财政拨款 预算数为 0 万元,其中:因公出国(境)费 0 万元,公务用 车购置 0 万元,公务用车运行费 0 万元,公务接待费 0 万元。 2020 年“三公”经费财政拨款预算比上年增加 0 万元, 其中:因公出国(境)费增加 0 万元,主要原因是未安排预 算;公务用车购置费为 0,未安排预算;公务用车运行费增 加 0 万元,主要原因是未安排预算;公务接待费增加 0 万元, 主要原因是未安排预算。 九、关于呼图壁县第五中学部门 2020 年政府性基金预 算拨款情况说明 呼图壁县第五中学部门 2020 年没有使用政府性基金预 算拨款安排的支出,政府性基金预算支出情况表为空表。 十、其他重要事项的情况说明 (一)机关运行经费情况 2020 年,呼图壁县第五中学本级本级及下属 0 家行政单 位和 0 家事业单位的机关运行经费财政拨款预算 0 万元,比 上年预算增加 0 万元,增长 0%。主要原因是我单位无机关运 行经费。 (二)政府采购情况 2020 年,呼图壁县第五中学部门及下属单位政府采购预 算 5.99 万元,其中:政府采购货物预算 5.99 万元,政府采 购工程预算 0 万元,政府采购服务预算 0 万元。 2020 年度本部门面向中小企业预留政府采购项目预算 金额 0 万元,其中:面向小微企业预留政府采购项目预算金 额 0 万元。 (三)国有资产占用使用情况 截至 2019 年底,呼图壁县第五中学部门及下属各预算 单位占用使用国有资产总体情况为: 1.房屋 27599.37 平方米,价值 3427.48 万元。 2.车辆 0 辆,价值 0 万元;其中:一般公务用车 0 辆, 价值 0 万元;执法执勤用车 0 辆,价值 0 万元;其他车辆 0 辆,价值 0 万元。 3.办公家具价值 128.11 万元。 4.其他资产价值 634.25 万元。 单位价值 50 万元以上大型设备 0 台,单位价值 100 万 元以上大型设备 0 台。 2020 年部门预算未安排购置车辆经费(或安排购置车辆 经费 0 万元),安排购置 50 万元以上大型设备 0 台,单位 价值 100 万元以上大型设备 0 台。 (四)预算绩效情况 2020 年度,本年度实行绩效管理的项目 0 个,涉及预算 金额 0 万元。具体情况见下表(按项目分别填报): 项 预算单位 项目资金(万元) 目 支 出 绩 效 呼图壁县第五中学 年度资金总额: 目 标 表 项目名称 其中:财政拨款 其他资金 项目总体目标 一级指标 二级指标 成本指标 时效指标 项目完成指标 数量指标 质量指标 经济效益指标 可持续影响指标 项目效益指标 社会效益指标 生态效益指标 满意度指标 满意度指标 三级指标 指标值(包含数字及文字描述) (五)其他需要说明的事项 无 第四部分 名词解释 名词解释: 一、财政拨款:指由一般公共预算、政府性基金预算安 排的财政拨款数。 二、一般公共预算:包括公共财政拨款(补助)资金、 专项收入。 三、其他资金:包括事业收入、经营收入、其他收入等。 四、基本支出:包括人员经费、商品和服务支出(定额)。 其中,人员经费包括工资福利支出、对个人和家庭的补助。 五、“三公"经费:指自治区本级部门用一般公共预算 财政拨款安排的因公出国(境)费、公务用车购置及运行费 和公务接待费。其中,因公出国(境)费指单位公务出国(境) 的住宿费、旅费、伙食补助费、杂费、培训费等支出;公务 用车购置及运行费指单位公务用车购置费及租用费、燃料 费、维修费、过路过桥费、保险费、安全奖励费用等支出; 公务接待费指单位按规定开支的各类公务接待(含外宾接 待)支出。 六、机关运行经费:指各部门的公用经费,包括办公及 印刷费、邮电费、差旅费、会议费、福利费、日常维修费、 专用材料及一般设备购置费、办公用房水电费、办公用房取 暖费、办公用房物业管理费、公务用车运行维护费及其他费 用。 呼图壁县第五中学部门 2020 年 1 月 18 日

相关文章